Топливная система ЗИЛ-131


Запасные части для грузовых автомобилей Урал, Краз, МАЗ, Камаз. Детали двигателей ЯМЗ-236, ЯМЗ-238
__________________________________________________________________________
__________________________________________________________________________
Топливная система ЗИЛ-131
___________________________________________________________________________
Система питания топливом двигателя имеет принудительную подачу (рис. 21).
Топливный насос ЗИЛ-131 (рис. 22) — мембранный, герметизированный, с рычагом для ручного подкачивания топлива (при температуре окружающего воздуха ниже —30 °С подкачивать топливо необходимо только после предварительного прогрева двигателя).

Рис. 21. Схема топливной системы

Рис. 22,23. Бензонасос и фильтр тонкой очистки топлива ЗИЛ-131
Не следует без необходимости разбирать топливный насос во избежание появления течи топлива между плоскостями разъема крышки, головки и корпуса.
При разборке бензонасоса ЗИЛ-131 необходимо снять сетку и промыть ее в чистом бензине. Разбирать и собирать насос надо осторожно, чтобы не повредить мембрану и прокладку.
При замене мембраны, чтобы не повредить лист прорезиненной ткани, необходимо осторожно завертывать гайку толкателя. Во время сборки мембраны следует проверять, не попали ли между тарелками и мембраной частицы пыли, опилки, металлическая стружка и т. д., так как это приводит к быстрому изнашиванию мембраны.
При сборке головки топливного насоса с корпусом соединительные винты 2 надо затягивать, когда мембрана отжата в нижнее положение.
Фильтр тонкой очистки топлива (рис. 23) с керамическим фильтрующим элементом и съемным пластмассовым стаканом-отстойником 5 установлен перед карбюратором.Фильтр следует периодически промывать ацетоном, а фильтрующий элемент продувать сжатым воздухом, подводя его изнутри элемента, для чего предварительно надо отвернуть гайку и снять стакан-отстойник. При разборке и промывке фильтра необходимо особенно осторожно обращаться с фильтрующим элементом. Запрещается эксплуатировать двигатель без фильтрующего элемента, заменять его следует через 20— 25 тыс. км пробега.
Топливные баки основной (левый) и дополнительный (правый) имеют объем по 170 л, расположены по обе стороны рамы под грузовой платформой. Заливные горловины баков закрыты герметичными откидными крышками с зажимами.
Правый топливный бак снабжен клапанной коробкой с автоматически действующими клапанами (впускным и выпускным), соединяющими полость топливного бака с атмосферой в случае повышения или понижения внутреннего давления в баке.
Конструкция и принцип действия клапанов аналогичны конструкции и принципу действия клапанов, установленных в пробке радиатора. Левый топливный бак соединен с правым топливным баком вентиляционной трубкой.
При разрежении в баке 1,6—3,8 кПа (0,016—0,038 кгс/см) открывается впускной клапан клапанной коробки, и баки сообщаются с атмосферой. При повышении давления в баках до 11 —18 кПа (0,11—0,18 кгс/см2) открывается выпускной клапан.
Такая конструкция клапанной коробки обеспечивает выравнивание давления в баках и уменьшение потерь топлива от испарения. Клапан соединен с вентиляционной трубкой, выведенной выше уровня воды заданного брода и закрепленной на задней стенке кабины.
Если после заправки топливных баков предполагается длительная стоянка, то рекомендуется не заливать правый бак полностью во избежание вытекания топлива через клапан при повышении температуры воздуха.
В рычаге быстродействующего зажима крышки предусмотрено отверстие, совпадающее при закрытом положении с отверстием в скобе горловины. При движении по бездорожью для устранения случаев самопроизвольного открывания крышки в отверстия необходимо вставлять замок или болт с гайкой.
При эксплуатации следует периодически проверять и подтягивать крепление топливных баков и кронштейнов, удалять отстой через сливные пробки и промывать баки, очищать и промывать клапаны в дополнительном баке и продувать трубку, соединяющую основной и дополнительный баки, а также трубку, соединяющую баки с атмосферой. Для отключения баков на них установлены винтовые краны.
Уровень топлива в баках контролируется указателем уровня, установленным на щитке приборов. Указатель уровня топлива может быть подключен к любому баку независимо от того, из какого бака расходуется топливо.

Рис. 24. Топливный фильтр-отстойник ЗИЛ-131
Переключатель указателя уровня топлива установлен на переднем щите кабины. Правое положение переключателя соответствует подключению правого бака, левое — подключению левого бака. Для заливки топлива в дополнительный бак следует использовать выдвижную трубу с фильтром основного бака.
Топливный фильтр-отстойник (рис. 24) установлен на переднем кронштейне топливного бака.
Для промывки элемента необходимо отвернуть болт 4 крышки фильтра-отстойника и снять корпус 1 вместе с фильтрующим элементом. Во время разборки фильтра- отстойника важно не повредить прокладку 2, обеспечивающую герметичность соединения корпуса с крышкой.
При удалении грязи из отстойника следует предварительно закрыть кран топливного бака. Отвернув пробку и опорожнив отстойник, необходимо промыть его чистым бензином. Для этого надо открыть кран на время, достаточное для ополаскивания отстойника. Промыв элемент бензином, следует установить его на место и затянуть болт на крышке.
Карбюратор
Карбюратор ЗИЛ-131 — вертикальный, с нисходящим (падающим) потоком смеси, с балансированной поплавковой камерой. Карбюратор — двухкамерный, каждая камера имеет два диффузора. Необходимый состав смеси обеспечивается вследствие пневматического торможения топлива и применения клапана экономайзера.
Карбюратор К-88 имеет раздельную для каждой камеры систему холостого хода. Для обогащения смеси при резком открытии дроссельных заслонок в карбюраторе предусмотрен ускорительный насос.
Рис.25. Карбюратор К-88 автомобиля ЗИЛ-131
Для облегчения пуска холодного двигателя карбюратор имеет воздушную заслонку с автоматическим клапаном и кинематической связью воздушной и дроссельных заслонок, Поплавковая камера, ускорительный насос, экономайзер и воздушная заслонка — общие для обеих камер. Схема карбюратора показана на рис. 25.
Систему холостого хода регулируют упорным винтом, ограничивающим
закрытие заслонок, и двумя винтами, изменяющими состав смеси при
полностью прогретом двигателе и исправной системе зажигания. Особое
внимание должно быть обращено на исправность свечей зажигания и
точность зазора между их электродами.
Следует учитывать, что карбюратор ЗИЛ-131 двухкамерный и состав смеси в каждой камере регулируется независимо от состава смеси в другой камере соответствующим винтом: при завертывании винтов смесь обедняется, а при их отвертывании — обогащается.
При выполнении операций регулировки холостого хода необходимо измерить содержание оксида углерода в отработавших газах в такой последовательности:
— установить аппаратуру (газоанализатор) для измерения содержания оксида углерода в отработавших газах;
— установив рычаг коробки передач в нейтральное положение и включить сцепление;
— подсоединить к двигателю тахометр; пустить и прогреть двигатель до температуры 80— 90 °С;
— установить пробоотборное устройство газоанализатора в трубу глушителя на глубине 300 мм от среза;
— установить частоту вращения коленчатого вала двигателя в пределах 500—600 об/мин;
— измерить содержание оксида углерода в отработавших газах; измерять надо не ранее чем через 30 с после того, как установится необходимая частота вращения коленчатого вала двигателя.
При несоответствии содержания оксида углерода норме следует отрегулировать карбюратор К-88 винтами, изменяя состав топливной смеси системы холостого хода. Состав смеси в каждой камере карбюратора регулируется отдельным винтом.
При повышенном содержании оксида углерода в отработавших газах винты 1 необходимо завернуть на 1/4 оборота и после стабилизации показаний газоанализатора зафиксировать результат. При необходимости операцию следует повторить.
При регулировании нужно постоянно следить за показаниями тахометра и газоанализатора. Частота вращения коленчатого вала двигателя на режиме холостого хода должна быть постоянной в заданных пределах и поддерживаться регулировкой упорного винта дроссельных заслонок.
После завершения регулирования частоты вращения на режиме холостого хода необходимо измерить содержание оксида углерода в отработавших газах при средней частоте вращения коленчатого вала двигателя (1900 — 2000 об/мин), Состав смеси на данном режиме работы двигателя не регулируется.
При несоответствии содержания оксида углерода нормам необходимо установить причину этого. Повышение содержания оксида углерода в отработавших газах может свидетельствовать о негерметичном уплотнении топливных жиклеров системы холостого хода или других элементов.
Правильно отрегулированный карбюратор должен обеспечивать устойчивую работу исправного двигателя на режиме холостого хода.
Рис.27. Пневмоцентробежный ограничитель
Пневмоцентробежный ограничитель (рис, 27) ограничивает максимальную
частоту вращения коленчатого вала двигателя ЗИЛ-131. Ограничитель
состоит из двух механизмов; центробежного датчика, вращающегося от
распределительного вала двигателя, и мембранного исполнительного
механизма, который воздействует на дроссельные заслонки карбюратора;
срабатывает при частоте вращения коленчатого вала 3200 об/мин.
Необходимо удалять отстой из карбюратора и прочищать его. Промывать карбюратор следует чистым бензином или ацетоном с последующей продувкой сжатым воздухом.
В карбюраторе имеются резиновые и прорезиненные детали (мембрана ограничителя, паронитовые прокладки, клапан подачи топлива и клапан экономайзера с эластичным запорным элементом), поэтому промывать карбюратор ацетоном или растворителями на его основе надо только после снятия этих деталей.
При разборке карбюратора, снимая верхний корпус, необходимо отвернуть полый винт 14 (см. рис, 25). При этом надо учитывать, что нагнетательный игольчатый клапан 40 не закреплен и может выпасть из корпуса.
Категорически запрещается применять проволоку или какие-либо металлические предметы для прочистки жиклеров, форсунок, каналов и отверстий. Запрещается продувать сжатым воздухом собранный карбюратор через топливоподводящее отверстие и балансировочную трубку, так как это приводит к повреждению поплавка.
При длительном хранении карбюраторов должны быть приняты меры для защиты их от коррозии, загрязнения и повреждения.
Фильтр воздушный
Воздушный фильтр ЗИЛ-131 (рис. 28) — пеномасляный, инерционный, с трехступенчатой очисткой воздуха и специальным патрубком отбора воздуха в компрессор.
Воздушный фильтр состоит из следующих основных частей; корпуса 8, пеномаслоудерживающей набивки 9, дросселирующей кассеты 12 из капронового волокна, отражателя 15, масляной ванны 16. Для уплотнения соединения корпуса с масляной ванной установлена резиновая прокладка 13.

Рис. 28. Воздушный фильтр
Дросселирующая кассета 12 свободно вставляется в фигурные пазы корпуса фильтра и небольшим поворотом по окружности закрепляется в нем. Для предотвращения самопроизвольного вывинчивания кассета удерживается пружинами 3 и 14, расположенными на отражателе 15.
Масляную ванну 16 с отражателем 15 крепят к корпусу 8 двумя тросами 4, расположенными на корпусе фильтра и в рычаге 6, что облегчает снятие этой ванны. Воздушный фильтр крепят кронштейнами 10, приваренными к корпусу фильтра, которые надевают на цилиндрические стойки, после чего затягивают болтами. Воздушный фильтр соединен с карбюратором и компрессором шлангами.
Воздух под действием разрежения, создаваемого двигателем, поступает в центральную трубу 7 и, двигаясь вниз, соприкасается с маслом; при этом происходит первая инерционная очистка воздуха от наиболее крупных частиц пыли.
Масло под напором воздуха движется от центра отражателя 15 к отверстиям и частично попадает в дросселирующую кассету 12 и пеномаслоудерживающую набивку 9, причем часть масла через отверстия стекает в полость 20 масляной ванны 16.
Из полости 20 масло под давлением выбрасывается через центральное отверстие 18 вследствие разности уровней масла в полости 20 и зоне 1 над отражателем и, двигаясь по отражателю 15, смывает с него пыль.
Масло, попавшее в дросселирующую кассету 12 из пеномаслоудерживающую набивку 9, сильно вспенивается. Проходя через вспененное масло и фильтрующие набивки, воздух очищается от более мелких частиц пыли.
Поток воздуха удерживает масло в набивке 9 и кассете 12. Так как масло непрерывно попадает в пеномаслоудерживающие набивки, то излишки его по набивке стекают вниз. Часть масла, стекающего по набивке, достигает отверстий, через которые оно попадает в полость масляной ванны.
Во время прохождения воздуха над отражателем в зоне 2 создается разрежение, вследствие которого масло, стекающее по внутренним стенкам набивок к окнам 5 в эжекторе 19, всасывается и подхватывается потоком воздуха, образуя завесу, достигающую отражателя 15. Через эту завесу проходит воздух, частично унося масло в набивку 9 и кассету 12.
Загрязненное масло по мере стенания отстаивается в масляной ванне 16, где пыль выпадает в осадок. Движение масла в набивке и по отражателю, а также работа эжектора обеспечивают циркуляцию масла.
Так как режимы работы двигателя изменяются достаточно часто, то изменяются и режимы работы воздушного фильтра. При этом масло то поднимается до максимального уровня в набивке, то стекает в ванну 16, что обеспечивает дополнительную промывку набивок.
Воздух к воздушному фильтру подводится через воздушный канал в капоте, с которым воздушный фильтр соединен гофрированным патрубком. Воздушный фильтр необходимо периодически чистить и заправлять вновь маслом. При очистке все детали фильтра следует тщательно промыть в бензине или керосине; фильтрующий элемент после промывки надо смочить в масле; перед установкой элемента на место лишнее масло должно с него стечь.
Масло заливают в ванну до горизонтальных отметок, выштампованных на стенке ванны. Если уровень масла в ванне фильтра выше установленного нормой, то излишнее масло будет унесено потоком воздуха в двигатель, что недопустимо. Для смазывания фильтрующего элемента и заправки масляной ванны фильтра применяют масло, употребляемое для смазывания двигателя.
Смазывание фильтрующего элемента и заправку масляной ванны маслом следует проводить, предварительно сняв фильтр с двигателя. Работа двигателя без фильтра или с фильтром без масла недопустима.
Следует помнить, что срок службы двигателя ЗИЛ-131 в значительной степени зависит от правильной работы воздушного фильтра и от своевременной его очистки и заправки.
Система выпуска газов состоит из двух расположенных с обеих сторон двигателя выпускных газопроводов, которые объединяют каждый по четыре цилиндра; газопроводы имеют присоединительные фланцы. Приемные трубы идут от каждого газопровода к общему глушителю, закрепленному под рамой автомобиля.
При эксплуатации необходимо следить за тем, чтобы крепежные хомуты приемных труб глушителя были плотно затянуты, а глушитель надежно закреплен на раме.
Конструкция системы выпуска газов позволяет устанавливать комплект оборудования для специальной обработки автомобиля. Это оборудование комплектуется согласно соответствующей инструкции.
_________________________________________________________________________
_________________________________________________________________________
_________________________________________________________________________
_________________________________________________________________________
_________________________________________________________________________
_________________________________________________________________________
- Гидроусилитель руля Маз-5551, 5549, 5335, 5336, 5337
- Передняя ось и рулевые тяги Маз-5551, 5549, 5335, 5336, 5337
- Регулировка сцепления Маз-5551, 5549, 5335, 5336, 5337
- Регулировка и ремонт КПП Маз-5551, 5549, 5335, 5336, 5337
- Ремонт и обслуживание заднего моста Маз-5551, 5549, 5335, 5336, 5337
- Детали переднего моста и рулевые тяги Маз-5516, 5440
- Рулевое управление Маз-5516, 5440
- Детали ведущих мостов Маз-5516, 5440
autotextrans.ru
Система питания двигателя ЗИЛ-131
Категория:
Устройство автомобиля
Публикация:
Система питания двигателя ЗИЛ-131
Читать далее:
Система питания двигателя ЗИЛ-131
По устройству эта система аналогична системе питания двигателя ЗМЗ-66.
Топливные баки — основной и дополнительный, емкостью по 170 л каждый. Они крепятся к раме с правой и левой сторон под грузовой платформой. Впускной клапан пробки заливной горловины открывается при разрежении в баке 0,016 — 0,034 кгс/см1, а выпускной — при избыточном давлении 0,11 — 0,18 кгс/см2. Кран переключения баков установлен на кронштейне фильтра-отстойника.
Топливный насос диафрагменный, герметизированный, марки Б-10 установлен слева в верхней части двигателя и приводится в действие эксцентриком распределительного вала через штангу. По устройству насос аналогичен насосу Б-9Д, но отличается тем, что в головке имеются три впускных и три выпускных клапана, а в корпусе выполнено отверстие для вентиляционной трубки, соединяющейся с воздушным патрубком карбюратора, и рычаг привода меньшей длины.
Рекламные предложения на основе ваших интересов:
Топливные фильтры по устройству такие же, как и у двигателя ЗМЗ-66.
Карбюратор К-88А с падающим потоком, двухкамерный, с балансированной поплавковой камерой. По устройству аналогичен карбюратору К-126Б и имеет все те же элементы. Главная дозирующая система включает: два главных жиклера, два топливных канала, два топливных колодца, закрытых пробками, два жиклера полной мощности, два воздушных канала, два воздушных жиклера и два кольцевых распылителя.

Рис. 1. Топливный насос Б-10:

Рис. 2. Схема карбюратора К-88А:
1 — корпус воздушной горловины; 2 — игольчатый клапан поплавковой камеры; 3 — сетчатый фильтр; 4 — пробка; 5 — канал для балансировки поплавковой камеры; 6 — блок жиклеров холостого хода; 7 – вырез; 8 – воздушный жиклер; 9 – жиклер полной мощности; 10 — малый диффузор; 11 — кольцевая щель; 12 — распылитель ускорительного насоса; 13 — воздушное пространство; 14 — полый винт; 15 – воздушная заслонка; 16 — авюмятическнй клапан; 17 — толкатель экономайзера; 18, 25 — пружины; 19. 21 — штоки ускорительного насоса; 20 — планка; 22 уплотни тельная прокладка; 23 – корпус поплавковой камеры; 24— манжета; 26 — втулка штока; 27 — отверстие; 28 — промежуточный толкатель: 29 шариковый впускной клапан; 30 — седло: 31 — клапан экономайзера; 32 — тяга: 33 — седло клапана экономайзера; 34 — пружина клапана: 15 — главный топливный канал: 10 пробка: 37 — рычаг; 38 — прокладка: 39, 44 — каналы: 40 — игольчатый нагнетательный клапан: 41 — регулировочные винты холостого хода: 42 — прямоугольное отверстие холостого хода; 43 круглое отверстие холостого хода; 45 — дроссельная заслонка: 46 — корпус смесительных камер; 47 — главный топливный жиклер; 43 — поплавок: 49 — пружина поплавка
В систему холостого хода входят: два вертикальных и два наклонных топливных канала, два блока жиклеров холостого хода 6 (топливный и воздушный), два вертикальных и два фигурных эмульсионных канала, четыре входных отверстия и три регулировочных винта холостого хода.
Экономайзер состоит из штока с планкой и пружиной, толкателя и клапана.
Ускорительный насос включает: планку (общая с экономайзером), шток поршня с пружиной, поршень с манжетой, впускной шариковый клапан, топливный нанял, нагнетательный игольчатый клапан, полый винт, распылитель.
Карбюратор К-89А, устанавливаемый на двигателе ЗИЛ-375, по устройству аналогичен карбюратору К-88А, но имеет жиклеры, рассчитанные на большую производительность.
Воздушный фильтр двигателя ЗИЛ-131 ВПМ-3 пеномасляный, инерционный с трехступенчатой очисткой воздуха. Крепится фильтр на кронштейнах к двум стойкам, ввернутым в гнезда впускного трубопровода. Воздушный фильтр состоит из корпуса, пеномаслоудерживающей набивки, дросселирующей кассеты из капронового волокна, отражателя и масляной ванны. Работает воздушный фильтр следующим образом. Под действием разрежения, создаваемого двигателем, воздух поступает в центральную трубу 6, движется вниз и соприкасается с маслом; при этом происходит первая инерционная очистка воздуха. При соприкосновении с маслом воздух захватывает его частицы и уносит их в дросселирующую кассету и в фильтрующий элемент, где масло вспенивается. Проходя через дросселирующую кассету (вторая ступень), масляную пену и фильтрующий капроновый элемент (третья ступень), воздух очищается от мелких частиц пыли. Очищенный воздух по большому патрубку поступает в ~ карбюратор, а по второму патрубку — в компрессор.

Рис. 3. Воздушный фильтр ВПМ-3;
1 — зона над отражателем; 2 — зона над маслом; 3 — отверстие; 4 — трос; 5 — окно; 6 — центральная труба; 7 — корпус; 8— пеномаслоудерживающая набивка; 9 — дросселирующая кассета; 10 — отражатель; 11 — масляная ванна; 12 — центральное отверстие; 13 — эжектор; 14 — полость масляной ванны; 15 — входная трубка вентиляции распределителя зажигания; 16 — выходная трубка вентиляции распределителя зажигания; 17 — карбюратор; 18 — трубка вентиляции топливного насоса
Подвод воздуха к воздушному фильтру у автомобиля ЗИЛ-131 осуществляется через воздушный канал в капоте двигателя, с которым фильтр соединен гофрированным патрубком. В канал может поступать как наружный воздух, так и воздух из подкапотного пространства — в зависимости от положения заслонки. В теплое время года двигатель должен питаться наружным воздухом, а в холодное — из подкапотного пространства.
Воздушный фильтр двигателя ЗИЛ-375 по устройству аналогичен фильтру двигателя ЗМЗ-66, за исключением способа подвода воздуха, который здесь осуществляется через инерционный пылеотделитель, установленный с правой стороны кабины автомобиля. Пылеотделитель состоит из набора конических колец, установленных в корпусе так, что между ними образованы щели. Засасываемый в пылеотделитель воздух проходит через эти щели и, меняя резко направление движения, освобождается от крупных частиц пыли, которые продолжают по инерции движение вниз. Часть мелких частиц пыли, ударяясь о конические кольца и отражаясь от них, также падает вниз и отсасывается по трубе с помощью эжектора, установленного конце выпускной трубы. Из пылеотделителя воздух идет к воздушному фильтру.

Рис. 4. Схема очистки воздуха двигателя автомобиля «Урал-375»:
1 — корпус инерционного пылеотделителя; 2 — конические кольца; 3 — труба для отсоса пыли; 4 — гайка-барашек; 5 — воздушный фильтр; 6 — фильтрующий элемент; 7 — масляная ванна; 8 — стержень крепления фильтра
Впускной» трубопровод выполнен в верхней крышке блока цилиндров. В центральной части трубопровода устанавливается карбюратор. Впускной трубопровод имеет трубку для вентиляции картера. Выпускные трубопроводы расположены с обеих сторон двигателя и крепятся к головкам блока. Конструкция системы выпуска газов позволяет устанавливать комплект оборудования для специальной обработки автомобиля.
Рекламные предложения:
Читать далее: Неисправности системы писания двигателя автомобиля
Категория: — Устройство автомобиля
Главная → Справочник → Статьи → Форум
stroy-technics.ru
Устройство системы питания | АвтоКлуб ЗиЛ 131
Схема работы систем питания всех двигателей принципиально одинакова (рис. 1-3).
Топливные баки сварные, штампованные из освинцованного листа. Подача топлива из баков — принудительная при помощи топливного насоса диафрагменного типа. Все карбюраторы вертикальные, с падающим потоком, одно- или двухкамерные. Воздушные фильтры масля- но-инерционные. Все двигатели снабжаются ограничителями максимального числа оборотов.
При разборке все мелкие детали агрегатов следует укладывать в специальные коробки или в ящики, разделенные ячейками.
Нельзя допускать чистку калиброванных отверстий (жиклеров и клапанов) карбюраторов и насосов металлическими стержнями, так как такая операция может изменить размеры отверстий, привести их в негодность.
Топливные баки, в зависимости от назначения автомобиля на нем установлены топливные баки различных емкостей, В табл. 1 приведены емкости и количество баков.

Топливные насосы. На двигатели ЗИЛ устанавливают диафрагменные топливные насосы следующих типов:
на двигатель ЗИЛ-157К— Б-9Б (рис. 4) или Б-10Б; на двигатель ЗИЛ-130—Б-9 (рис. 5) или Б-10; на двигатель ЗИЛ-131— Б-10 (рис. 6).
Характеристики топливных насосов приведены в табл. 2.
Топливный насос Б-10Б отличается от насоса Б-10 только изогнутым коромыслом.
Давление всех насосов при нулевой подаче— не более 0,296 кГ/смА.
Работоспособность топливного насоса характеризуется производительностью (л/ч), максимальным давлением (мм рт. ст. или кГ/см2), которые определяют на специальных установках или непосредственно на двигателе. Указанные параметры на установках замеряются обычно при 1300— 1400 об/мин распределительного вала двигателя, эксцентрик которого приводит в действие топливный насос, при высоте всасывания и нагнетания топлива по 0,5 м, при топливопроводах с внутренним диаметром 6 мм и при нулевой подаче топлива в поплавковую камеру карбюратора.

Для различных режимов работы двигателя топливным насосом автоматически подается различное (неодинаковое) по объему
количество топлива, в зависимости от его расхода. Происходит это следующим образом.
Изменение расхода топлива вызывает некоторое колебание его уровня в поплавковой камере карбюратора, а следовательно, и изменение запорного усилия игольчатого клапана подачи топлива. Поэтому в топливопроводе, соединяющем топливный иасос с карбюратором, создается противодавление топлива, которое имеет переменную величину, Это противодавление тем больше, чем меньше открыт игольчатый клапан, т. е. чем меньше расход топлива двигателем. Вследствие противодавления диафрагма насоса перемещается вверх не на полный ход, а только частично, в зависимости от расхода топлива в данный момент работы двигателя. Когда топливо в поплавковой камере карбюратора достигает заданного уровня (в соответствии с регулировкой поплавка), игольчатый клапан закрывается, противодавление достигает максимальной величины и насос прекращает подачу топлива; это явление называется нулевой подачей топлива, при которой замеряется давление насоса с помощью манометра, установленного на выходном топливопроводе (на переходнике) насоса.
zil131.net
Система питания двигателя | АвтоКлуб ЗиЛ 131
Схема работы систем питания всех двигателей принципиально одинакова (рис. 1-3). Топливные баки сварные, штампованные из освинцованного листа. Подача топлива из баков — принудительная при помощи топливного насоса диафрагменного типа. Все карбюраторы вертикальные, с падающим потоком, одно- или двухкамерные. Воздушные фильтры … Читать далее →
Рубрика: Система питания двигателя, Техническое обслуживание |На грузовых автомобилях ЗИЛ ставят карбюраторы с падающим потоком смеси, диффузорами постоянного сечения, с балансированными поплавковыми камерами. Необходимый состав смеси в карбюраторах получается за счет пневматического торможения подачи топлива и применения двух клапанов экономайзера (с механическим и пневматическим приводами). Карбюраторы … Читать далее →
Рубрика: Система питания двигателя, Техническое обслуживание |На двигатели ЗИЛ устанавливают воздушные фильтры следующих типов: ВМ-15А — на двигатель автомобиля ЗИЛ-157К; ВМ-16 — на двигатель автомобиля ЗИЛ-130; ВПМ-3 — на двигатель автомобиля ЗИЛ-131. Фильтры ВМ-15А и ВМ-16 масляно-инерционного типа, с двухступенчатой очисткой воздуха и специальным патрубком отбора … Читать далее →
Рубрика: Система питания двигателя, Техническое обслуживание |Ограничитель числа оборотов коленчатого вала двигателя показан на рис. 1 и 2. На грузовых автомобилях ЗИЛ топливо проходит двухступенчатую очистку — через фильтр-отстойник и фильтр тонкой очистки топлива .
Рубрика: Система питания двигателя, Техническое обслуживание |Периодически следует отвертывать пробку и спускать отстой из корпуса фильтра отстойника. Промывку фильтрующего элемента топливного фильтра следует производить при ТО-2. Для промывки фильтрующего эле- мента необходимо закрыть кран топливного бака, отвернуть болт 2 (см. рис. 1) крепления крышки фильтра и … Читать далее →
Рубрика: Система питания двигателя, Техническое обслуживание |zil131.net
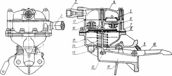
Топливный насос Б-10 ЗИЛ-131
Топливный насос Б10 диафрагменный, герметизированный, с тремя выпускными и тремя впускными клапанами и рычагом для ручной подкачки топлива. Насос установлен слева в верхней части двигателя и приводится в действие эксцентриком распределительного вала с помощью штанги.

Насос состоит из трех основных частей (рис. 1): крышки 1, головки 4 и корпуса 12, отлитых под давлением из цинкового сплава.
В корпусе собраны коромысло 7 с возвратной пружиной 6 и рычаг 8 для ручной подкачки топлива.
Между корпусом и головкой топливного насоса закреплена диафрагма 5, которая собрана на толкатель 10 с двумя тарелками.
Коромысло действует на толкатель через текстолитовую опорную шайбу 9.
Под диафрагмой установлена возвратная пружина 11.
В головке насоса имеются три впускных клапана 13 и три выпускных клапана 3.
При перемещении диафрагмы вниз топливо из бака по трубке проходит через сетчатый фильтр 15 к впускным клапанам.
При перемещении диафрагмы вверх топливо нагнетается через выпускные клапаны 3 в полость головки, откуда направляется в фильтр тонкой очистки и затем в карбюратор:
В зависимости от расхода топлива меняется и его количество, подаваемое насосом.
Изменение расхода вызывает колебание уровня топлива в поплавковой камере и, следовательно, изменяет запорное усилие игольчатого клапана карбюратора; поэтому в топливопроводе, соединяющем насос с карбюратором, создается противодавление, которое тем больше, чем меньше открыт игольчатый клапан, т. е. чем меньше расход топлива.
При противодавлении диафрагма перемещается вверх в соответствии с расходом топлива в данный момент.
Производительность насоса 180 л/ч (не менее) при 2600—2800 об/мин коленчатого вала двигателя. Максимальное давление при нулевой подаче не более 225 мм рт. ст.
В процессе эксплуатации следует ежедневно проверять герметичность насоса и при необходимости устранять подтекание топлива.
При недостаточной подаче топлива надо проверить состояние диафрагмы, наблюдая, нет ли подтекания через контрольное отверстие 17. В случае повреждения диафрагмы из отверстия будет вытекать топливо.
Не следует без надобности разбирать топливный насос во избежание появления течи топлива между плоскостями разъема крышки, головки и корпуса.
При разборке насоса нужно снять сетку и промыть ее в чистом бензине.
Разбирать и собирать насос надо осторожно, чтобы не повредить диафрагму и прокладку.
При замене диафрагмы, чтобы случайно не повредить лист диафрагменной прорезиненной ткани, необходимо осторожно завертывать гайку толкателя.
Во время сборки диафрагмы необходимо, следить, чтобы между тарелками и диафрагмой не попали частицы пыли, опилки; металлическая стружка и т. д., так как это приводит к быстрому износу диафрагмы.
При сборке головки топливного насоса с корпусом соединительные винты следует затягивать при диафрагме, отжатой в нижнее положение рычагом ручной подкачки.
autoruk.ru
Компоненты топливной системы ЗИЛ-130
_________________________________________________________________________________________
Компоненты топливной системы ЗИЛ-130
Топливная система двигателя ЗИЛ-130 (рис. 17) — принудительная, с подачей топлива топливным насосом диафрагменного типа. Топливом для двигателя служит автомобильный бензин с октановым числом не ниже 76.
Применение автомобильного бензина более низкого качества может служить причиной ненормальной работы двигателя (детонация, повышенное образование нагара, увеличенный расход топлива, прогорание прокладок и головок блока и т.д.).
Рис. 17. Схема топливной системы ЗИЛ-130
а — открыт выпускной клапан; б — открыт впускной клапан; 1— топливный насос; 2— фильтр тонкой очистки топлива; 3 — карбюратор; 4 — фильтр-отстойник; 5 — датчик указателя уровня топлива в баке; 6 — топливный бак; 7 — угольник; 8 — пробка бака; 9 — обойма; 10 — резиновая прокладка; 11 — корпус; 12 — выпускной клапан; 13 — пружина выпускного клапана; 14 — впускной клапан; 15 — пружина впускного клапана; 16 — рычаг пробки бака; 17 — приемная трубка; 18 — сетчатый фильтр
Топливный насос (бензонасос) ЗИЛ-130 (рис. 18) — диафрагменный, герметичный, с рычагом для ручной подкачки топлива. При температуре окружающего воздуха ниже — 30С
С подкачку топлива необходимо осуществлять только после прогрева двигателя подогревателем. Не следует без необходимости разбирать топливный насос во избежание появления течи между плоскостями разъема крышки, головки и корпуса.
При разборке бензонасоса ЗИЛ-130 нужно снять сетку и промыть ее в чистом бензине. Разбирать и собирать насос надо осторожно, чтобы не повредить диафрагму и прокладку.
Рис. 18. Топливный насос ЗИЛ-130
1 — выпускной клапан; 2 — соединительный винт; 3 — головка насоса; 4 — диафрагма; 5 — возвратная пружина коромысла; 6 — коромысло; 7 — ось коромысла; 8 — рычаг для ручной подкачки топлива; 9 — упорная шайба; 10 — толкатель; 11 — пружина диафрагмы; 12 — корпус; 13 — впускной клапан; 14 — резиновая прокладка; 15 — сетчатый фильтр; 16 — штуцер для подвода топлива; 17 — крышка; 18 — штуцер для отвода
При замене диафрагмы, чтобы не повредить лист прорезиненной диафрагменной ткани, необходимо осторожно завертывать гайку толкателя.
Во время сборки диафрагмы следует проверить, не попали ли между тарелками и диафрагмой частицы пыли, опилки, металлическая стружка и т.д, так как это приводит к ускоренному изнашиванию диафрагмы.
При сборке головки топливного насоса с корпусом соединительные винты 2 следует затягивать, когда диафрагма занимает нижнее положение.
Проверка установки клапанов и диафрагмы бензонасоса ЗИЛ-130
При эксплуатации автомобиля нередки случаи, когда появляется необходимость в разборке топливного насоса при загрязнении фильтра, порче клапанов, пружин, диафрагмы и т. д.
После устранения дефектов бензонасос ЗИЛ-130 должен быть собран в соответствии с техническими требованиями. При полной разборке и сборке топливного насоса необходимо правильно устанавливать клапаны.
Стержни обойм клапанов должны быть запрессованы в свои гнезда так, чтобы получилось между клапаном и обоймой стержня расстояние, соответствующее ходу клапана, следующего размера: у бензонасоса Б9 1,5—1,8 мм для впускного клапана и 2,0—2,3 мм для выпускного клапана; у топливного насоса Б10 0,65—1,45 мм для впускного клапана и 1,15—1,95 мм — для выпускного клапана.
При замене диафрагмы топливного насоса винты крепления головки к корпусу насоса надо завертывать при полностью оттянутой диафрагме в крайнее нижнее положение.
Такая установка устраняет лишние напряжения в диафрагме в процессе ее работы и тем самым увеличивает срок ее службы, а также положительно влияет на производительность насоса.
Рис. 19. Фильтр тонкой очистки топлива ЗИЛ-130
1 — входное отверстие; 2 — выходное отверстие; 3 — корпус фильтра; 4 — прокладка корпуса; 5 — стакан—отстойник; 6 — керамический фильтрующий элемент; 7 — пружина; 8 — втулка; 9 — гайка; 10 — зажимной винт; 11 — скоба
Фильтр тонкой очистки топлива ЗИЛ-130 (рис. 19) с керамическим фильтрующим элементом и съёмным пластмассовым стаканом-отстойником 5 установлен перед карбюратором.
Фильтр следует периодически промывать ацетоном, фильтрующий элемент продувать сжатым воздухом, подводя его изнутри элемента, для чего предварительно надо отвернуть гайку и снять стакан-отстойник.
При разборке и промывке фильтра нужно особенно осторожно обращаться с фильтрующим элементом. Запрещается снимать фильтрующий элемент, заменять его следует только через 20—25 тыс. км пробега.
Топливный бак ЗИЛ-130 закреплен на кронштейнах на левом лонжероне рамы под платформой. Заливная горловина бака закрывается откидной герметичной крышкой с двумя клапанами (впускным и выпускным).
Такое устройство крышки обеспечивает выравнивание давления в баке и уменьшает потери топлива от испарения и расплескивания. Периодически следует проверять и подтягивать гайки крепления бака.
Топливный фильтр-отстойник (рис. 20) установлен на переднем кронштейне топливного бака. Для промывки элемента необходимо отвернуть болт 4 крышки фильтра и снять корпус 1 вместе с фильтрующим элементом.
Во время разборки фильтра-отстойника важно не повредить прокладку 2, обеспечивающую герметичность соединения корпуса с крышкой.
Рис. 20. Топливный фильтр-отстойник ЗИЛ-130
1 — корпус, 2 — прокладка; 3 — топливопровод к топливному насосу; 4—болт крышки; 5 — топливопровод от топливного бака; 6 — прокладка фильтрующего элемента; 7 — фильтрующий элемент; 8 — стойка фильтрующего элемента; 9 —пружина отстойника; 10 —-сливная пробка; 11 — пробка; 12 — пластина фильтрующего элемента; 13— отверстия в пластинах для прохода топлива; 14 — выступы на пластинах; 15— отверстия в пластинах для стоек
При спуске грязи из отстойника следует предварительно отсоединить топливопровод 5. Отвернув пробку и опорожнив отстойник, необходимо промыть его чистым бензином; установить на место топливопровод 5 и завернуть пробку с прокладкой.
Карбюратор ЗИЛ-130
Карбюратор ЗИЛ-130 — вертикальный (рис, 21), с падающим потоком смеси, с балансированной поплавковой камерой, двухкамерный; каждая камера имеет два диффузора. Необходимый состав смеси получается вследствие пневматического торможения топлива и применения клапана экономайзера.
Рис. 21. Схема карбюратора К-88 автомобиля ЗИЛ-130
1 — корпус воздушной горловины; 2 — игольчатый клапан; 3 — сетчатый фильтр; 4 — пробка фильтра; 5 — канал балансировки поплавковой камеры; 6 — жиклер холостого хода; 7 — полость; 8 — жиклер полной мощности; 9 — воздушный жиклер; 10 — малый диффузор, 11 — кольцевая щель; 12 — форсунка; 13 — воздушная полость; 14 — полый винт; 15 — воздушная заслонка; 16 — автоматический клапан; 17 — толкатель; 18 и 34 — пружины; 19 и 21 — штоки; 20 — планка; 22— кольцевая канавка; 23 — корпус поплавковой камеры; 24 — манжета; 25 — пружина манжеты; 26 — втулка шока; 27 — отверстие; 28 — промежуточный толкатель; 29 и 31 — шариковые клапаны; 30 — седло; 32 — тяга: 33 — канал экономайзера с механическим приводом, 35 — топливный канал; 36 — пробка: 37 — рычаг; 38 — прокладка; 39 и 44 — каналы; 40 — нагнетательный игольчатый клапан; 41 — винты регулировки холостого хода; 42 — прямоугольное отверстие; 43 — круглое отверстие системы холостого хода; 45 — дроссельная заслонка; 46 — корпус смесительных камер; 47 — главный жиклер; 48 — поплавок; 49 — пружина
Карбюратор ЗИЛ-130 имеет раздельную для каждой камеры систему холостого хода с питанием из главного топливного канала. Для обогащения смеси при резком открытии дроссельных заслонок в карбюраторе имеется ускорительный насос.
Для облегчения пуска холодного двигателя карбюратор имеет воздушную заслонку с автоматическим клапаном и кинематическую связь воздушной и дроссельных заслонок.
Поплавковая камера, ускорительный насос, экономайзер и воздушная заслонка — общие для обеих камер. Ниже приведены основные технические данные карбюратора.
Характеристики карбюратора К-88 автомобиля ЗИЛ-130
Диаметр диффузора, мм:
— малого — 8,5
— большого — 29,0
Диаметр, мм:
— смесительных камер — 36
— воздушной горловины — 60
Пропускная способность жиклеров при проверке водой под напором 1000 мм при температуре (20±1)°, см3/мин:
— главного — 315
— полной мощности — 1150
— клапана экономайзера — 215
— воздушного — 860
Расстояние от уровня топлива в поплавковой камере до верхней плоскости разъема корпуса поплавковой камеры, мм — 18—19
Масса поплавка, г — 19,7±0,5
Расстояние между кромкой дроссельной заслонки и стенкой смесительной камеры в момент открытия клапана экономайзера с механическим приводом, мм — 9
Систему холостого хода регулируют при полностью прогретом двигателе ЗИЛ-130 и совершенно исправной системе зажигания упорным винтом 2 (рис. 22), ограничивающим закрытие дроссельных заслонок, и двумя винтами 1, изменяющими состав смеси. Особое внимание должно быть обращено на исправность свечей и правильность зазора между их электродами.
Следует учитывать, что карбюратор двухкамерный, и состав смеси в одной камере регулируют соответствующим винтом независимо от состава смеси в другой камере. При завертывании винтов смесь обедняется, а при отвертывании — обогащается.

Рис. 22. Регулировка системы холостого хода карбюратора К-88 автомобиля ЗИЛ-130
1 — винты регулировки; 2 — упорный винт
Начиная регулировку системы холостого хода карбюратора К88 надо завернуть винты до отказа, но не слишком туго, а затем отвернуть каждый на три оборота.
После этого следует пустить двигатель и установить упорным винтом такое наименьшее открытие дроссельной заслонки, при котором двигатель работает вполне устойчиво.
Затем нужно обеднить смесь с помощью одного из винтов 41 (см. рис. 21), завертывая этот винт при каждой пробе на 1/4 оборота до тех пор, пока двигатель не начнет работать с явными перебоями.
Затем следует обогатить смесь, вывернув винт 41 на карбюраторе ЗИЛ-130 на 1/2 оборота. После окончания регулировки состава смеси в одной камере надо произвести регулирование во второй камере.
Отрегулировав состав смеси, следует попытаться уменьшить частоту вращения холостого хода, отвертывая постепенно упорный винт дроссельной заслонки, после чего надо снова попытаться обеднить смесь с помощью винтов, как указано выше.
Обычно после двух-трех попыток удается найти правильное положение для всех трех регулировочных винтов. Не следует устанавливать очень малую частоту вращения коленчатого вала двигателя на холостом ходу.
Для проверки регулировки холостого хода надо нажать на педаль привода дроссельной заслонки и сразу резко отпустить ее.
Если двигатель перестанет работать, то частоту вращения коленчатого вала двигателя на холостом ходу необходимо увеличить.
После выполнения операций по регулировке системы холостого хода карбюратора К-88 автомобиля ЗИЛ-130 необходимо измерить содержание окиси углерода в отработавших газах в такой последовательности:
— установить рычаг коробки передач в нейтральное положение;
— подсоединить к двигателю тахометр;
— пустить и прогреть двигатель до температуры 80—90° С;
— установить пробоотборное устройство газоанализатора в трубу глушителя на глубину 300 мм;
— установить частоту вращения коленчатого вала двигателя в пределах 450—500 об/мин;
— измерить содержание окиси углерода в отработавших газах. Измерение следует проводить не ранее чем через 30 с после того, как установится необходимая частота вращения.
Если содержание окиси углерода не соответствует норме, следует отрегулировать карбюратор винтами 1 (см. рис. 22), изменяющими состав топливной смеси системы холостого хода.
Состав смеси в каждой камере карбюратора ЗИЛ-130 регулируется отдельным винтом. При завертывании винтов смесь обедняется и содержание окиси углерода в отработавших газах уменьшается.
При повышенном содержании окиси углерода в отработавших газах надо винты 1 завернуть на 4 оборота и после стабилизации показаний газоанализатора зафиксировать их. При необходимости операцию следует повторить.
При регулировании винтами 1 нужно постоянно следить за показаниями тахометра и газоанализатора. Частота вращения коленчатого вала должна быть постоянной в заданных пределах и поддерживаться регулированием с помощью упорного винта дроссельных заслонок.
После регулирования на режиме холостого хода необходимо измерить содержание окиси углерода в отработавших газах при частоте вращения коленчатого вала двигателя 1900—1950 об/мин. Состав смеси на данном режиме работы не регулируется.
При несоответствии содержания окиси углерода нормам необходимо установить причину этого. Повышенное содержание окиси углерода в отработавших газах может свидетельствовать о следующих неисправностях системы питания: превышение уровня топлива в поплавковой камере; негерметичность уплотнения топливных жиклеров системы холостого хода; загрязнение воздушных фильтров.
Рис. 23. Схема ограничителя частоты вращения коленчатого вала двигателя ЗИЛ-130
1—дроссельная заслонка карбюратора; 2 и 4 — жиклеры; 3 — рычаг; 5 — пружина диафрагменного механизма: 6 — ограничитель частоты вращения; 7 — диафрагма; 8 — шток; 9 и 10 — отверстия; 11 — рычаг привода дроссельных заслонок; 12 и 13 — трубки; 14 — пружина центробежного датчика; 15 — прокладка; 16 — паз ротора для соединения с распределительным валом; 17 — сальник; 18 — крышка; 19 — винт для регулировки натяжения пружины; 20 — пробка; 21 — ротор; 22 — втулка; 23 — корпус датчика; 24 — канал; 25 — клапан; 26 — седло клапана; 27 — центробежный датчик; 28 — карбюратор с ограничителем частоты вращения; А и Б — полости
Правильно отрегулированный карбюратор К-88 автомобиля ЗИЛ-130 должен обеспечивать устойчивую работу исправного двигателя на режиме холостого хода.
Максимальная частота вращения коленчатого вала двигателя ограничивается пневмоцентробежным ограничителем (рис. 23), состоящим из двух механизмов: центробежного датчика, вращающегося от распределительного вала двигателя, и диафрагменного исполнительного механизма, который воздействует на дроссельные заслонки карбюратора.
Ограничитель срабатывает при частоте вращения коленчатого вала 3100+200 об/мин. Промывать карбюратор необходимо в чистом бензине или ацетоне с последующей продувкой сжатым воздухом.
В карбюраторе К88 имеются резиновые и прорезиненные детали, поэтому промывку ацетоном или растворителями на его основе нужно проводить только после вывертывания этих деталей. При разборке карбюратора, снимая верхний корпус, необходимо отвернуть полый винт 14 (см. рис. 21).
При этом нужно учитывать, что нагнетательный игольчатый клапан 40 не закреплен и может выпасть из корпуса. Категорически запрещается применять проволоку или другие металлические предметы для прочистки жиклеров, форсунок, каналов и отверстий.
Запрещается продувать сжатым воздухом собранный карбюратор через топливоподводящее отверстие и балансировочную трубку, так как это приводит к повреждению поплавка.
Воздушный фильтр ЗИЛ-130
Воздушный фильтр — масляно-инерционный, с двухступенчатой очисткой воздуха и специальным патрубком отбора воздуха в компрессор (рис. 24).
Рис. 24. Воздушный фильтр ЗИЛ-130
1 и 11 — переходники; 2— масляная ванна; 3 — отражатель; 4, 5 и 10 — уплотнительные прокладки; 6 — фильтрующий элемент; 7 — стяжной винт; 8 — гайка-барашек; 9 — винт; 12 — патрубок отбора воздуха в компрессор; 13 — кольцевая щель; 14 — кольцевое окно, 15 — корпус фильтра
Воздушный фильтр ЗИЛ-130 необходимо периодически чистить и заправлять вновь маслом в соответствии с картой смазывания.
Для чистки воздушный фильтр надо разобрать, отвернув вначале винт 9, а затем гайку-барашек 8. При чистке все детали фильтра следует тщательно промыть в бензине или керосине.
Фильтрующий элемент после промывки нужно смочить в масле, перед установкой элемента на место лишнее масло должно стечь. Масло заливают в ванну до горизонтальных отметок — стрелок, выштампованных на стенке ванны.
Кроме отметок и стрелок на стенке ванны имеется надпись «Уровень масла». Если уровень масла в ванне фильтра выше установленного нормой, то избыточное масло будет унесено потоком воздуха в двигатель, что недопустимо.
Для смазывания фильтрующего элемента и заправки масляной ванны фильтра применяют то же масло, что и для смазывания двигателя. Работа двигателя без фильтров или с фильтром без масла недопустима.
Следует помнить, что срок службы двигателя в значительной степени зависит от правильной работы воздушного фильтра, а следовательно, и от своевременной его очистки и заправки.
Подвод воздуха к фильтру осуществляется через воздушный канал в капоте двигателя, с которым фильтр соединен гофрированным патрубком.
_________________________________________________________________________________________
_________________________________________________________________________________________
_________________________________________________________________________________________
_________________________________________________________________________________________
_________________________________________________________________________________________
_________________________________________________________________________________________
_________________________________________________________________________________________
_________________________________________________________________________________________
_________________________________________________________________________________________
_________________________________________________________________________________________
spezz.ru
Двигатель
Пусковой подогреватель двигателя предназначен для прогрева двигателя перед его пуском при низкой окружающей температуре воздуха. Подогреватель работает на топливе, применяемом для двигателя
Радиатор трубчато-ленточный, с трубками овального сечения, четырехрядный. Пробка наливной горловины радиатора (рис. 1) герметичная с двумя клапанами; впускным (воздушным) и выпускным (паровым).
Водяной насос центробежный, установлен на переднем торце блока цилиндров. Вал насоса вращается в двух шарикоподшипниках, имеющих уплотнения, которые служат для удержания смазки в подшипниках и защиты их от загрязнения.
Система охлаждения двигателя жидкостная, закрытая, с принудительной циркуляцией охлаждающей жидкости
Топливный насос Б10 диафрагменный, герметизированный, с тремя выпускными и тремя впускными клапанами и рычагом для ручной подкачки топлива. Насос установлен слева в верхней части двигателя и приводится в действие эксцентриком распределительного вала с помощью штанги.
Топливный фильтр-отстойник установлен на переднем кронштейне топливного бака.
Фильтрующий элемент отстойника состоит из большого числа алюминиевых пластин 12 толщиной 0,14 мм,
Система питания двигателя принудительная, с подачей топлива топливным насосом диафрагменного типа.
Топливом для двигателя служит автомобильный бензин с октановым числом не ниже 76 (ГОСТ 2084— 67).
для смазки двигателя применяется масло; указанное в карте смазки. Проверяют уровень масла в картере по указателю уровня, на котором нанесены три метки:
Вентиляция картера принудительная, отсосом картерных газов во впускной газопровод двигателя через специальный клапан 3, установленный на впускном газопроводе
Фильтр очистки масла (рис. 1) центробежный, с реактивным приводом, включен в систему смазки последовательно
autoruk.ru
