Замена двигателя Газ66 под D’n’B
Собственно в пятницу после обеда, пол часа поплясав с бензином заливаемым в карбюратор, мне удалось завестись. Проклятая вода в бензобаке!в 4 часа я благополучно добрался в гараж на замену двигателя своими руками. Как говориться если чо то хочешь — сделай это сам 🙂


переодеваемся, берем инструмент и в бой !

вечер пятницы до 2 ночи ушел на разбор соединений к мотору,

многие трубочки не снимались с 83го года

не забывали мы и о минутке досуга, в целом атмосфера праздника и радости дискотеки не покидала нас два дня !
вот как у нас весело :

хорошо когда кунг не в плотную к кабине. можно снять коробку.

коробку я позже разобрал посмотрел как там болтаются шестерни и задумался…

среди ударного труда мы успевали дурачиться !

новый мотор в полу собранном состоянии

поставленно: говый гидрач, его я ловко купил на одном неизвестном складе всего за 2800, шкивы присланные мне автобарыгой — не подошли. пидманул. все шкивы пришлось ставить от моего 66го в том числе и шкив компрессора.

В субботу мы продолжили наш гей парад. Стали собирать козловой кран из г0вна и палок. В саду нашлись два швеллера, которые срастили в один 4х метровый, а также подгнившие 6метровые 15х15 балки в качестве ножек козлика.

я дособрал мотор, теперь он красивый и с покрашенными клапанными крышками,что увеличивает мощность на 10 лошадей,
стартеру даже удалось прокрутить коленвал.

проявляя чудеса культуризма и акробатизма мы поставили балку на две ножки


202bus, он же целовек-паук за работой, общий вид

проверка каретки на прочность

Снова мотор. очень много всяких мелких финтифлюшек, которые надо было переставить с моего старого мотора на новый!

Ночью к нам присоединился Андрей и мы таки поставили вторую часть крана.

ну и вынули моторчик !


В три ночи расползлись поспать. Утром было тяжело. Все болело, сушняк. Но тем не менее, я нашел в себе силы очистить внутреннюю часть рамы и повесить на таль новый мотор. протянуть все гайки и проверить, довесить необходимое.


Сдвигаем задние крепления на 1 см на зад чтобы коробка не билась о траверсу из-за другого расстояния колокола двигателя газ-41

Зачищаем-красим

торжественный момент установки

Аллелуя !

останки старого мотора

обглоданный

начал даже городить кронштейн крепления двигателя.
Огромный респект и уважуха роботнекам и сочувствующим 🙂
продолжение следует
zuborobo.livejournal.com
Двигатель ГАЗ-66
В этой статье мы подробно рассмотрим, как собрать масляный фильтр с проставкой. Масляный фильтр полнопоточный со сменным фильтрующим элементом «Реготмас 440А-1-06». Фильтрующий элемент нужно заменять при каждой замене масла в двигателе.
Подготавливаем и промываем детали двигателя.
Снимаем клапанные крышки.
Выворачиваем свечи зажигания.
Система охлаждения двигателя жидкостная, закрытая с принудительной циркуляцией.
Направление циркуляции показано стрелками на рисунке
Система регулирования позволяет изменять давление воздуха в шинах с места водителя, как на стоянке, так и на ходу автомобиля, контролировать давление в шинах, а также продолжать движение автомобиля при небольших повреждениях шины.
Двигатели имеют смешанную (под давлением и разбрызгиванием) систему смазки.
Под давлением масло подается к коренным и шатунным подшипникам коленчатого вала, к подшипникам распределительного вала.
При установке маховика гайки крепления его должны быть затянуты равномерно с усилием 7,6—8,3 кГм.
Биение плоскости трения маховика — не более 0,15 мм на радиусе 165 мм.
Если биение превышает 0,15 мм, узел необходимо раскомплектовать.
Все детали, поступающие на сборку, должны быть очищены от грязи, нагара и накипи, обезжирены, промыты и высушены.
Масляные каналы и отверстия в деталях должны быть прочищены, промыты под давлением и продуты сжатым воздухом.
Для сборки двигателя, так же как и для его разборки, блок цилиндров двигателя в сборе с картером сцепления закрепляют на стенде (см. рис. 1).
Все детали двигателя перед сборкой подбирают по размерам, тщательно промывают, продувают сжатым воздухом и протирают чистыми салфетками
autoruk.ru
Основные компоненты двигателя ЗМЗ-511 автомобилей ГАЗ-3307, ГАЗ-66
______________________________________________________________________________
Компоненты двигателя ЗМЗ-511 автомобилей ГАЗ-3307, ГАЗ-66
На автомобиле ГАЗ-3307, ГАЗ-66 установлен V-образный восьмицилиндровый двигатель ЗМЗ-511, имеющий полнопоточную фильтрацию масла и закрытую систему вентиляции картера.
Блок цилиндров, поршни и коленвал двигателя ЗМЗ-511 (ГАЗ-3307, ГАЗ-66)
В блок цилиндров двигателя ГАЗ-3307, ГАЗ-66 устанавливаются монолитные гильзы из износостойкого чугуна. Гильзы прижимаются к блоку головками.
Уплотнение в верхней части блока цилиндров ЗМЗ-511 (ГАЗ-3307, ГАЗ-66) осуществляется с помощью сталеасбестовых прокладок с круглыми водяными протоками, а в нижней — медными кольцевыми прокладками, установленными между блоком и гильзой.
Установка прокладок головок блока цилиндров ГАЗ-3307, ГАЗ-66 с фигурными водяными протоками на двигатели со степенью сжатия 7,6 не допускается.

Рис. 1. Порядок нумерации цилиндров двигателя ЗМЗ-511 (ГАЗ-3307, ГАЗ-66)
Головки блока цилиндров ГАЗ-3307, ГАЗ-66 имеют высокотурбулентные камеры сгорания и винтовые впускные каналы, а также вставные седла и направляющие втулки клапанов.
В случае необходимости замены на двигателе одной из головок цилиндров последняя должна быть заменена головкой, имеющей аналогичную маркировку. Каждая из головок крепится к блоку с помощью восемнадцати шпилек.
Перед подтяжкой головки блока цилиндров ГАЗ-3307, ГАЗ-66 надо отвернуть гайки стоек оси коромысел и, приподняв стойки вместе с осью, обеспечить доступ к гайкам крепления головки. После подтяжки гаек головок цилиндров вновь затянуть отвернутые гайки.
После этого необходимо отрегулировать зазор между клапанами и коромыслами двигателя ЗМЗ-511 (ГАЗ-3307, ГАЗ-66) . Гайки шпилек крепления головок подтягивать в течение первых трех ТО-1, а в дальнейшем эту операцию выполнять через одно ТО-2.
Указанную выше периодичность подтяжки гаек необходимо соблюдать и при замене прокладки, так как падение момента затяжки гаек головок цилиндров в основном вызывается усадкой материала прокладки головки в начальный период эксплуатации.
Подтяжка гаек выпускной трубы так же, как и установка ее на место после разборки, должна производиться со всей внимательностью во избежание течи воды в масло.
Перед установкой следует проверить состояние сопрягаемых плоскостей впускной трубы, головок и блока, а также прокладок. Гайки нужно подтянуть так, чтобы слегка прижать прокладки. Далее необходимо затянуть грузовые гайки.
После затяжки грузовых гаек необходимо затянуть гайки крепления впускной трубы попеременно с левой и правой сторон, начиная от грузовых гаек.
Поршни двигателя ЗМЗ-511 (ГАЗ-3307, ГАЗ-66) на боковой поверхности имеют надпись ПЕРЕД. Этого указания надо строго придерживаться при установке их в блок.
Поршневые пальцы ЗМЗ-511 (ГАЗ-3307, ГАЗ-66). Для запрессовки пальца в поршень последний надо нагреть в горячей воде или масле до температуры 70—80 °С. Запрессовка без нагрева может привести к задирам.
Поршневые кольца ЗМЗ-511 (ГАЗ-3307, ГАЗ-66) устанавливают по три на каждом поршне: два компрессионных высотой 2 мм и одно маслосъёмное.
Компрессионные кольца устанавливают так, чтобы выточка (при ее наличии) на внутренней поверхности колец была обращена вверх. При установке компрессионных колец на поршень стыки колец должны быть смещены на 180°.

Рис. 2. Установка колец на поршне двигателя ЗМЗ-511 (ГАЗ-3307, ГАЗ-66)
1 —компрессионные кольца; 2—кольцевой диск маслосъемного кольца; 3—осевой расширитель; 4—радиальный расширитель
Маслосъемное кольцо состоит из двух плоских стальных хромированных колец и двух расширителей: осевого и радиального.
При установке поршня в блок двигателя ГАЗ-3307, ГАЗ-66 плоские кольцевые диски 2 нужно устанавливать так, чтобы их замки были расположены под углом 180° один к другому и под углом 90° к замкам компрессионных колец.
При этом замки осевого расширителя 3 и радиального расширителя 4 должны быть расположены под углом 90° к ним (каждый).
Шатуны с поршнями ЗМЗ-511 (ГАЗ-3307, ГАЗ-66) в сборе устанавливаются попарно на каждую из четырех шатунных шеек коленчатого вала. Нижняя головка шатуна обрабатывается совместно с крышкой.
Поэтому крышки при сборке должны всегда устанавливаться на прежнее место. На бобышках под болт шатуна и крышке выбит порядковый номер цилиндра.
Номер, выштампованный на стержне шатуна, и метка на крышке шатуна должны быть направлены в одну сторону. Шатунные болты взаимозаменяемы.
Самоотвертыванию гайки шатунного болта препятствует специальная штамповая стопорная гайка или установка основной гайки шатуна на герметик. В случае переборки шатуна, необходимо с болта и гайки удалить остатки ранее примененного герметика, тщательно протерев их ветошью, обезжирить бензином и просушить.
После наживления гайки на болт нанести на ее резьбовую часть 2—3 капли (0,06 г) герметика. В случае отсутствия герметика стопорение гайки необходимо производить штампованной стопорной гайкой.
Затяжку стопорной гайки необходимо производить путем ее поворота на 1,5—2 грани от положения соприкосновения торца стопорной гайки с торцем основной гайки. Шатунные вкладыши взаимозаменяемы, подгонка вкладышей не допускается.
При сборке шатунов с поршнями ГАЗ-3307, ГАЗ-66 необходимо соблюдать следующий порядок: шатуны левого ряда цилиндров устанавливать таким образом, чтобы номер на шатуне и метка на его крышке были обращены к передней части двигателя, а правого ряда — наоборот.
Поршни соединяются с шатунами так, чтобы во всех случаях надпись на поршне ПЕРЕД была обращена к передней части двигателя.
Коленчатый вал ЗМЗ-511 (ГАЗ-3307, ГАЗ-66) балансируется в сборе с маховиком и сцеплением. Крышки коренных подшипников чугунные. Перемещение вала в продольном направлении ограничивается упорными шайбами, расположенными по обеим сторонам первого коренного подшипника.
В каждой шатунной шейке коленвала ЗМЗ-511 (ГАЗ-3307, ГАЗ-66) имеется полость (грязеуловитель). При разборке двигателя грязеуловители надо очищать, для чего необходимо отвернуть резьбовые пробки, очистить полости (металлическим ершом, проволокой), промыть их и все каналы керосином, продуть воздухом, завернуть до упора пробки и закернить.
Для предотвращения утечки масла концы коленчатого вала уплотнены сальниками.
Маховик крепится к фланцу коленвала ГАЗ-3307, ГАЗ-66 с помощью четырех болтов, гайки которых зафиксированы от самоотворачивания специальными пластинами.
Для увеличения ресурса двигателя ЗМЗ-511 (ГАЗ-3307, ГАЗ-66) до первого капитального ремонта рекомендуется в процессе эксплуатации (но не в гарантийный период) произвести замену поршневых колец и вкладышей коленчатого вала деталями стандартного размера.
Вкладыши коренных подшипников подлежат замене при падении давления масла на прогретом двигателе ниже 100 кПа (1,0 кгс/см2) при 1200 об/мин, что соответствует скорости движения на прямой передаче около 30—35 км/ч.
Масляный радиатор при контроле давления масла должен быть выключен. Езда с давлением масла меньше 100 кПа (1,0 кгс/см2) на указанной и более высокой скорости не допускается.При замене коренных вкладышей шатунные нужно осмотреть и заменить лишь в случае необходимости.
Одновременно с заменой вкладышей необходимо очистить полости шатунных шеек коленчатого вала ЗМЗ-511 (ГАЗ-3307, ГАЗ-66). Эта операция должна выполняться тщательно, так как остатки невычищенной грязи будут занесены маслом к шатунным вкладышам, что приведет к их задиру и износу. После очистки полостей пробки завернуть и закернить.
Поршневые кольца требуют замены, если расход масла на угар превысит 400 г/100 км. При замене колец рекомендуется устанавливать комплект колец, состоящий из 2-х компрессионных нехромированных (луженых или фосфатированных) колец и комплекта маслосъемного кольца с нехромированными стальными дисками.
При замене колец следует удалить на гильзе (шабером или иным способом) неизношенный выступающий поясок в ее верхней части. Одновременно следует очистить головки цилиндров и поршни от нагара, полость водяной рубашки—от накипи, а клапаны притереть.
Распределительный механизм и клапаны двигателя ЗМЗ-511 (ГАЗ-3307, ГАЗ-66)
Распредвал ЗМЗ-511 (ГАЗ-3307, ГАЗ-66) приводится во вращение двумя шестернями: стальной шестерней на коленчатом валу и текстолитовой на распределительном.
Для правильной взаимной установки шестерен при сборке необходимо совместить метку на шестерне распределительного вала с меткой 3 на шестерне коленчатого вала.
Пять подшипников распределительного вала ЗМЗ-511 (ГАЗ-3307, ГАЗ-66) представляют собой биметаллические втулки, запрессованные в блок.
Осевое перемещение распредвала ограничивается упорным фланцем, который крепится к переднему торцу блока двумя болтами.
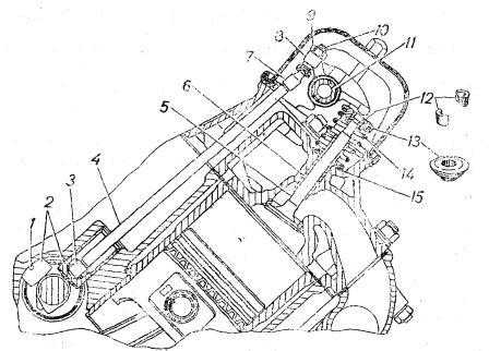
Клапаны двигателя ГАЗ-3307, ГАЗ-66 приводятся в движение от распределительного вала через толкатели, штанги и коромысла (рис. 3). Пружина клапана упирается в тарелку 13, которая связана с клапаном через сухари 12.

Рис. 3. Механизм привода клапанов ЗМЗ-511 (ГАЗ-3307, ГАЗ-66)
1—отверстие для выхода масла; 2—толкатель; 3 и 7—наконечники штанги; 4—штанга; 5—клапан; 6—направляющая втулка; 8—коромысло; 9—контргайка; 10 — регулировочный винт; 11—ось коромысел; 12—сухари; 13—тарелка; 14—пружина; 15—опорная шайба
Зазор между коромыслом и клапаном двигателей ГАЗ-3307, ГАЗ-66 должен быть в пределах 0,25—0,30 мм как для впускных, так и выпускных клапанов на холодном двигателе (при температуре 15—20 °С).
На работающем горячем двигателе вследствие неравномерности температур различных деталей зазор может несколько увеличиться против установленного.
Поэтому на некоторых режимах работы двигателя ЗМЗ-511 (ГАЗ-3307, ГАЗ-66) иногда прослушивается стук клапанов, который со временем может то пропадать, то возникать вновь. Такой маловыделяющийся стук не опасен, и уменьшать зазор между клапаном и коромыслом в этом случае не следует.
Если же на прогретом двигателе стук клапана слышен непрерывно, что чаще наблюдается у клапанов, расположенных по краям головок, то в этом случае у этих клапанов разрешается уменьшить зазор так, чтобы на холодном двигателе он был в пределах 0,1-5—0,20 мм.
Регулировка зазора между коромыслом и клапаном двигателя ЗМЗ-511 (ГАЗ-3307, ГАЗ-66)
— Снять крышки коромысел.
— Вывернуть свечу первого цилиндра.
— Установить поршень первого цилиндра в верхнюю мертвую точку (в. м. т.) такта сжатия, для этого закрыть пальцем отверстие для свечи первого цилиндра, провертывать коленчатый вал двигателя пусковой рукояткой до момента начала выхода воздуха из-под пальца. Это произойдет в начале такта сжатия в первом цилиндре.
— Осторожно проворачивать коленчатый вал ГАЗ-3307, ГАЗ-66 до совпадения указателя на картере сцепления с шариком, зачеканенным в маховик. При положении поршня первого цилиндра в в. м. т. такта сжатия впускной и выпускной клапаны полностью закрыты.
— Проверить зазор с помощью щупа: зазор между коромыслом и клапаном должен быть 0,25—0,30 мм на холодном (15—20 °С) двигателе.
Допускается уменьшение зазора до 0,15—0,20 мм у клапанов ЗМЗ-511 (ГАЗ-3307, ГАЗ-66), расположенных по краям головок: первого в восьмого впускных, четвертого и пятого выпускных.
При необходимости отрегулировать зазор в такой последовательности:
— ослабить контргайку регулировочного винта;
— вращая регулировочный винт, установить по щупу зазор;
— затянуть контргайку регулировочного винта и снова проверить зазор.
Проверить и при необходимости отрегулировать зазоры у клапанов остальных цилиндров ГАЗ-3307, ГАЗ-66 в последовательности, соответствующей порядку работы цилиндров (1—5—4—2—6—3—7—8), проворачивая коленчатый вал при переходе от цилиндра к цилиндру на 90°.
Установить на место крышки коромысел. Завернуть свечу первого цилиндра.
______________________________________________________________________________
______________________________________________________________________________
______________________________________________________________________________
______________________________________________________________________________
Каталоги запасных частей и сборочных деталей
avtoremtech.ru
