Беспилотные летательные аппараты: теория и практика
БЕСПИЛОТНЫЕ ЛЕТАТЕЛЬНЫЕ АППАРАТЫ
В последние годы появилось большое количество публикаций по использованию для решения топографических задач беспилотных летательных аппаратов (БПЛА), или беспилотных авиационных систем (БАС). Такой интерес в немалой степени вызван простотой их эксплуатации, экономичностью, относительно невысокой стоимостью, оперативностью и т.д. Перечисленные качества и наличие эффективных программных средств автоматической обработки материалов аэрофотосъемки (включая выбор необходимых точек) открывают возможности широкого использования программно-технических средств беспилотной авиации в практике инженерно-геодезических изысканий.
В этом номере обзором технических средств беспилотной авиации мы открываем серию публикаций о возможностях БПЛА и опыте их использования при полевых и камеральных работах.
Д.П. ИНОЗЕМЦЕВ,руководитель проекта ООО«ПЛАЗ»,г. Санкт-Петербург
БЕСПИЛОТНЫЕ ЛЕТАТЕЛЬНЫЕ АППАРАТЫ: ТЕОРИЯ И ПРАКТИКА
Часть 1. Обзор технических средств
ИСТОРИЧЕСКАЯ СПРАВКА
Беспилотные летательные аппараты появились в связи с необходимостью эффективного решения военных задач — тактической разведки, доставки к месту назначения боевого оружия (бомб, торпед и др.), управления боевыми действиями и пр. И не случайно первым их применением считается доставка австрийскими войсками бомб к осажденной Венеции с помощью воздушных шаров в 1849 году [1]. Мощным импульсом к развитию БПЛА послужило появление радиотелеграфа и авиации, что позволило существенно улучшить их автономность и управляемость.
Так, в 1898 году Никола Тесла разработал и продемонстрировал миниатюрное радиоуправляемое судно, а уже в 1910 году американский военный инженер Чарльз Кеттеринг предложил, построил и испытал несколько моделей беспилотных летательных аппаратов [2]. В 1933 году в Великобритании разработан первый БПЛА
многократного использования, а созданная на его основе радиоуправляемая мишень использовалась в королевском флоте Великобритании до 1943 года.
На несколько десятков лет опередили свое время исследования немецких ученых, давших миру в 1940-х годах реактивный двигатель и крылатую ракету «Фау-1» как первый применявшийся в реальных боевых действиях беспилотный летательный аппарат.
В СССР в 1930–1940 годы авиаконструктором Никитиным был разработан торпедоносец-планер типа «летающее крыло», а к началу 40-х был подготовлен проект беспилотной летающей торпеды с дальностью полета от 100 километров и выше, однако в реальные конструкции эти разработки не превратились.
После окончания Великой Отечественной войны интерес к БПЛА существенно возрос, а начиная с 1960-х годов отмечается их широкое внедрение для решения задач невоенного характера.
В целом историю БПЛА можно условно разделить на четыре временных этапа [3]:
1.1849 год–начало ХХ века — попытки и экспериментальные опыты по созданию БПЛА, формирование теоретических основ аэродинамики, теории полета и расчета самолета в работах ученых.
2.Начало ХХ века — 1945 год — разработка БПЛА военного назначения (самолетов-снарядов с небольшой дальностью и продолжительностью полета).
3.1945–1960 годы — период расширения классификации БПЛА по назначению и создание их преимущественно для разведывательных операций.
4.1960 годы — наши дни — расширение классификации и усовершенствование БПЛА, начало массового использования для решения задач невоенного характера.
КЛАССИФИКАЦИЯ БПЛА
Общеизвестно, что аэрофотосъемка, как вид дистанционного зондирования Земли (ДЗЗ), — это наиболее производительный метод сбора пространственной информации, основа для создания топографических планов и карт, создания трехмерных моделей рельефа и местности. Аэрофотосъемка выполняется как с пилотируемых летательных аппаратов — самолетов, дирижаблей мотодельтапланов и аэростатов, так и с беспилотных летательных аппаратов (БПЛА).
Беспилотные летательные аппараты, как и пилотируемые, бывают самолетного, а также вертолетного типа (вертолеты и мультикоптеры — летательные аппараты с четырьмя и более роторами с несущими винтами). В настоящее время в России не существует общепринятой классификации БПЛА самолетного типа. Missiles.
Ru совместно с порталом UAV.RU предлагает современную классификацию БПЛА самолетного типа [4], разработанную на основе подходов организации UAV International, но с учетом специфики и ситуации именно отечественного рынка (классы) (табл. 1):
Микро- и мини-БПЛА ближнего радиуса действия. Класс миниатюрных сверхлегких и легких аппаратов и комплексов на их основе с взлетной массой до 5 килограммов начал появляться в России относительно недавно, но уже довольно широко представлен. Такие БПЛА предназначены для индивидуального оперативного использования на коротких дальностях на удалении до 25–40 километров. Они просты в эксплуатации и транспортировке, вы полняются складными и позиционируются как «носимые», запуск осуществляется, с помощью катапульты или с руки. Сюда относятся: Geoscan 101, Geoscan 201, 101ZALA 421-11, ZALA 421-08, ZALA 421-12, Т23 «Элерон», Т25, «Элерон-3», «Гамаюн-3», «Иркут-2М», «Истра-10», «БРАТ», «Локон», «Инспектор 101», «Инспектор 201», «Инспектор 301» и др.
Легкие БПЛА малого радиусадействия. К этому классу относятся несколько более крупные аппараты — взлетной массой от 5 до 50 килограммов. Дальность их действия — в пределах 10–120 километров.
Среди них: Geoscan 300, «ГрАНТ», ZALA 421-04, Орлан-10, ПтероСМ, ПтероЕ5, Т10, «Элерон-10», «Гамаюн-10», «Иркут-10»,
Т92 «Лотос», Т90 (Т90-11), Т21, Т24, «Типчак» БПЛА-05, БПЛА-07, БПЛА-08.
|
Класс БПЛА |
Взлетная масса, кг |
Дальность действия, км |
| Микро- и мини БПЛА ближнего радиуса действия | 5 | 25-40 |
|
Легкие БПЛА малого радиуса действия |
5-50 | 10-120 |
| Легкие БПЛА среднегорадиуса действия | 50-100 | 70-150(250) |
| Средние БПЛА | 100-300 | 150-1000 |
| Среднетяжелые БПЛА | 300-500 | 70-300 |
| Тяжелые БПЛА среднего радиуса действия | >500 | 70-300 |
| Тяжелые БПЛА большой продолжительности полета | >500 | 1500 |
| Беспилотные боевые самолеты (ББС) | 500 | 1500 |
Легкие БПЛА среднего радиуса действия. Ряд отечественных образцов можно отнести к этому классу БПЛА. Их масса варьируется в пределах 50–100 килограммов. К ним относится: Т92М «Чибис», ZALA 421-09,
«Дозор-2», «Дозор-4», «Пчела-1Т».
Средние БПЛА. Взлетная масса средних БПЛА лежит в диапазоне от 100 до 300 килограммов. Они предназначены для применения на дальностях 150–1000 километров. В этом классе: М850 «Астра», «Бином», Ла-225 «Комар», Т04, Е22М «Берта», «Беркут», «Иркут-200».
Среднетяжелые БПЛА
К этому классу следует отнести: «Колибри», «Данэм», «Дань-Барук», «Аист» («Юлия»), «Дозор-3».
Тяжелые БПЛА среднего радиуса действия. Данный класс включает БПЛА полетной массой от 500 и более килограммов, предназначены для применения на средних дальностях 70–300 километров. В классе тяжлых следующие: Ту-243 «Рейс-Д», Ту-300, «Иркут-850», «Нарт» (А-03).
Тяжелые БПЛА большой продолжительности полета. Достаточно востребованная за рубежом категория беспилотных аппаратов, к которой относятся американские БПЛА Predator, Reaper, GlobalHawk, израильские Heron, Heron TP. В России образцы практически отсутствуют: «Зонд-3M», «Зонд-2», «Зонд-1», беспилотные авиационные системы Сухого («БасС»), в рамках которой создается роботизированный авиационный комплекс (РАК).
Беспилотные боевые самолеты (ББС). В настоящее время в мире активно ведутся работы по созданию перспективных БПЛА, имеющих возможность нести на борту оружие и предназначенных для ударов по наземным и надводным стационарным и подвижным целям в условиях сильного противодействия сил ПВО противника. Они характеризуются дальностью действия около 1500 километров и массой от 1500 килограммов.
На сегодняшний день в России в классе ББС представлено два проекта: «Прорыв-У», «Скат» [4] .
***
На практике для аэрофотосъемки, как правило, применяются БПЛА весом до 10–15 килограммов (микро-, мини-БПЛА и легкие БПЛА). Это связано с тем, что при увеличении взлетного веса БПЛА растет сложность его разработки и, cоответственно, стоимость, но снижается надежность и безопасность эксплуатации. Дело в том, что при посадке БПЛА выделяется энергия
Беспилотный вертолет и мультикоптер лишены этого недостатка. Теоретически, такой аппарат можно посадить со сколь угодно малой скоростью сближения с Землей. Однако беспилотные вертолеты слишком дороги, а коптеры пока не способны летать на большие расстояния, и применяются только для съемки локальных объектов (отдельных зданий и сооружений).
Рис. 1. БПЛА Mavinci SIRIUS [5] Рис. 2. БПЛА Geoscan 101 [6]
ПРЕИМУЩЕСТВА БПЛА
Превосходством БПЛА перед пилотируемыми воздушными судами является, прежде всего, стоимость производства работ, а также значительное уменьшение количества регламентных операций. Само отсутствие человека на борту самолета значительно упрощает подготовительные мероприятия для проведения аэрофотосъемочных
работ.
Во-первых, не нужен аэродром, даже самый примитивный. Беспилотные летательные аппараты запускаются или с руки, или с помощью специального взлетного устройства — катапульты.
Во-вторых, особенно при использовании электрической двигательной схемы, отсутствует необходимость в квалифицированной технической помощи для обслуживания летательного аппарата, не так сложны мероприятия по обеспечению безопасности на объекте работ.
В-третьих, отсутствует или намного увеличен межрегламентный период эксплуатации БПЛА по сравнению с пилотируемым воздушным судном.
Данное обстоятельство имеет большое значение при эксплуатации аэрофотосъемочного комплекса в удаленных районах нашей страны. Как правило, полевой сезон аэрофотосъемочных работ короток, каждый погожий день необходимо использовать для производства съемки.
УСТРОЙСТВО БПЛА
Две основные схемы компоновки БПЛА: классическая (по схеме «фюзеляж+крылья+хвост»), к которой относится, например БПЛА «Орлан-10», Mavinci SIRIUS (рис. 1) и др., и «летающее крыло», к которой относятся Geoscan101 (рис. 2), Gatewing X100, Trimble UX5 и др.
Основными частями беспилотного аэрофотосъемочного комплекса являются: корпус, двигатель, бортовая система управления (автопилот), наземная система управления (НСУ) и аэрофотосъемочное оборудование.
Корпус БПЛА изготавливают излегкого пластика (например, углепластика или кевлара), чтобы защитить дорогостоящую фотоаппаратуру и средства управления и навигации, а его крылья — из пластика или экструдированного пенополистирола (EPP). Этот материал легок, достаточно прочен и не ломается при ударе. Деформированную деталь из ЕРР зачастую можно восстановить подручными средствами.
Легкий БПЛА с посадкой на парашюте может выдержать несколько сотен полетов без ремонта, который, как правило, включает замену крыльев, элементов фюзеляжа и др. Производители стараются удешевить части корпуса, подверженные износу, чтобы расходы пользователя на поддержа-БПЛА в рабочем состоянии были минимальными.
Надо отметить, что наиболее дорогостоящие элементы аэрофотосъемочного комплекса, наземная система управления, авионика, программное обеспечение, — вообще не подвержены износу.
Силовая установка БПЛА можетбыть бензиновой или электрической. Причем, бензиновый двигатель обеспечит намного более продолжительный полет, так как в бензине, в расчете на килограмм, запасено в 10–15 раз больше энергии, чем мож-но сохранить в самом лучшем аккумуляторе. Однако такая силовая установка сложна, менее надежна и требует значительного времени для подготовки БПЛА к старту. Кроме того, беспилотный летательный аппарат с бензиновым двигателем крайне сложно перевозить к месту работ на самолете. Наконец, он требует от оператора высокой квалификации. Поэтому бензиновый БПЛА имеет смысл применять только в тех случаях, когда необходима очень большая продолжительность полета — для непрерывного мониторинга, для обследования особо удаленных объектов.
Электрическая двигательная установка, напротив, очень нетребовательна к уровню квалификации обслу-живающего персонала. Современные аккумуляторные батареи могут обеспечить длительность непрерывного полета свыше четырех часов. Обслуживание электрического двигателя совсем несложно. Преимущественно это только защита от влаги и грязи, а также проверка напряжения бортовой сети, что осуществляется с наземной системы управления. Зарядка аккумуляторов производится от бортовой сети сопровождающего автомобиля или от автономного электрогенератора. Бесколлекторный электрический двигатель БПЛА практически не изнашивается.
Автопилот —с инерциальной системой (рис. 3) — наиболее важный элемент управления БПЛА.
Автопилот весит всего 20–30 граммов. Но это очень сложное изделие. В автопилоте, кроме мощного процессора, установлено множество датчиков — трехосевые гироскоп и акселерометр (а иногда и магнитометр), ГЛО-НАСС/GPS-приемник, датчик давления, датчик воздушной скорости. С этими приборами беспилотный летательный аппарат сможет летать строго по заданному курсу.
Рис. 3. АвтопилотMicropilot[7]
В БПЛА имеется радиомодем, необходимый для загрузки полетного задания, передачи в наземную систему управления телеметрических данных о полете и текущем местоположении на участке работ.
Наземная система управления
(НСУ) —это планшетный компьютерили ноутбук, оснащенный модемом для связи с БПЛА. Важная часть НСУ — программное обеспечение для планирования полетного задания и отображения хода его выполнения.
Как правило, полетное задание составляется автоматически, по заданному контуру площадного объекта или узловым точкам линейного объекта. Кроме того, существует возможность проектирования полетных маршрутов, исходя из необходимой высоты полета и требуемого разрешения фотоснимков на местности. Для автоматического выдерживания заданной высоты полета есть возможность учесть в полетном задании цифровую модель местности в распространенных форматах.
Во время полета на картографической подложке монитора НСУ отображается положение БПЛА и контуры снимаемых фотографий. Оператор имеет возможность во время выполнения полета оперативно перенацелить БПЛА на другой район посадки и даже оперативно посадить беспилотник с «красной» кнопки наземной системы управления. По команде с НСУ могут быть запланированы и другие вспомогательные операции, например — выброс парашюта.
Кроме обеспечения навигации и обеспечения полета автопилот должен управлять фотоаппаратом, чтобы получать снимки с заданным межкадровым интервалом (как только БПЛА пролетит нужное расстояние от предыдущего центра фотографирования). Если заранее рассчитанный межкадровый интервал не выдерживается стабильно, приходится настраивать время срабатывания затвора с таким расчетом, чтобы даже при попутном ветре продольное перекрытие было достаточным.
Автопилот должен регистрировать координаты центров фотографирования геодезического спутникового приемника ГЛОНАСС/GPS, чтобы программа автоматической обработки снимков смогла построить модель быстро и привязать ее к местности. Требуемая точность определения координат центров фотографирования зависит от технического задания к выполнению аэрофотосъемочных работ.
Аэрофотосъемочное оборудование на БПЛА устанавливается в зависимости от его класса и цели использования.
На микро- и мини-БПЛА устанавливаются компактные цифровые фотокамеры, комплектуемые сменными объективами с постоянным фокусным расстоянием (без трансфокатора или zoom-устройства) весом 300–500 граммов. В качестве таких камер в настоящее время используются фотоаппараты SONY NEX-7
с матрицей 24,3 МП, CANON600D матрицей 18,5 МП и подобные им. Управление срабатыванием затвора и передача сигнала от затвора в спутниковый приемник производится с помощью штатных или незначительно доработанных электрических разъемов фотоаппарата.
На легкие БПЛА малого радиуса действия устанавливаются зеркальные фотокамеры с большим размером светочувствительного элемента, например CanonEOS5D(размер сенсора 36×24 мм) , NikonD800 (матрица 36,8 МП (размер сенсора 35,9×24 мм)), Pentax645D(CCD-сенсор 44×33 мм, матрица 40 МП) и им подобные, весом 1,0–1,5 килограмма.
Рис. 4. Схема размещения аэроснимков (голубые прямоугольники с подписями номеров)
ВОЗМОЖНОСТИ БПЛА
Согласно требованиям документа «Основные положения по аэрофотосъемке, выполняемой для создания и обновления топографических карт и планов» ГКИНП-09-32-80 носитель аэрофотосъемочной аппаратуры должен предельно точно следовать проектному положению маршрутов аэрофотосъемки, выдерживать заданный эшелон (высоту фотографирования), обеспечивать требования по соблюдению предельных отклонений по углам ориентирования фотокамеры — наклон, крен, тангаж. Кроме того, навигационная аппаратура должна обеспечивать точное время срабатывания фотозатвора и определять координаты центров фотографирования.
Выше указывалась аппаратура, интегрированная в автопилот: это микробарометр, датчик воздушной скорости, инерциальная система, навигационная спутниковая аппаратура. По проведен-ным испытаниям (в частности, БПЛА Geoscan101) были установлены следующие отклонения реальных параметров съемки от заданных:
• уклонения БПЛА от оси маршрута — в диапазоне 5–10 метров;
• уклонения высот фотографирования — в диапазоне 5–10 метров;
• колебание высот фотографирования смежных снимков — не более 2 метров.
Возникающие в полете «елочки» (развороты снимков в горизонтальной плоскости) обрабатываются автоматизированной системой фотограмметрической обработки без заметных негативных последствий.
Фотоаппаратура, устанавливаемая на БПЛА, позволяет получить цифровые изображения местности с разрешением лучше 3 сантиметров на один пиксель. Применение коротко-, средне-, и длиннофокусных фотообъективов определяется ха-рактером получаемых готовых мате-риалов: будь это модель рельефа или ортофотоплан. Все расчеты производятся так же, как и в «большой» аэрофотосъемке.
Применение двухчастотной ГЛО-НАСС/GPSспутниковой геодезической системы для определения координат центров снимков позволяет в процессе постобработки получить координаты центров фотографирования с точностью лучше 5 сантиметров, а применение метода PPP(PrecisePointPositioning) — позволяет определять координаты центров снимков без использования базовых станций или на значительном удалении от них.
Конечная обработка материалов аэрофотосъемки может служить объективным критерием оценки качества выполненной работы. Для иллюстрации можно рассмотреть данные об оценке точности фотограмметрической обработки материалов аэрофотосъемки с БПЛА, выполненной в ПО «PhotoScan» (производства фирмы Agisoſt, г. СанктПетербург) по контрольным точкам (табл. 2).
|
Номера точек |
Ошибки по осям координат, м |
Абс, м |
Абс, пикс |
Проекции |
||
|
ΔХ |
ΔY |
ΔZ |
ΔD |
ΔD’ |
||
|
703 |
-0,017 |
-0,075 |
0,069 |
0,103 |
0,606 |
5 |
|
727 |
0,058 |
0,065 |
0,066 |
0,123 |
0,789 |
6 |
|
762 |
-0,060 |
0,020 |
-0,045 |
0,078 |
0,994 |
5 |
|
773 |
-0,021 |
0,100 |
-0,246 |
0,267 |
1,192 |
7 |
|
827 |
0,041 |
-0,111 |
0,138 |
0,181 |
1,346 |
8 |
|
(ΔD)2= ΔХ2+ ΔY2+ ΔZ2 |
||||||
ПРИМЕНЕНИЕ БПЛА
В мире, а в последнее время и в России, беспилотные летательные аппараты применяются в геодезических изысканиях при строительстве, для составления кадастровых планов промышленных объектов, транспортной инфраструктуры, поселков, дачных массивов, в маркшейдерском деле для определения объемов горных выработок и отвалов, при учете движения сыпучих грузов в карьерах, портах, горнообогатительных комбинатах, для создания карт, планов и 3D-моделей городов и предприятий.
Беспилотники применяются при мониторинге линий электропередач (определение зарастания, провисания проводов, деформации опор, повреждений изоляторов и проводов), трубопроводов (выявление врезок, незаконных построек, зарастания), дорог (выявление деформации насыпи, дефектов полотна), для мониторинга госграницы, особо охраняемых объектов, зон аэропортов (выявление изменений, выявление незаконных построек), акваторий портов и др.
Эти аппараты также применяются для обнаружения лесных пожаров, при ликвидации чрезвычайных ситуаций, отслеживании нарушителей ПДД, для проводки судов во льдах. Используют их и в потребительском секторе — для съемки спортивных соревнований, рекламных роликов, съемки для создания карт и 3D-моделей личных владений.
Литература
1. Павлушенко М., Евстафьев Г., Макаренко И. БПЛА: история, применение, угроза распространения и перспективы развития. М., «Права человека», 2005.
2. Цепляева Т.П., Морозова О.В. Этапы развития беспилотных летательных аппаратов. М., «Открытые информационные и компьютерные интегрированные технологии», № 42, 2009.
3. Сайт www.Missiles.ru.
4. Сайт www.mavinci.de.
5. Сайт www.geoscan.aero.
6. Сайт www.micropilot.com.
rusdrone.ru
от появления до наших дней
Аннотация: в данной статье приведена ТРИЗ-эволюция систем управления беспилотными летательными аппаратами, начиная с первых и заканчивая современными, с их описанием, техническими противоречиями и возможным дальнейшим развитием.
Ключевые слова: система управления, беспилотный летательный аппарат, БПЛА.
Annotation: In this article we present TRIZ-evolution of control systems of unmanned aerial vehicles, that is starting with the original and ending with the modern, with their description, technical contradictions and possible further development.
Keywords: control system, unmanned aerial vehicle, UAV.
В настоящее время беспилотные летательные аппараты (БПЛА) достаточно сильно развиты и имеют широкий круг применений. За век своего существования БПЛА как увеличились в своих размера до десятков метров, так и уменьшились до нескольких миллиметров; их диапазон скорости, грузоподъёмности тоже существенно расширился.
Однако системы управления БПЛА неизменно развивались и продолжают развиваться. Рассмотрим эволюцию систем управления БПЛА, начиная от систем управления первых беспилотных «воздушных торпед» до систем управления современных беспилотников. Для современных БПЛА ограничимся мини и микро классами аппаратов (вес до 30 кг).
Как всегда бывает, первыми БПЛА разрабатывали военные, и только в XXI веке началось активное развитие БПЛА гражданского назначения.
1. Исторически первый БПЛА.
Исторически первым БПЛА считается «Жук» Кеттеринга (см. рис. 1). Это один из первых успешных проектов беспилотного летательного средства. По заказу армии США в 1917 году изобретатель Чарльз Кеттеринг разработал свою экспериментальную беспилотную «воздушную торпеду», которая стала предшественником крылатых ракет. Целью было создать дешёвый и простой беспилотный самолёт-снаряд для армейского авиационного корпуса.

Рисунок 1 – Жук Кеттеринга.
Аппарат получился достаточно компактный, в отличие от «крылатой бомбы» Сперри, разрабатываемой и испытываемой в тоже время. «Жук» имел цилиндрический корпус из дерева, к которому крепилась бипланная V-образная коробка.
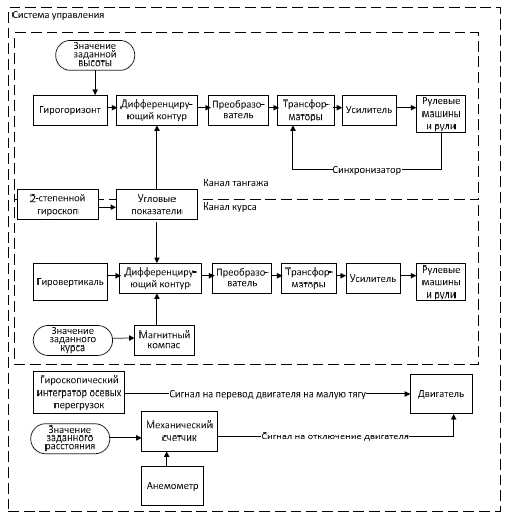
Беспилотное средство было оснащено дешёвым четырёхцилиндровым двигателем и инерциальной автоматической системой управления. После старта, питающийся электричеством от двигателя, гироскоп обеспечивал стабилизацию «Жука» по направлению [1]. Гироскоп был соединён с вакуум-пневматическим автопилотом (рис. 2), который осуществлял управление рулём направления. Блок-схема системы управления «Жука» представлена на рисунке 3.

Рисунок 2 – Вакуум-пневматический автопилот (пример)
Управление рулём высоты осуществлялось аналогичным образом, но датчиком в этом случае уже являлся барометрический альтиметр.
Перед стартом на беспилотном аппарате задавали значение высоты и максимальное количество оборотов пропеллера, что соответствовало пройденному расстоянию; раскручивали гироскоп. Запуск происходил с рельсовой катапульты, «Жук» выходил на заданную высоту и летел по прямой в сторону цели. Специальное устройство отсчитывало обороты пропеллера и по достижении нужного расстояния (количества оборотов пропеллера сравнялось с заданным), высвобождался пружинный механизм, который отключал двигатель и выбивал болты, держащие крылья. Корпус аппарата падал вниз и достигал цели.

Рисунок 3 – Блок-схема системы управления
«Жук» Кеттеринга предназначался для обстрела городов, крупных промышленных центров и мест сосредоточения войск противника на дистанции до 120 км. Он успешно прошёл испытания, в отличие от «воздушной торпеды» Сперри, и был прият на вооружение. Система показала себя лучше, успешней и дешевле предыдущих, но Первая мировая война закончилась, и заказ так и не был выполнен [1]. Всего было изготовлено 45 машин.
У «Жука» Кеттеринга были реализованы простейшие функции автопилота: управление рулём высоты и рулём направления, отсчитывание пройдённого расстояния, отключение двигателя и сброс крыльев. Неудачи в испытаниях были связаны с проблемами удержания аппарата на курсе. Аппарат мог отклониться от курса как при запуске с рельсовой катапульты, так и во время полёта. Кроме того, «воздушная торпеда» под действием ветра могла завалиться на крыло и упасть. Примитивный автопилот хоть и пытался придерживаться курса, но с сильными порывами ветра или ошибкой при запуске справиться не мог.
Представим алгоритм управления «Жука» Кеттеринга:
1) Перед стартом задавались максимальная высота и число оборов пропеллера.
2) Происходил запуск с рельсовой катапульты.
3) Аппарат выходил на заданную высоту (контроль высоты осуществлялся с помощью барометрического альтиметра).
4) Автопилот поддерживал неизменный курс благодаря воздействию гироскопа (полёт представлял собой движение по прямой).
5) При достижении заданного числа оборотов (нужного расстояния), происходило отключение двигателя и сброс крыльев. Корпус аппарата падал вертикально вниз в цель.
Аппарат имел малую дальность и мог двигаться только по прямой из пункта «А» в пункт «Б». Маршрут с большим количеством точек был невыполнимой задачей, как и возвращение аппарата на место старта.
Выявим технические противоречия (ТП), имеющиеся в описываемой системе, для единообразия в формулировках противоречий все рассматриваемы системы будем называть БПЛА:
ТП1. При повышении степени стабилизации БПЛА по крену, путём введения стабилизирующих элементов на крыльях, недопустимо повышается вес аппарата.
ТП2. При повышении степени стабилизации БПЛА по крену, путём введения стабилизирующих элементов на крыльях, недопустимо повышается сложность конструкции.
ТП3. При повышении степени стабилизации по курсу недопустимо уменьшается расстояние до цели.
ТП4. При повышении сложности маршрута недопустимо повышается сложность конструкции.
Противоречие ТП4 было разрешено использованием приёмов вынесения, непрерывности полезного действия, «посредника», путём замены инерциального автопилота на систему радиоуправления. Этап ТРИЗ-эволюции представлен на рисунке 4.

Рисунок 4 – Первый этап эволюции.
2. Новая веха: появление радиоуправляемых летательных аппаратов.
В 1930-х годах армия США получила предложения поставлять радиоуправляемые беспилотные самолёты для различных нужд. Среди компаний, сделавших предложение, была Radioplane Company. Основана она Дени Реджинальдом, бывшим пилотом британской королевской авиации, который эмигрировал в США и стал актёром, а позже основал магазин и компанию по производству радио моделей самолётов [2].
Radioplane Company предложила армии США линейку радиоуправляемых моделей самолётов, среди которых присутствовала модель Radioplane OQ-2 (рис. 5). Это первый дистанционно-пилотируемый летательный аппарат (ДПЛА), поступивший в массовое производство. В общем было произведено 15000 моделей. Эксплуатация проводилась вплоть до 1948 года [2].
Radioplane OQ-2 представлял собой самолёт-мишень для обучения зенитных расчётов. Длина – 2,65 м. Размах – 3,73 м. Взлётный вес – 47 кг. Максимальная скорость – 137 км/ч. Максимальное время полёта – 1 час.

Рисунок 5 – Внешний вид Radioplane OQ-2
Запуск происходил с катапульты, а управлялась беспилотная радио модель оператором с земли, который мог имитировать различный ситуации (например, заход истребителя для атаки). Если аппарат оставался цел после полёта, посадка происходила с помощью выбрасываемого парашюта и неубираемого шасси (было не у всех моделей), которое смягчало удар о землю. Блок-схема системы управления представления на рисунке 6.

Рисунок 6 – Блок-схема радиоуправления
Радиоуправление позволило беспилотникам следовать по сложным маршрутам и выполнять сложные манёвры в воздухе, превосходя в этом «Жука» Кеттеринга и «Крылатую торпеду» Сперри. Аппараты получили возможность возвращаться на стартовую позицию, что увеличило количество их использования. Малогабаритная конструкция Radioplane OQ-2 и простота позволили развивать ему большие скорости и покрывать большее расстояние. Однако появилась проблема с малым потолком использования в 2438 м.
Аппаратура того времени позволяла эффективно использовать Radioplane OQ-2 только в поле видимости оператора. Именно так оператор с земли мог производить управление беспилотником. Если аппарат вылетал из радиуса видимости, то его можно было контролировать только радаром, что не обеспечивало эффективного наблюдения и снижало точность позиционирования.
При рассмотрении Radioplane OQ-2 можно выявить следующие противоречия:
ТП5. При увеличении дальности, путём увеличения пунктов управления по маршруту движения радиоуправляемого аппарата, недопустимо увеличивается объём наземной аппаратуры управления.
ТП6. При увеличении дальности, путём увеличения пунктов управления по маршруту движения радиоуправляемого аппарата, недопустимо увеличивается количество персонала.
ТП7. При увеличении дальности, путём увеличения объёма топливного бака, недопустимо увеличивается вес.
Второй этап эволюции показан на рисунке 7.
Противоречие ТП7 было разрешено использованием приёмов вынесения, непрерывности полезного действия, «посредника».

Рисунок 7 – Второй этап эволюции
3. Разработки второй мировой войны.
Фау-1 – самолёт-снаряд, прообраз современных крылатый ракет, состоял на вооружении армии Германии в середине Второй мировой войны (рис. 8). Эта ракета создана в рамках проекта «Оружие возмездия». Проект беспилотного аппарата разработан немецкими конструкторами Робертом Луссером и Фритцем Госслау. Разработка производилась в период 1942-1944 гг [3].
Фау-1 была построена по самолётной схеме, в задней части корпуса над рулём курса крепился реактивный двигатель. В процессе разработки проекта появилась необходимость ввести стабилизаторы и гироскоп для стабилизации аппарата во время полёта.
На земле перед запуском беспилотному аппарату задавали значения высоты и курса, а так же дальность полёта. Наведение выполнялось по магнитному компасу. После пуска аппарата (производился с катапульты, либо с самолёта-носителя – модифицированного бомбардировщика Heinkel He 111 H-22) он летел с помощью автопилота по заданному курсу и на заранее определённой высоте. Стабилизация по курсу и тангажу осуществлялась на базе показаний 3-степенного гироскопа: по тангажу суммировались с показаниями барометрического датчика высоты; по курсу – со значениями угловых скоростей от двух 2-степенных гироскопов, используемых для уменьшения колебаний снаряда. Управление по крену отсутствовало, так как Фау-1 была достаточно устойчива вокруг продольной оси [3].

Рисунок 8 – Внешний вид Фау-1
Автопилот был пневматическим устройством, работающим на сжатом воздухе. Золотники пневматических машинок рулей курса и высоты приводились в действие воздушным давлением, в зависимости от показаний гироскопов. Сами гироскопы раскручивались также сжатым воздухом. Расстояние полёта задавалось на специальный механический счётчик, а прикреплённый на нос снаряда анемометр постепенно сводил значение к нулю. По достижении нулевого значения происходило разблокирование ударных взрывателей и отключение двигателя. Примерна блок-схема показана на рисунке 9.
Длина – 7.75 м. Размах крыльев – 5,3 (5,7) м. Максимальная скорость – 656 км/ч (по мере расходования топлива скорость доходила до 800 км/ч). Дальность доходила до 280 км.
Фау-1 могла летать только по прямой (как «Жук» Кеттеринга), однако покрывала большее расстояние и развивала гораздо большую скорость.

Рисунок 9 – Блок-схема системы управления.
После рассмотрения Фау-1 были выделены следующие технические противоречия:
ТП8. При упрощении процесса старта, путём отказа от катапульты, недопустимо увеличивается сложность конструкции.
ТП9. При увеличении сложности маршрута недопустимо увеличивается сложность оборудования.
ТП10. При увеличении сложности маршрута недопустимо увеличивается вес аппарата.
На основе вышеописанных противоречий выделен второй этап ТРИЗ-эволюции беспилотных летательных аппаратов (рис. 10).
Противоречия ТП8 и ТП9 были разрешены с помощью приёмов вынесения, непрерывности полезного действия, «посредника», путём замены самолётной схемы на вертолётную.

Рисунок 10 – Третий этап эволюции.
4. Противолодочный вертолёт.
Проект американского беспилотного летательного аппарата, а если точнее бдеспилотного вертолёта. Gyrodyne QH-50 DASH – первый в мире беспилотный вертолёт принятый на вооружение (рис. 11). Первый его полёт состоялся в 1959 году, и вплоть до 1969, когда ВМС США отказались от проекта, было произведено 700 аппаратов различных модификация. Изначально проектировались как штатное противолодочное вооружение ракетных крейсеров [4].

Рисунок 11 – Внешний вид Gyrodyne QH-50 DASH
Вертолёт был в длину 3,9 м, в высоту 3 м.. Вес неснаряжённого и снаряжённого соответственно 537 кг. и 991кг. Максимальный взлётный вес 1046 кг. Максимальная скорость 148 км/ч. и дальность 132 км. Практический потолок 4939 м. На борту нёс 33,6 галлонов топлива [4].
В отличие от предыдущих систем, аппарату не требовалась взлётная полоса или оборудование (например, катапульта), а требовалась небольшая ровная поверхность.
Беспилотный вертолёт разрабатывался для старта с палубы корабля. Перед запуском к нему подвешивали торпеды.
Контроль управления вёлся с пульта оператора (блок-схема системы управления представлена на рис. 12). На пульт также приходили данные о состоянии аппарата, сигналы оружейной системы. В дальнейшем было предложено ввести два пульта управления. По требованию, один пульт должен был находиться на палубе, а другой в командном пункте.
Так как торпеды весили много, пришлось отказаться от телеаппаратуры. Поэтому запускали сразу два вертолёта: один с аппаратом обнаружения и целеуказания; второй с вооружением.
Проект Gyrodyne QH-50 DASH был отменён из-за несовершенства системы управления и конструктивных дефектов, почти половина аппаратов разбились. Во время полёта у беспилотного вертолёта могло произойти самопроизвольное отключение аппаратуры управления. Также сказалось начало войны во Вьетнаме. Но использование беспилотного вертолёта вплоть до 2006 года как учебное пособие, объект экспериментов и т.д.

Рисунок 12 – Блок-схема системы управления.
Выделим противоречия беспилотного вертолёта Gyrodyne QH-50 DASH:
ТП11. При уменьшении габаритов беспилотного аппарата недопустимо уменьшается показатель полезной нагрузки.
ТП12. При уменьшении габаритов беспилотного аппарата недопустимо уменьшается дальность полёта.
Противоречия ТП10 и ТП11 были разрешены с помощью приёмов вынесения, объединения, универсальности, замены механической схемы, путём создания доступных контроллеров полёта для авиамоделистов.
По этим противоречиям составим этап ТРИЗ-эволюции (рис. 13).

Рисунок 13 – Четвёртый этап эволюции.
5. «Беспилотники» в массы. Полётные контроллеры для моделирования.
В наше время беспилотные летательные аппараты перестали быть военными «игрушками». В начале XXI века всё больше и больше различных БПЛА находят применение в гражданских сферах: аэросъёмка, доставка грузов, отдых и досуг, образование и др. Появилось множество схем конструкций (мультикоптеры, самолётного типа и др.). Теперь их можно спокойно купить в магазинах или даже сделать самому при покупке определённых комплектующих. О них и пойдёт речь далее.
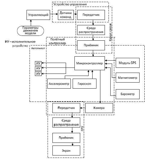
Полётный контроллер – это основная плата управления, обеспечивающая функционирование беспилотного летательного аппарата.
Одним из первых популярных полётных контроллеров XXI века был MultiWii (рис. 14). Это открытый проект полётного контроллера на основе Arduino (аппаратной вычислительной платформе, основными компонентами которой являются простая плата ввода/вывода и среда разработки на языке Processing/Wirin (Си подобный)). Используется как элемент системы управления самодельных беспилотных аппаратов (в частности для мультикоптеров). Название MultiWii исторически сложилось потому, что в первых версиях были задействованы гироскопы из контроллера к игровой консоли Nintendo Wii.
Рисунок 14 – Внешний вид платы MultiWii
В данный момент платформа поддерживает большое количество сенсоров. Изначально нужно было докупать гироскопы из контроллера Wii Motion Plus и акселерометр из контроллера Wii Nunchuk, однако сейчас этого делать не нужно.
Так как основой проекта служит Arduino, то подключаемые модули (GPS, радио передатчик и т.д.) совместимо с проектом полётного контроллера ArduPilot (подробнее о нём поговорим ниже). По своей сути это плата с контактами, а не готовая система управления, к которой радиолюбитель может присоединять различные модули (в соответствии с нужными целями). Есть возможность настроить управление по радио пульту (с помощью приемника/передатчика радиосвязи) либо простые функции автопилота, такие как движение по точкам (необходим модуль GPS) и удержание курса (магнитометр). Естественно всё это возможно только при правильной настройке контроллера.
Изначально на плате был 8-битный микроконтроллер ATMega328 (тактовая частота до 20MHz, FLASH-память 32кб, SRAM-память 2кб), либо ATMega2560 (тактовая частота 16MHz, FLASH-память 256кб, SRAM-память 8кб). Но, т. к. проект является открытым, появились любительские версии с 32-битным STM32. Так же присутствуют встроенные датчики MPU6050 (3-осевой гироскоп и 3-осевой акселерометр), BMP085 (барометр) и HMC5883L (электронный магнитный компас). Информация представлена в общем виде и может отличаться для различных версий плат.
На рисунке 15 показана блок-схема системы управления.
Предполагаемый алгоритм управления:
1) Необходимо подключить все необходимые для задачи пользователя модули, предварительно записав программу в микроконтроллер (официальную или самодельную).
2) Далее следует подключить полётный контроллер к питанию и включить.
3) В зависимости от конструкции беспилотного аппарата, следует произвести запуск.
Полётные контроллеры в основном предназначались для радиоуправления. Хоть они и поддерживали некоторые функции автопилота, оператору приходилось контролировать полёт. Например, двигаясь по точкам маршрута, летающий аппарата может врезаться в возникшее препятствие, если не будет принято своевременных мер. Это относится и к остальным моделям полётных контроллеров, описанных ниже.

Рисунок 15 – Блок-схема системы управления.
В системе выявлены следующие противоречия:
ТП13. При повышении гибкости настройки управления контроллера недопустимо повышается сложность кода.
ТП14. При повышении гибкости настройки управления контроллера недопустимо повышается количество часов, требуемых на это.
Противоречия ТП13 и ТП14 были разрешены с помощью приёмов вынесения, объединения, универсальности, замены механической схемы.
Этап эволюции показан на рисунке 16.

Рисунок 16 – Пятый этап эволюции.
6. Новые аналоги.
Контроллер CopterControl3D (CC3D) создан в рамках открытого проекта Open Pilot,начатого в 2009 году (рис. 17). Как и MultiWii является небольшой и относительно дешевой программируемой платой, но в отличие от неё разрабатывался специально для квадрокоптеров. Так же получил своё программное обеспечение OpenPilot GCS для настройки. Примерно 90% квадрокоптеров используемых для управления First Person Viev (FPV, вид от первого лица – управление осуществляется не только по радио каналу, но и по дополнительному каналу принимается на экран видео в реальном времени) собираются любителями именно на этом контроллере.

Рисунок 17 – Внешний вид платы CC3D
На плате присутствует 32-битный микроконтроллер STM32F103 72MHz с FLASH-памятью 128кб и чип MPU6000 (совмещает 3-осевой гироскоп и 3-осевой акселерометр).
Информация представлена в общем виде и может отличаться для различных версий плат.
Блок-схема системы управления показана на рисунке 18 (отличия только в интерфейсах подключения устройств).

Рисунок 18 – Блок-схема системы управления
В системе выявлены следующие противоречия:
ТП15. При повышении гибкости управления контроллера, путём добавления функций автопилота, недопустимо повышается сложность кода.
ТП16. При повышении универсальности использования контроллера недопустимо повышается сложность кода.
Противоречия ТП15 и ТП16 были разрешены с помощью приёмов вынесения, универсальности, самообслуживания, «посредника».
Этап эволюции представлен на рисунке 19.

Рисунок 19 – Шестой этап эволюции
7. Решение от Arduino.
Полётный контроллер ArduPilot Mega (рис. 20), разработанный компанией Arduino. Главным отличием от предыдущих является поддержка не только летающих беспилотных аппаратов, но наземных и лодочных систем. Так же помимо радиоуправляемого дистанционного пилотирования – автоматическое управление по заранее созданному маршруту, т.е. полет по точкам, а так же обладает возможностью двухсторонней передачей телеметрических данных с борта на наземную станцию (телефон, планшет, ноутбук и т.д.) и ведение журнала во встроенную память.

Рисунок 20 – Внешний вид платы
Контроллер поддерживает программирование, как и прочие продукты Arduino, язык программирования Arduino (является стандартным C++ с некоторыми особенностями). При грамотной настройке позволяет превратить любой аппарат в автономное средство и эффективно использовать его не только в развлекательных целях, но и для выполнения профессиональных проектов. По сравнению с вышеописанными платами более стабильно ведёт себя во время полёта, может неплохо выполнять некоторые фигуры полёта.
Контроллер поддерживает авиасимулятор через ПО Mission Planner, который позволят настроить управление, проложить маршрут и т.д.
На плате установлен микроконтроллеры ATMega2560 и ATMega32U2 (8-битный, тактовая частота 16 MHz, FLASH-память 32кб, SRAM-память 1 кб), датчики MPU6000 и MS5611 (барометр).
Блок-схема системы управления показана на рисунке 21.

Рисунок 21 – Блок-схема системы управления.
В рассмотренной системе были выявлены следующее противоречие:
ТП17. При повышении гибкости управления контроллера недопустимо уменьшается универсальность использования контроллера.
ТП18. При повышении качества платы недопустимо повышается цена.
ТП19. При повышении гибкости управления контроллера недопустимо повышается сложность схемы подключения периферии.
Противоречия ТП17 и ТП18 были разрешены с помощью приёмов объединения, дешёвой замены, универсальности, путём создания универсального полётного контроллера.
На рисунке 22 показан этап эволюции.

Рисунок 22 – Седьмой этап эволюции.
8. Новое поколение.
Pixhawk – полетный контроллер нового поколения (рис. 23), дальнейшая разработка проекта PX4 и программного кода Ardupilot от 3DRobotics. В контроллере присутствует операционная система реального времени NuttX.
Контроллер поддерживает большое количество систем:
наземные, воздушные, наводные. Поддерживает различные модули и стандарты для их связи. Из-за своей универсальности и стал популярным. Поддерживает использование ПО Mission Planner как ArduPilot.

Рисунок 23 – Внешний вид контроллера Pixhawk
На плате установлен 32-битный микропроцессор STM32F427 Cortex M4 (168MHz, FLASH-память 2 Мб, RAM- память 256кб) и 32-битный сопроцессор STM32F103. Так же присутствуют датчики: ST Micro L3GD 20 – 3-осевой гироскоп, ST Micro LSM303D – 3-осевой акселерометр/магнитометр, MPU6000 — 3-осевой акселерометр/гироскоп, MEAS MS5611 – барометр.
Блок-схема системы управления показана на рисунке 24.

Рисунок 24 – Блок-схема системы управления.
Выявим противоречия описанной системы:
ТП20. При повышении гибкости управления аппарата недопустимо повышается сложность аппаратуры управления.
Противоречия ТП20 были разрешены с помощью приёмов объединения, универсальности, путём создания многофункционального БПЛА с открытым кодом для любительских разработок.
Этап эволюции представлен на рисунке 25.
Рисунок 25 – Восьмой этап эволюции.
9. Готовое решение.
В 2010 году французская фирма Parrot выпустила на рынок свой беспилотный летательный аппарат AR.Drone. Через пару лет была выпущена обновлённая версия Parrot AR.Drone 2.0 (рис. 29). Проект квадрокоптера был полностью открыт для идей пользователей, что помогло ему стать хитом.
У Parrot AR.Drone 2.0 имеются четыре мотора мощностью 14,5 Вт. Максимальная скорость – 18 км/ч. Масса дополнительной полезной нагрузки – 150 г. Процессор ARM Cortex A8 с частотой 1 ГГц. с 800 Гц. DSP TMS320DMC64x для обработки видео сигналов. RAM DDR2 1Гбит. Две камеры: основная для съёмки и режима FPV с разрешением 720p; дополнительная камера с разрешением 240p для измерения горизонтальной скорости, расположена снизу.Wi-Fi точка для подключения устройства управления (смартфон или планшет с ОС Android или iOS) [9].
Рисунок 29 – Внешний вид Parrot AR.Drone 2.0
Открытость проекта позволяет к готовому аппарату подключать дополнительные компоненты. Это была одна из привлекательных черт описываемого квадрокоптера. Также пользователи могли программировать его полётный контроллер, либо создавать различные приложения для управления на языках C, Java и Objectiv-C.
Примерная блок-схема управления представлена на рисунке 30.
Одна из главных проблем всех беспилотных летающих аппаратов заключается в том, что если во время режима автопилота перед ними возникнет препятствие (будь то стена, дерево, другой летающий аппарат или даже человек) столкновения не избежать. Максимум на что можно рассчитывать, что БПЛА попытается остановиться или оператор вовремя вмешается в процесс. Однако, если прогнозы развития верны и в ближайшее время нас ожидает дальнейшее развитие рынка беспилотных летательных аппаратов, эта проблема будет всё больше набирать актуальность.

Рисунок 30 – Блок-схема системы управления.
Выявленные противоречия:
ТП21. При добавлении дополнительной аппаратуры, повышающей функционал автопилота, недопустимо повышается вес аппарата.
10. Дальнейшее развитие.
Дальнейшее развитие беспилотных систем, в том числе БПЛА, заключается во внедрении в систему управления искусственного интеллекта. Интеллектуальная система управления позволит ещё больше развить функции автопилота, автоматизировать беспилотные аппараты. При этом действия оператора сводятся только к подготовке аппарату к началу полёта и непосредственно к самому запуску.
Но возникает техническое противоречие ТП21. Это противоречие разрешается принципами объединения, универсальности, непрерывности полезного действия, «посредника».
Интеллектуальную систему управления можно реализовать на микропроцессорном компьютере (например, Raspberry Pi) с несколькими датчиками (2 видео камеры и лидар). Такая система при движении по заданному маршруту сможет определить появившееся препятствие, которым может быть человек, другой БПЛА или дерево, стена, которые не заметил оператор при составлении маршрута. Данная система будет распознавать объекты методом компьютерного зрения и определять вектор движения этих объектов. После определения вектора движения, система сравнит его с вектором БПЛА и построит маршрут уклонения с минимальным уходом с маршрута. Такая схема несильно повлияет свои весом на характеристики беспилотного летательного аппарата, но значительно повысит степень его «выживаемости».
Литература и примечания:
[1] Куда полетит беспилотник без пилота – День за днем [электронный ресурс] // LIVEJOURNAL.COM : Живой журнал. – Электрон. данные. URL: http://novser.livejournal.com/9293
99.html (дата обращения 14.11.2016 г.). – Заглавие с экрана. [2] OQ-2 [электронный ресурс] // AVIA.PRO : Новости авиации. – Электрон. данные. URL: http://avia.pro/blog/oq-2
(дата обращения 14.11.2016 г.). – Заглавие с экрана.
[3] Фау-1 [электронный ресурс] // ANAGA.RU : Информационный портал «Столичный комитет». 2008 г. – Электрон. данные. URL: http://anaga.ru/v-1.htm (дата обращения
17.12.2016 г.). – Заглавие с экрана. [4] Gyrodyne Helicopter Co. Mfg of QH-50 series of VTOL
UAVs. [электронный ресурс] // GYRODYNEHELICOPT ERS.COM : Информационный сайт. – Электрон. данные. URL: http://www.gyrodynehelicopters.com/dash_weapon_system.htm
(дата обращения 14.11.2016 г.). – Заглавие с экрана.
[5] AR.Drone 2.0: обзор возможностей и дополнений [электронный ресурс] // XAKER.RU : Электронный журнал. – Электрон. данные. URL: https://xakep.ru/2012/11/11/ar-drone-2-0/
(дата обращения 24.12.2016 г.). – Заглавие с экрана.
russiandrone.ru
Малый беспилотный летательный аппарат «Тахион» » Военное обозрение
«Тахион» — это российский малый беспилотный летательный аппарат, созданный инженерами компании ООО «Ижмаш — Беспилотные системы» (Ижевск). Впервые данный беспилотник был представлен в 2012 году. «Тахион» предназначен для наблюдения, корректировки огня, целеуказания, оценки ущерба. Эффективен при проведении аэрофото- и видеосъемки местности на удалении, в случае необходимости может использоваться в качестве ретранслятора сигнала связи. В настоящее время данный беспилотник используется в сухопутных войсках, а также в подразделениях ВМФ России.Научно-производственное объединение «Ижмаш — беспилотные системы» ведет отсчет своей работе с 2006 года. Одним из направлений работы компании сразу же стала разработка, производство, ремонт, техническое обслуживание, реализация и монтаж беспилотных летательных аппаратов. В настоящее время в компании работают над расширением тактико-технических возможностей своих изделий и разработкой новых беспилотных летательных систем. Стоит отметить, что в последние годы Ижевск превратился в знаковый город для российских беспилотных систем. Сегодня в столице Удмуртии работают сразу три серьезных компании, которые занимаются разработкой беспилотников. Это уже обозначенное научно-производственное объединение «Ижмаш — беспилотные системы», компания Zala aero, 51% акций которой принадлежит оружейному концерну «Калашников», и предприятие ООО «Финико», также известное как группа компаний «Беспилотные системы».
При этом беспилотники могут стать новым брендом Удмуртии. Об этом в рамках работы Восточного экономического форума в сентябре 2017 года говорил исполняющий обязанности главы постпредства республики при президенте России Михаил Хомич. По его словам, для многих губернаторов стало новостью лидерство Удмуртии в вопросе создания и производства беспилотников. Сегодня они находят своего потребителя не только в военной, но и в гражданской сфере и широко представлены на российском рынке.

Начало разработки и проектирования беспилотного летательного аппарата «Тахион» началось в конце 2000-х годов, широкой публике данный аппарат был представлен в 2012 году. В конце 2014 года беспилотники начали поступать на вооружение частей БПЛА Восточного военного округа. Несмотря на то, что данный летательный аппарат изначально разрабатывался и предназначен для применения исключительно в военной сфере, его летно-технические и эксплуатационные характеристики обеспечивают БПЛА высокую перспективность. Данная модель является востребованной, поэтому беспилотник достаточно активно выпускается в рамках гособоронзаказа. В перспективе данный беспилотный летательный аппарат может быть ориентирован и на экспорт в армии других стран.
В январе 2015 года в России начались государственные испытания новой модификации дрона, которая работала не от аккумуляторов, а от топливных элементов. В том же году начали появляться новости о поставках данных беспилотников в войска, в частности в начале 2015 года они поступили на вооружение разведывательных подразделений Центрального военного округа (ЦВО), а в 2016 году на вооружение российской военной базы в Армении. Совсем недавно в российской прессе появилась информация о создании в составе Каспийской флотилии нового отряда специального назначения. Отряд «прибрежных спецназовцев» создается на базе отряда противодиверсионных сил и средств (ПДСС) Каспийской флотилии. Сообщается, что на вооружение данного отряда помимо всего прочего поступят и беспилотники «Тахион». Они помогут бойцам спецназа при скрытной высадке разведывательных групп на берег, а также в обнаружении диверсантов противника, в том числе под водой.
Так бойцы специальных подразделений Северного флота в 2015 году испытывали «Тахионы» в бухтах на побережье Кольского полуострова. В первую очередь их интересовала возможность использования беспилотника для обнаружения боевых пловцов и средств их доставки на различных глубинах, а также обнаружение мобильных баз диверсантов, секретов и замаскированных засад, в том числе в ночное время с использованием специальных систем наблюдения. Отрабатывались возможности обнаружения малых и сверхмалых объектов на берегу, на водной поверхности и под водой.

Малый беспилотный летательный аппарат «Тахион» разработан по аэродинамической схеме «летающее крыло». Данная схема является разновидностью схемы «бесхвостка» с редуцированным фюзеляжем, роль которого играет крыло, которое несет все агрегаты и полезную нагрузку. Одним из ярких представителей летательных аппаратов, построенных по схеме «летающее крыло» является американский стратегический бомбардировщик B2 Spirit. БПЛА «Тахион» состоит из планера с системой автоматического управления автопилотом, силовой установки, органов управления, бортовой системы питания, а также системы посадки на парашюте и съемных блоков целевой нагрузки, которые могут меняться в зависимости от решаемых беспилотником задач. Запуск беспилотника производится при помощи резиновой катапульты, посадка — парашютным способом.
Беспилотный летательный аппарат «Тахион» был специально спроектирован с учетом применения в тяжелых климатических условиях, он может оснащаться видеокамерой, тепловизором и другим оборудованием. Аппарат отличается небольшими массогабаритными характеристиками и может использоваться в широком диапазоне температур и высот, а также при существенной скорости ветра. Стартовая масса беспилотника не превышает 25 кг, при массе полезной нагрузки — 5 кг. Эти малые беспилотники могут применяться в интересах войсковой разведки в дневное и ночное время суток на дальности до 40 километров даже в неблагоприятных погодных условиях, разрешается эксплуатация при порывах ветра до 15 м/с. БПЛА «Тахион» в состоянии вести разведку в масштабе времени, близком к реальному, при этом могут использоваться и для организации видео и переговорной связи, выступая в качестве ретрансляторов сигнала.
Малый беспилотный летательный аппарат «Тахион» обладает достаточно компактной конструкцией, его длина не превышает 61 см, а размах крыльев равен двум метрам. Несмотря на свои небольшие размеры, благодаря особой аэродинамической форме он отличается высокой маневренностью и устойчивостью в полете. В качестве силовой установки используется один электродвигатель, который позволяет многофункциональному устройству развивать скорость до 120 км/ч. При этом максимальная продолжительность нахождения аппарата в воздухе ограничивается двумя часами. На беспилотниках «Тахион», оснащенных электродвигателями, работающими на топливных элементах, энергия для полета вырабатывается электромеханическим генератором электроэнергии. В качестве топлива такой беспилотный летательный аппарат использует сжатый водород, в качестве окислителя — атмосферный воздух.

Состав беспилотного комплекса: два беспилотных летательных аппарата «Тахион», комплект сменных модулей полезной нагрузки (фотокамера, телекамера, инфракрасная камера, тепловизор), наземная станция управления и катапульта. Расчет комплекса состоит из двух человек, находящихся на земле. Оба работаю с компьютерами. С одного из них ведется управление беспилотным аппаратом, а на экране другого отображается поступающая с беспилотника информация.
Летно-технические характеристики БПЛА «Тахион»:
Длина — 610 мм.
Размах крыльев — 2000 мм.
Взлетный вес — 25 кг.
Вес полезной нагрузки — 5 кг.
Двигатель — электрический.
Скорость полета: максимальная — 120 км/ч, крейсерская — 65 км/ч.
Продолжительность полета — 2 часа.
Радиус действия — 40 км.
Высота полета максимальная — 4000 м.
Рабочий диапазон температур: от -30 до +40 °C.
Применение беспилотника «Тахион» во время учений на общевойсковом полигоне в Молькино под Горячим Ключом, январь 2016 года, фото: kuban-spotting.livejournal.com







Источники информации:
http://pro-samolet.ru/blog-pro-samolet/1210-trenirovochnye-polety-bespilotnika-tahion
http://avia.pro/blog/tahion-tehnicheskie-harakteristiki-foto
http://bastion-opk.ru/tahion-bla
Материалы из открытых источников
topwar.ru
Беспилотные летательные аппараты (БПЛА) в армиях мира

Важно отличать ударные беспилотные летательные аппараты от более привычных беспилотников, изначально создававшихся для разведки и сбора информации, а впоследствии оснащавшихся различным вооружением. Это боевая авиация, которая должна без страха и упрека выполнять опасные боевые задачи без пилота на борту. Как таковая представляет очень востребованную комбинацию боевого самолета и технологий беспилотников. Ее создание потребовало огромных усилий ведущих западных армий и их промышленных партнеров, давших начало ряду программ технологических демонстраций, которые начинают трансформироваться в проекты разработок, направленные на повышение оперативных возможностей.

Dassault nEUROn на авиасалоне во Франции в 2013 году
Воспользуйтесь нашими услугами
В настоящее время в работах по палубному беспилотнику принимают участие четыре крупные американские компании, отобранные в рамках реализации программы UCLASS: Northrop Grumman с аппаратом на базе БЛА Х-47В, Boeing с аппаратом на базе БЛА Phantom Ray, Lockheed Martin с своим Sea Ghost и General Atomics с аппаратом Sea Avenger.
Здесь стоит посмотреть, чего достигли различные программы демонстрации технологий, но, несомненно, узнаваемость проекта Х-47В компании Northrop Grumman достигла максимального уровня. Это аппарат недавно продемонстрировал поразительную зрелость с технологической точки зрения, взлетая с авианосцев среди пилотируемых платформ и заправляясь самостоятельно в воздухе в рамках программы флота UCAS-D, которая последовала после закрытия в 2006 году программы J-UCAS.
Являясь доработкой проекта Х-47А PEGASUS, который компания Northrop Grumman изготовила по программе J-UCAS и который впервые взлетел в 2003 году, Х-47В должен был продемонстрировать то, что он соответствует всем нормам и регламентам службы на авианосце. Речь, прежде всего, идет о соответствии требованиям Командования авиационных систем ВМС, повышении надежности, устойчивости к повреждениям, организации логистики в пределах авианосца и системах управления полетом, необходимых эксплуатационных параметрах и летных качествах. Кроме того, ему необходима тяга крепления к катапульте, хвостовой крюк и более прочное шасси.
Для того чтобы работать безопасно в условиях мощных электромагнитных полей палубы авианосца, беспилотник должен был пройти испытания на электромагнитную совместимость. Первый запуск с наземной катапультной установки был проведен в летно-испытательном центре Патаксент-Ривер в ноябре 2012 года, первую посадку с немедленным взлётом после касания с использованием относительной навигации GPS аппарат совершил в марте 2013 года, а первую посадку на макет палубы авианосца с использованием аэрофинишера спустя два месяца.
Хотя ВМС США хотели вывести из эксплуатации экспериментальные образцы, было принято решение продолжать полеты и далее. В 2013-2015 годы на авианосце было проведено еще три этапа испытаний, главным образом с целью демонстрации способности УБЛА работать «бесшовно» с авиакрылом авианосца, в которое входит порядка 70 различных летательных аппаратов. Цели этих этапов были достигнуты, были выполнены 16 точных заходов на посадку, пять уходов на второй круг, девять посадок с немедленным взлётом после касания, две посадки с аэрофинишером и три взлета при помощи катапульты.
В ходе испытаний в море на палубы двух кораблей было совершено большое число взлетов и посадок. Все цели были достигнуты, включая успешные первые ночные операции на палубе и первые ночные полеты, запуски и возвращения с 90-секундными интервалами вперемешку с истребителями HORNET. В апреле 2015 года беспилотник Х-47В выполнил первую самостоятельную дозаправку в воздухе с использованием стандартной системы штанга-конус в паре с самолетом-заправщиком КС-707 из парка компании Omega Air Refuelling (частная компания, предоставляющая услуги по дозаправке в воздухе военным структурам США). Ключевой технологией в этом процессе является система взаимодействия при дозаправке RIS (Refueling Interface System) на борту самолета-заправщика, при помощи которой УБЛА обменивался сообщениям во время тестового полета. Беспилотник самостоятельно маневрировал с целью совмещения топливозаправочной штангой и конуса. Успешная дозаправка фактически ознаменовала завершение разработки нового аппарата.

Доработанный Boeing 707 компании Omega Air выступает в роли заправщика беспилотника Northrop Grumman X-47B, апрель 2015 года
Привидения, Призраки и Фантомы
В то время как немного достоверных фактов доступно о беспилотнике Sea GHOST (Морское приведение) компании Lockheed Martin, базирующемся на модели RQ-170 SENTINEL, компания раскрыла свои приоритеты в программе UCLASS, большая часть которых, несомненно, касается разведывательно-ударного топливозаправщика RAQ-25 STINGRAY. Они включают обеспечение доступной по средствам, надежной и непрерывной разведки, наблюдения и сбора информации, а также «полную адаптируемость» с тем, чтобы выполнять операции в любых сценариях и в любой боевой обстановке. В компании также делают акцент на контроле демаскирующих признаков, подразумевая мультиспектральную малозаметность, управление выбросом газов двигателя и радиоизлучение.
Компания Lockheed Martin также подчеркивает свое намерение интегрировать технологии, проверенные на пилотируемых и беспилотных системах, включая «максимальное повторное использование» аппаратной и программной частей таких аппаратов, как F-35C, RQ-170 SENTINEL и других. Как утверждают в компании, концепция беспилотника, базирующаяся на открытой архитектуре, направлена на сокращение времени и стоимости интеграции систем, ведь можно без излишних затрат повторно использовать проверенные аппаратные и программные средства и системы.
Контроль нескольких аппаратов одним оператором считается очень важным для работы с УБЛА. В рамках проекта UCLASS в июле 2013 года Командованию авиационных систем ВМС были продемонстрированы эти возможности. Система контроля самих БЛА и их сенсоров разработки компании Lockheed Martin, интегрированная с другими системами планирования, оперативного управления и сбора разведывательной информации американского флота, смогла предоставить операторам исчерпывающую картинку боевого задания.
Как близок проект Boeing UCLASS и возможно на данный момент конкурирующий беспилотник RAQ-25 CBARS (Carrier Based Aerial Refuelling System) к платформе PHANTOM RAY, публично не обсуждалось. Впрочем, с начала этого столетия компания достигла многого и получила огромный опыт с технологией UCAV, главным образом с вариантами Х-45 по программе J-UCAS и в конкурсе по программе UCAS-D, который она проиграла Northrop Grumman. Компания Boeing использовала программное обеспечение, разработанное для морских вариантов UCAV, установив его на борт истребителя F/A-18D HORNET с целью демонстрации автоматической посадки на авианосец.

Художественное представление платформы UCLASS, вошедшее в экспозицию компании Boeing на выставке Sea Air Space 2015
Во время своего первого полета 22 мая 2002 года, например, первый из двух беспилотников Х-45А продемонстрировал хорошие летные характеристики и основные элементы воздушных операций, в частности работу канала управления между самолетом и наземной станцией. В апреле 2004 года демонстрационный образец Х-45А поразил наземную цель высокоточной инертной бомбой массой 113 кг, сброшенной из внутреннего отсека. В августе 2002 года был совершен первый автономный полет нескольких беспилотников под контролем оператора. Летные испытания были успешно завершены в 2005 году и на следующий год два аппарата отправились в музеи.
В апреле 2003 года Управление перспективных оборонных исследований DARPA объявило о том, что хочет иметь более крупный вариант, который мог бы соответствовать требованиям американских ВВС и ВМС по проекту J-UCAS; им стала платформа Х-45С. В мае 2009 года, спустя три года после отмены проекта J-UCAS, компания Boeing объявила о том, что в инициативном порядке на основе прототипа Х-45С разработает PHANTOM RAY в качестве летающей испытательной лаборатории продвинутых технологий.
Вооруженный разведывательный беспилотник Textron RQ-7 SHADOW – рабочая лошадка американской армии – позволяет передовым силам не только вести наблюдение и разведку, но также быстро уничтожать появляющиеся на короткое время цели прежде чем они смогут исчезнуть, например, минометные группы, террористы, закладывающие СВУ, или набитый неизвестно чем пикап. Он также практически идеален для оживленных городских районов, где зачастую невозможно сбросить большую бомбу, например управляемую JDAM, или использовать другие средства огневой поддержки, например, артиллерию.
Комплекс SHADOW состоит из четырех БЛА с целевой нагрузкой, пусковой установки и оборудования наземного контроля и обеспечения, включая источник электроснабжения, коммуникационное оборудование, средства автоматического возвращения, видеотерминалы, навес и автомобиль HMMWV с прицепом. Каждый комплекс оснащен одной секцией технического обслуживания MSM (Maintenance Section Multifunctional) и обслуживается на уровне бригады мобильной мастерской. Базовая целевая аппаратура – это оптико-электронная/инфракрасная станция с лазерным целеуказателем.
Более крупные беспилотники RQ-5 HUNTER были испытаны с мини-бомбами VIPER STRIKE, a беспилотные аппараты MQ-1G SKY WARRIOR могут нести до четырех ракет HELLFIRE, но в американской армии этих беспилотников гораздо меньше, чего нельзя сказать о RQ-7 SHADOWS меньшего размера. Типичная боевая нагрузка БЛА SHADOW – это всего лишь две ракеты, одна под каждым крылом. Доступное вооружение включает мини-ракету GRIFFIN малого калибра разработки Raytheon или VIPER STRIKE от Northrop Grumman. Израильская ракета LAHAT, разработанная компанией Israel Aerospace Industries (IAI), также может устанавливаться на этот беспилотник. В боевую нагрузку беспилотника могут входить и бездвигательные средства поражения, например, управляемые минометные снаряды.

Мини-ракета GRIFFIN идеально подходит для ситуаций, когда размеры и вес являются критичными факторами

Турецкое совместное предприятие Kale-Baykar, созданное Kale Group и Baykar Technologies, разработало тактический БЛА BAYRAKTAR – систему разведки и наблюдения, предназначавшуюся первоначально для турецких вооруженных сил. 5 августа 2014 года он установил рекорд продолжительности самостоятельного полета, когда пролетел 24 часа 34 минуты на высоте 5500 метров. Кроме того, беспилотник BAYRAKTAR TB2 успешно продемонстрировал пуски умного боеприпаса Roketsan MAM-L в декабре 2015 года
SEA AVENGER
Беспилотник Sea AVENGER компании General Atomics Aeronautical Systems (GA-ASI) отличается от остальных тем, что является дальнейшим развитием проверенного семейства дистанционно пилотируемых летательных аппаратов PREDATOR. Эти БЛА, изначально создававшиеся как платформы непрерывного наблюдения и сбора информации для полетов в свободном от противника воздушном пространстве, налетали миллионы летных часов, продемонстрировав свои ударные возможности в реальных боевых операциях.
Sea AVENGER представляет собой ничто иное как вариант беспилотника PREDATOR С с двигателем Pratt & Whitney PW545B, способный действовать с авианосцев. Масса его составляет 8255 кг, размах крыльев 20,1 метра и длина фюзеляжа 13,4 метра. Хотя он имеет утолщенные, глубоко утопленные корневые части крыльев с определенным зализом с фюзеляжем и внутренний отсек вооружения, большое относительное удлинение стреловидных крыльев, передняя часть фюзеляжа бульбообразной формы из-за антенны спутниковой связи плюс V-образное хвостовое оперение говорят о его связи с беспилотником PREDATOR и намекают на то, что малая заметность не была во главе угла при проектировании. Впрочем, в компании говорят, что «его уникальная конструкция, сниженные признаки заметности и скорость» повышают живучесть в условиях с более высоким уровнем угроз и обеспечивают расширенные возможности для разведки и быстрого вооруженного реагирования.

Беспилотник PREDATOR-C AVENGER со своим вооружением
За первым полетом PREDATOR С в апреле 2009 года последовал второй полет в январе 2012 года; кроме того, идет строительство третьего и четвертого аппаратов. Компания GA-ASI в мае 2010 года предложила морской вариант для конкурса по UCLASS, выиграв один из четырех исследовательских контрактов в августе 2011 года.
В ноябре 2012 года беспилотник SAE AVENGER (PREDATOR С) впервые совершил полет под управлением оператора с новой продвинутой наземной станции ACGCS (Advanced Cockpit Ground Control Station). Станция ACGCS отличается панорамным дисплеем и многомерной движущейся картой, предназначенной для повышения уровня владения обстановкой, а также встроенной цифровой бортовой инструкцией для снижения нагрузки на оператора. Как подчеркивают в компании, интуитивные интерфейсы с лучшей эргономикой призваны упростить определение опасных ситуаций, они повышают безопасность и сокращают время реакции пилота и процесс принятия решений. Система, в которой учтены пожелания министерства обороны касательно повышения уровня унифицированности, рассчитана на работу со всей линейкой беспилотников компании GA-ASI.
В компании особо подчеркивают, что унифицированность материалов и авионики с PREDATOR В способствует дальнейшему снижению стоимости AVENGER, тогда как продвинутые возможности позволяют задействовать его в массированных роевых атаках. Этот летательный аппарат в настоящее время проходит расширенные летные испытания.
Вариант с увеличенной дальностью должен быть достроен в этом году, он будет иметь размах крыльев 23 метра и увеличенный запас топлива с целью увеличения продолжительности полета до 20 часов.
В феврале 2013 года проект UCLASS трансформировался в беспилотный самолет-заправщик RAQ-25 Carrier CBARS (Based Aerial Refuelling System), который американский флот хочет назвать STINGRAY. Он также будет иметь разведывательные и «ограниченные ударные возможности», хотя, по некоторым сообщениям, эти ударные возможности могут быть отложены до следующего варианта. Создание малозаметного беспилотного топливозаправщика имеет некоторый смысл, так как истребитель F-35 не может работать далеко от американских баз без поддержки танкеров, а существующие самолеты-заправщики вряд ли способны выжить в сложной боевой обстановке с высоким уровнем угроз, в которой действуют российские ЗРС С-300 и С-400 или их аналоги или другие современные средства блокирования зоны. Кроме того, боевая устойчивость роя УБЛА может быть значительно повышена, если взять с собой однотипный малозаметный топливозаправщик.

Тактический БЛА SHADOW 200 был выбран американскими ВВС и ВМС для разведки, наблюдения, целеуказания и оценки. Сообщалось, что в январе 2016 года американская армия выдала компании Textron Systems контракт на 97 миллионов долларов на модификацию тактических беспилотников RQ-7B SHADOW. На данный момент несколько арабских стран заинтересовались приобретением вооруженных вариантов SHADOW
NEURON и TARANIS показывают свои способности
Кроме Соединенных Штатов в Европе также не забывают об ударных дронах. Здесь реализуется европейская программа демонстрации технологий nEURON под руководством Франции, в которой участвуют также Италия, Греция, Испания, Швеция и Швейцария. Проект был запущен в 2003 году, основное соглашение о партнерстве было подписано в 2006 году, а первый полет единственный аппарат совершил во Франции в декабре 2012 года.
В ноябре 2015 года шведское Управление оборонных закупок сообщило о том, что экспериментальный разведывательно-ударный беспилотный аппарат nEURON прошел серию летных испытаний на испытательном полигоне Vidsel, целью которых было определить как выглядит малозаметный УБЛА для наземных и воздушных систем, включая истребитель GRIPEN, и, по словам куратора проекта GRIPEN в Управлении, «посмотреть, так ли хорош nEURON, как о нем говорят французы».

Красавец nEURON – плод европейских усилий
Две серии испытательных полетов, 11 и затем 8, проведенных шведами, позволили истребителям GRIPEN C/D и GRIPEN E, новейшему варианту ASC 890 самолета дальнего (радиолокационного) обнаружения и управления Saab ERIEYE, а также радару воздушной разведки UndE (GIRAFFE) определить дистанцию, с которой можно обнаружить беспилотник nEURON. Были сделаны замеры и другими наземными РЛС и инфракрасными системами. УБЛА также совершил три захода на бомбометание, выпустив три тестовых инертных средства поражения. Все результаты этих испытаний были засекречены.
А перед этим была проведена серия испытаний на полигоне Decimomannu на Сардинии, о завершении которых компания Finmeccanica доложила в августе 2015. Эти испытания в реальных условиях включали 12 «сверхсекретных» вылетов, сосредоточенных на проверке боевых возможностей. Испытания подтвердили эффективную площадь отражения (ЭПО) и инфракрасные признаки заметности беспилотника. Полетные задания включали полеты на различных высотах, взаимодействие с различными угрозами, как наземными, так и воздушными, включая Eurofighter TYPHOON. Как и в случае с испытаниями в Швеции, информации было опубликовано немного, но в компании Finmeccanica сказали, что испытания подтвердили «превосходные» характеристики и высокую эксплуатационную надежность БЛА nEURON.
В свою очередь эти испытания базировались на серии тестов, которые были проведены на полигоне на французском острове Истр, которые завершились в феврале 2015 года сотым полетом этого аппарата. На первом этапе эти испытания были сосредоточены на расширении диапазона режимов полёта, включая полет с открытыми бомбовыми отсеками, работу оптико-электронной аппаратуры и оценку параметров канала связи. На втором этапе оценивались его ИК и электромагнитные сигнатуры при работе по объектам ПВО.
Британский независимый проект TARANIS был официально представлен в июле 2010 года, после того как в декабре 2005 года был занесен в оборонную стратегию Великобритании. Демонстрационный образец размером с учебно-тренировочный самолет HAWK массой 8000 кг впервые взлетел на испытательном полигоне Woomera в Австралии в 2013 году после прохождения в 2012 году в Англии предварительных тестов на демаскирующие признаки, где проверялись его ЭПО и ИК-сигнатуры.

УБЛА Taranis на авиабазе в Англии, на заднем плане истребитель Typhoon, 2015 год
Об успешном завершении второго этапа летных испытаний было объявлено в июле 2014 года. Беспилотник был полностью в стелс-конфигурации, все антенны были заменены вариантами с контролем сигнатур, а носовая штанга приемника системы воздушных сигналов была снята. Также использовалась коммуникационная система LPD/LPI (с малой вероятностью обнаружения/малой вероятностью перехвата).
TARANIS завершил свою третью и финальную серию испытаний в ноябре 2015 года, целью которых было подтверждение его малой ЭПО. По данным компании BAE Systems, платформа соответствовала всем целям испытаний и предполагаемым режимам полета.
Основные технологии, разработанные в рамках проекта, включают систему дистанционного управления для платформы с высокой степенью неустойчивости и встраиваемые сенсоры, необходимые для замены очень заметных датчиков системы воздушной обстановки и приемников воздушного давления. В компании также упомянули об успешной интеграции бортовой аппаратуры обеспечения, двигателя и средств связи в малозаметную платформу, а по мере решения технических проблем критичных с точки зрения безопасности систем.
NEURON плюс TARANIS равно FCAS?
Программы nEURON и TARANIS достигли своих финальных этапов одновременно и Великобритания и Франция объявили о своем намерении выделить по 750 миллионов фунтов стерлингов на разработку прототипов готового к эксплуатации УБЛА в рамках проекта по единой перспективной боевой воздушной системе FCAS (Future Combat Air System). Летом 2014 года было выделено 120 миллионов фунтов на технико-экономическое обоснование, а полномасштабная разработка должна была начаться в 2017 году. Учитывая задержки и отмены программ плюс повторное определение боевого назначения новых платформ, с чем пришлось столкнуться американской промышленности, Европа может развернуть готовый современный специализированный УБЛА в одно и тоже время или даже раньше Соединенных Штатов.
HERON
По сообщениям, разведывательный БЛА HERON израильской компании IAI способен оставаться в воздухе более 24 часов, летая на высотах порядка 10000 метров. IAI заявляет о продолжительности полета более 40 часов и рекордном непрерывном полете в течение 52 часов. Максимальная дальность полета беспилотника составляет около 3000 метров, он может нести максимальную целевую нагрузку массой 250 кг. Такой крупный беспилотник класса MALE (средней высоты и большой продолжительности полёта) может принять самую разную целевую нагрузку, предназначенную для выполнения самых разных задач. Это может быть оптико-электронная станция видовой разведки, РЛС с синтезированной апертурой для наземного наблюдения, морские поисковые радары и сенсоры, антенны и оборудование радиотехнической разведки и сбора информации, лазерные целеуказатели и даже радиоретрансляторы. HERON может обозначать цели для истребителей, вертолетов и ракет. Беспилотники HERON также могут снаряжаться ракетами «воздух-поверхность», которые определяют, сопровождают и уничтожают цели в глубине вражеской территории.

Беспилотник HERON -1 компании IAI
Индия уже эксплуатирует парк невооруженных БЛА HERON и SEARCHER, задействуя их для ведения наблюдения и сбора информации. Принятие на вооружение индийской армии вооруженных БЛА станет серьезным расширением ее возможностей и позволит зачищать крупные лагеря террористов или отдельные объекты на вражеской территории с минимальным риском. В 2015 году индийское правительство одобрило закупку десяти вооруженных БЛА у компании IAI на сумму 400 миллионов долларов в рамках ускоренной программы администрации Моди. Десять беспилотников HERON TP присоединились к другим израильским платформам, стоящим на вооружении индийских ВВС, барражирующим боеприпасам HARPY, разведывательным аппаратам SEARCHER и невооруженным БЛА HERON-1. Страна также реализует собственную программу разработки беспилотника под обозначением RUSTOM 2.
Арендованные беспилотники HERON разных вариантов работали в Афганистане в австралийском, канадском, французском и немецком контингентах. Также они стоят на вооружении Командования ВС США в зоне Центральной и Южной Америки. Имеется подтвержденная и неподтвержденная информация о продажах беспилотников HERON Бразилии, Эквадору, Сингапуру и Турции.

Малый управляемый боеприпас GRIFFIN уже доступен для модернизации пилотируемых винтокрылых платформ; вполне возможно, вскоре он также будет интегрироваться в беспилотные аппараты вертикального взлёта и посадки
Расширение контингента пользователей: барражирующие варианты
Всё более популярным становится еще один беспилотный кинетический концепт. Это так называемые барражирующие боеприпасы, которые позволяют вооруженным силам быстро реагировать на цели, подлежащие немедленному уничтожению. По сути, барражирующие боеприпасы позволяют разведывательным средствам уничтожать цели своевременно и с высокой точностью. Одним из таких боеприпасов является ударный дрон SWITCHBLADE от AeroVironment, который по данным компании представляет собой высокоточное решение с наведением вне линии визирования, наносящее минимальный косвенный ущерб. Эту систему оценивал Корпус морской пехоты США. Представитель компании отметил, что «эта миниатюрная, дистанционно управляемая или автономная платформа может либо планировать, либо лететь на бесшумном электродвигателе, обеспечивая в реальном времени координаты GPS и видео с целью сбора информации, целеуказания или распознавания объектов/местности. Небольшие размеры аппарата и бесшумный двигатель затрудняют обнаружение, распознавание и отслеживание даже на очень небольшой дистанции. SWITCHBLADE полностью масштабируем и может запускаться с различных воздушных и наземных платформ».
SWITCHBLADE представляет собой первую разработку в рамках программы ВВС и Командования силами специальных операций по миниатюрному воздушному летальному боеприпасу LMAMS (Lethal Miniature Aerial Munition System). Аппарат имеет максимальную дальность полета до 15 км и продолжительность полета до 20 минут. Он оснащается направленными вперед и в стороны ПЗС/ИК-камерами, тепловизором и боевым средством массой 300 грамм с лазерным неконтактным взрывателем. Другими претендентами на программу LMAMS были T-RAM от Textron Systems и SkyStinger от IATech. Впрочем, LMAMS до сих пор ожидает статуса приоритетной программы, но отраслевые эксперты говорят, что это случиться не ранее 2019 года.
Компания Israel Aerospace Industries (IAI) создала продвинутые варианты своего барражирующего боеприпаса HARPY, в настоящее время стоящего на вооружении многих стран, включая Израиль и Индию. На сингапурском авиашоу Singapore Airshow 2016 компания IAI показала новейших членов своего семейства барражирующих боеприпасов: HARPY NG, предназначенный для противодействия современным радарам систем ПВО, которые серьезно продвинулись в развитии с момента принятия на вооружение предыдущего варианта этого боеприпаса; GREEN DRAGON, тактический недорогой боеприпас предназначенный для вооружения небольших подразделений и спецподразделений с целью повышения уровня владения обстановкой и летального воздействия; и квадрокоптер ROTEM L, который может нести боеголовку массой один килограмм, состоящую из двух гранат, которые детонируют при контакте беспилотника с целью. Боевая часть может быть заменена аппаратурой наблюдения (пехотинец может нести до трех систем, дальность устойчивой связи с аппаратом составляет 5 км и продолжительность полета до 30 минут). Барражирующие боеприпасы, как правило, изготавливаются по самолетной схеме, обладают высокой скоростью, так что винтокрылая конфигурация в данном случае представляет собой инновационное решение.
Системы компании IAI могут оборудоваться сенсорной головкой MicroPOP и осколочно-фугасной боеголовкой массой 4 кг. Барражирующие боеприпасы следующего поколения быстро развиваются, проходят расширенные испытания, и их можно будет запускать с любых наземных, воздушных и морских носителей.
Наконец, компания UVision завершает разработку своего барражирующего боеприпаса HERO 120, предназначенного для уничтожения материального имущества на ближних дистанциях. Это вариант несет боевую часть массой 3,5 кг. В компании говорят, что ее беспилотник HERO 120 весит в общей сложности 12,5 кг, имеет максимальную продолжительность полета один час и дальность загоризонтной связи до 60 км.
Семейство умных барражирующих боеприпасов HERO компании Uvision, способных наносить высокоточные удары в городских районах или по удаленным объектам, на данный момент включает шесть вариантов; из них самый маленький аппарат – HERO 30, а самый высокотехнологичный – HERO 900. Впрочем, представитель Uvision сообщил, что его компания в настоящее время работает над седьмым, более крупным вариантом HERO 1250. При расчетной массе 125 кг новый вариант может нести более крупное боевое средство поражения по сравнению с моделью HERO 900 (фото внизу) массой всего 20 кг. Он также сказал, что разработка HERO 1250 завершится быстрее, чем разработка компанией IAI своего нового беспилотника HAROP.

Он заявил, что они смогут предложить те же возможности, что и компания IAI со своим HAROP, но всего за четверть стоимости. В компании Uvision уверены, что ее HERO 120 вскоре совершит свой первый полет со средством поражения, что сделает его первым аппаратом, доступным для потенциальных заказчиков в линейке новых систем, в которую также входят модели HERO 70, 250 и 900. Между тем, предыдущие варианты Uvision HERO 30 и 400 уже заказали несколько покупателей.
В последние годы применение легких малоразмерных БЛА на поле боя значительно расширилось. Эти тактические БЛА могут наносить непоправимый урон своим высокоточным вооружением:

(1) Высокоточный боеприпас IМРI-S (на фото на выставке в Кейптауне) ведет свое начало от проверенных в реальных условиях противотанковых ракет компании Denel Dynamics, ближнего действия IMGWE и дальнего действия МОКОРА

(2) Боеприпас Small Air Bomb Extended Range (SABER) разрабатывается компанией MBDA, отличается лазерным полуактивным самонаведением на конечном участке траектории

(3) Тактический управляемый боеприпас PYROS Small Tactical Munition (STM) весит всего 6 кг. Его универсальная боевая часть имеет взрыватель, работающий в трех режимах: подрыв на высоте, ударный и с задержкой

(4) Инновационная корректируемая мини-бомба HATCHET компании Orbital-ATK разрабатывалась на средства исследовательской лаборатории ВВС США. Крошечный боеприпас, по размерам напоминающий 20-мм артиллерийский снаряд, весит всего 3 кг и при этом сохраняет высокую точность за счет своего лазерного полуактивного наведения. СМИ сообщали, что даже более крупные беспилотники, как например, MQ-1 PREDATOR могут нести десятки мини-бомб HATCHET с целью создания эффекта «кассетной бомбы»

(5) На фото планирующие ракеты Free Fall Lightweight Modular Missile (FF-LMM) компании Thales, в США получившие название FURY; на фото мини-ракеты закреплены на узле подвески Harris BRU-S5/A Smart Rack
Посланник олимпийских богов
Беспилотник средней категории HERMES 450 (фото внизу) израильской компании Elbit Systems предоставляет наземным силам разведывательные данные в реальном времени. БЛА (длина 6,1 м, размах крыльев 10,5 м и масса 450 кг) предназначен для выполнения продолжительных тактических задач. HERMES 450 может нести различную целевую нагрузку (150 кг, 300 А, 1,6 кВА) и эффективно проводить визуальную и радиотехническую разведку, работать в качестве радиоретранслятора и выполнять другие задачи на уровне дивизии и корпуса. Корпус беспилотника оборудован двумя узлами подвески, возможны опциональные узлы подвески на крыльях. В Израиле он задействуется в качестве беспилотника с ударными и разведывательными возможностями.

Невооруженные аппараты эксплуатирует ряд зарубежных заказчиков, включая Азербайджан, Бразилию, Грузию, Мексику, Сингапур, Пограничный патруль США, а в Великобритании он работает в качестве разведывательного средства под обозначением WATCHKEEPER WK450B. По данным компании, БЛА HERMES 450 может нести до двух ракет Rafael SPIKE.

Планирующие ракеты FFLMM под крылом беспилотника Watchkeeper 450
HERMES 900 представляет собой более крупную платформу с размахом крыльев 15 метров и максимальным взлетным весом одна тонна. По сравнению с моделью 450, он может летать на больших высотах до 9000 метров, продолжительность полета составляет 30-36 часов, а целевая нагрузка 350 кг, что вдвое больше грузоподъемности модели 450.
Израиль объявил недавно, что его БЛА HERMES 900 получил местное имя Кочав (звезда), а израильская пресса указывает на тот факт, что HERMES 900 может нести ракеты HELLFIRE, поскольку полезная нагрузка 350 кг беспилотника позволяет это. Сообщалось, что HERMES 900 с двумя внутренними узлами подвески вдобавок к четырем подкрыльевым узлам подвески был продан неназванной стране НАТО, но эту информацию не подтверждает ни израильское министерство обороны, ни компания Elbit Systems.
Источник: https://topwar.ru/
Автор: Николай Антонов

Воспользуйтесь нашими услугами
Понравилась статья? Тогда поддержите нас, поделитесь с друзьями и заглядывайте по рекламным ссылкам!
integral-russia.ru
Беспилотники специального назначения | Беспилотные летательные аппараты
Беспилотные авиационные системы используются в вооруженных силах различных стран уже достаточно давно. В последние годы подобные технологии и системы начинают применяться также и в равоохранительных органах и спецслужбах разных стран, а также в коммерческих структурах безопасности.
Системы БЛА здесь могут применяться как отдельно, так и совместно с традиционно используемыми техническими средствами и служить для контроля протяженных и площадных объектов, наблюдения за местами массового скопления людей, мониторинга дорожного движения, а также в целом ряде других актуальных сегодня задач.
Безопасность в ходе массовых мероприятий
Одной из задач, эффективно решаемых при помощи использования беспилотных систем, является мониторинг безопасности при проведении массовых мероприятий. Летом 2007 года для наблюдения за соблюдением общественного порядка в ходе проведения рок-фестиваля британская полиция впервые применила миниатюрные беспилотные аппараты-квадрокоптеры германской компании Microdrones GmbH, оснащенные видеокамерами и приборами ночного видения. Они являются почти бесшумными и могут вести визуальное наблюдение за заданным районом с высоты в пятьсот метров. Изображения, получаемые с беспилотника, поступают либо на пульт дежурного, либо в специально оборудованный полицейский автомобиль. Применения этих новых, только поступивших на вооружение полиции систем оказалось настолько успешным, что и в дальнейшем полицейские намерены использовать эту систему для наблюдения за митингами, шествиями и другими скоплениями людей, а также для патрулирования городских кварталов и наблюдения за дорожным движением.
Рисунок 1. БЛА компании Microdrones GmbH
Решение использовать беспилотные системы в целях борьбы с преступностью было не так давно принято и американской полицией. Так, два года назад полиция Лос-Анджелеса начала эксплуатацию БЛА SkySeer. Это легкий малошумный беспилотный аппарат самолетного типа с размахом крыла 2 м и массой порядка 1,8 кг. БЛА оснащен камерой и имеет возможность пересылать данные в режиме реального времени на наземную станцию.
Несколько лет назад к применению беспилотной техники приступили мексиканские полицейские. Для этого были выбраны беспилотники, созданные мексиканской компанией Hydra Technologies. Одной из задач, решаемых при помощи данного БЛА является, по некоторым данным, выявление плантаций наркосодержащих растений, баз наркоторговцев и препятствие наркотраффику в целом. Беспилотный аппарат с максимальной взлетной массой чуть более 54 кг может совершать полеты продолжительностью до 8 часов в дневное и ночное время суток. На его борту размещается аппаратура полезной нагрузки массой до 9 кг. В штатную комплектацию БЛА входит оптико-электронная и ИК- система наблюдения FLIR.
Рисунок 2. БЛА Ehecatl
Использует беспилотники и китайская полиция. Несколько лет назад в китайском Наньнине был сдан в эксплуатацию первый в Китае многофункциональный беспилотный авиационный комплекс полицейской службы. Комплекс использовался для контроля и патрулирования с воздуха территории проведения ярмарки Китай-АСЕАН. По оценкам китайских специалистов, зона контроля одного такого беспилотного аппарата эквивалентна территории, для наблюдения за которой требуются 120 задействованных полицейских и 25 патрульных машин. В перспективе, с помощью данного комплекса также планируется осуществлять патрулирование высокоскоростных автострад и контроль пограничных районов.
Стоит отметить, что беспилотная техника не является terra incognita и для отечественной милиции. Уже в течение нескольких лет российское МВД использует для своих нужд беспилотные летательные аппараты. Руководство МВД обратило внимание на беспилотные новинки еще в 2005 году на выставке «Интерполитех» – крупнейшем форуме средств обеспечения безопасности на постсоветском пространстве. «Тогда мы еще не знали точно, где и как будем применять эту технику», — говорит заместитель министра Внутренних дел Михаил Суходольский. Понимание пришло с эксплуатацией комплекса, когда на практике были наработаны возможные сценарии использования новой техники. В составе Центра авиации МВД было сформировано специальное подразделение по эксплуатации беспилотников. Сегодня на вооружении милиции уже несколько комплексов.
Первый из них – ZALA 421-04 – аппарат схемы «летающее крыло» массой порядка 6 кг и размахом крыла более двух метров. На борту БЛА размещается оптико-электронная аппаратура наблюдения. БЛА может совершать полеты продолжительностью до 1 часа. По словам представителей компании-разработчика, комплекс применялся в Санкт-Петербурге для мониторинга безопасности во время проведения Саммита G8.
Рисунок 3. Беспилотники Центра авиации МВД России
Второй комплекс с более компактным БЛА — ZALA 421-08 – поступил на службу милиции около года спустя. Входящий в состав комплекса легкий 1,7-килограммовый беспилотный самолет, также созданный по схеме «летающее крыло», имеет размах крыла всего 0,8 м и может находиться в воздухе до 1,5 часов.
Кроме того, некоторые территориальные подразделения милиции используют мини-БЛА «Элерон» казанской компании «Эникс» (читайте подробнее – в статье «В помощь милиции»). Мини-БЛА хорошо зарекомендовал себя как простая и неприхотливая мобильная система. Вместе с тем, используемая на борту БЛА стабилизированная аппаратура наблюдения обеспечивает хороший функционал, о чем говорят положительные отзывы эксплуатантов.
Мониторинг дорожного движения
Еще одной из задач, которые могут решаться с использованием беспилотников, является мониторинг дорожного движения. Мировой лидер в области использования беспилотных систем – Израиль – с успехом переносит опыт военного применения систем БЛА в гражданскую сферу. Один из экспериментов по использованию беспилотной авиационной системы для обнаружения нарушителей дорожного движения провела компания Aeronautics Defense Systems совместно с Дорожной полицией Израиля. В ходе эксперимента представитель полиции совместно с группой специалистов компании Aeronautics находился внутри наземной станции управления беспилотным летательным аппаратом Aerostar, в то время как пять патрульных машин, оснащенных видеотерминалами Aeronautics, получали видео с БЛА в режиме реального времени. Необходимо отметить, что этот опыт не первый – год назад израильская полиция совместно с компанией Elbit уже проводила эксперименты по аэропатрулированию при помощи беспилотников. Дорожная полиция Израиля изучает результаты этих испытательных полетов и всерьез рассматривает возможность регулярного использования беспилотных авиационных систем в качестве одного из основных инструментов в продолжающейся кампании по улучшению дорожного движения и повышению безопасности на дорогах.
Мировые тенденции не обошли стороной и в отечественной ГИБДД, которая также апробировала на практике последние технические достижения – упоминавшийся выше БЛА ZALA 421-08 применялся в ходе Московского авиационно-космического салона «МАКС-2007». С его помощью ГИБДД получила возможность оперативного обнаружения «проблемных» мест на дорогах и, соответственно, перераспределения транспортных потоков во избежание заторов. Впрочем, по-видимому, это была только «проба пера». Для полноценного мониторинга дорожного движения эффективнее использовать более крупные аппараты с большей продолжительностью полета и более качественными приборами наблюдения.
Что ж, думается, это вопрос времени. По словам заместителя министра Внутренних дел России Михаила Суходольского, МВД планирует не останавливаться на достигнутом и далее развивать применение беспилотной техники. В перспективе будет расширен и парк используемых беспилотных систем как самолетного, так и вертолетного типа. По-видимому, в том числе за счет продукции новых компаний-поставщиков. По некоторым данным, в качестве возможных вариантов рассматриваются также зарубежные системы. Однако, по словам представителей МВД, при прочих равных характеристиках предпочтение будет отдаваться отечественным разработкам.
Антитеррор
В существующих реалиях современной жизни остаются весьма актуальными антитеррористические задачи. Здесь не всегда требуются большие дальность и продолжительность полета. Однако весьма полезными и важными могут быть возможность зависания над определенными объектами, возможность взять на борт высококачественную аппаратуру наблюдения, а также малая заметность аппарата. Несколько лет назад в КБ «Искатель» Московского авиационного института для Центра спецтехники Федеральной службы безопасности России был создан беспилотный комплекс с малоразмерным БЛА вертолетного типа «Ворон», удовлетворяющий как раз таким требованиям.
Рисунок 4. Беспилотный вертолет «Ворон»
«Ворон» — мини-вертолет, который может применяться с небольших площадок, что делает его незаменимым при проведении специальных операций в городских условиях. Взлетная масса БЛА составляет 32 кг. При этом вертолет берет на борт до 16 килограммов полезной нагрузки. Продолжительность полета составляет 2 часа при скорости 100-120 км/час. Комплекс позволяет наблюдать за местностью, различая людей, номерные знаки машин и другие мелкие детали. Из особых качеств беспилотника разработчики отмечают возможность его применения в сложных метеоусловиях, а также малую акустическую заметность – на расстоянии 100 метров шум двигателя уже практически не слышен.
Мировой тренд
Беспилотные системы, вначале имевшие исключительно военное применение, в последние годы все активнее используются в гражданских и «квазивоенных» областях. В немалой степени этому способствовало развитие систем микроэлектроники, связи, новых материалов т.п.
Да, пока использование беспилотников в российской милиции и спецслужбах носит более пробный, экспериментальный характер. Однако таково положение дел во всем мире. Сдерживающим фактором является нерешенность некоторых вопросов в части регулирования применения этой техники в общем с пилотируемыми летательными аппаратами воздушном пространстве. Кроме того, расширению применения систем БЛА может способствовать развитие широкополосных систем связи, появление новых эффективных технологий обработки данных, включая технологию распознавания лиц. В целом же, нельзя не отметить, что отечественные правоохранительные органы и спецслужбы достаточно смело внедряют новые технические решения, в числе которых беспилотная техника. Более масштабное использование таких систем – дело времени. Вектор развития выбран верный. Осталось продолжать движение, не сбавляя темпа.
Денис Федутинов. Статья с uav.ru.
bp-la.ru
Обзор существующих беспилотных летательных аппаратов: mrlycien — LiveJournal
В последние годы из-за активизации террористических организаций проблема эффективности охраны границ между государствами, контроля территории выходит на первый план. С развитием беспилотных средств воздушного мониторинга развертывание вдоль границ беспилотных летательных аппаратов (БЛА) для задач патрулирования становится достаточно распространенным явлением.
США обладают уже семилетним опытом использования беспилотников на двух границах. Это северная граница, отделяющая Соединенные Штаты от Канады, протяженностью в 4121 милю и южная граница, разделяющая США и Мексику, 2062 мили в длину. Обе границы имеют сотни официальных и неофициальных пунктов въезда и «бесчисленные неофициальные переходы». В Таможенной и пограничной службе США задействовано более 10 тысяч сотрудников, однако в виду того, что часть границ проходит через незаселенные регионы и труднодоступные места, проблемы с контролем наземными средствами остаются. Несмотря на всемерную охрану с использованием видеокамер, наземных датчиков, физических барьеров, наземных транспортных средств и авиации, случаи незаконного пересечения границ и контрабанды наркотиков происходят часто. Одной из немаловажных задач является обнаружение террористов и фактов незаконного ввоза оружия.
Все эти обстоятельства побудили в 2003 году Конгресс США в дополнение к имеющимся средствам призвать Департамент внутренней безопасности США (ДВБ) изучить возможности использования БЛА на границах. В том же году впервые беспилотники были проверены на возможность применения на американо-мексиканской границе в ходе операции «Защита», и вскоре ДВБ заявил, что БЛА Predator B в наибольшей степень подходит для этих целей.

Рисунок 1. БЛА Predator B (Reaper)
В сравнении с традиционными пилотируемыми средствами наблюдения, такими как легкие самолеты и вертолеты, применение БЛА имеет как сильные, так и слабые стороны. Одной из выгодных сторон использования беспилотных аппаратов является то, что они обладают несомненными техническими возможностями по улучшению контроля удаленных и труднодоступных участков. С помощью бортовых оптикоэлектронных и ИК-средств оператор может в режиме реального времени получать информацию и обеспечивать обнаружение и распознавание «потенциально враждебных объектов». Еще одно преимущество систем с БЛА Predator B — возможность летать более тридцати часов без дозаправки. Традиционно беспилотники являются менее дорогостоящими, чем пилотируемые летательные аппараты. Конечно, стоимость БЛА колеблется в широких пределах. В ценах 2003 года БЛА Shadow стоил 350 тыс. долл., а Predator — 4,5 млн. долл. (в 2009 году стоимость одного такого БЛА уже равнялась 10 млн. долл.). Но расходы на самолеты еще выше. Патрульный самолет P-3, эксплуатируемый Бюро по исполнению иммиграционных и таможенных законов, стоит 36 млн. долл., а каждый вертолет Blackhawk, которые часто применяется на границе, стоит 8,6 млн. долл.

Рисунок 2. БЛА Predator
Несмотря на выгоды от использования БЛА, выявлены и различные проблемы, которые могут препятствовать их широкому применению в пограничной службе. В частности, к сожалению, пока применение БЛА сопряжено с высоким уровнем аварийности. Официально сделан вывод о том, что частота аварий БЛА в 100 раз выше, чем пилотируемых самолетов. В 2006 году произошел один из случаев крушения БЛА Predator при полете вдоль мексиканской границы. Причиной тому является значительно меньшая надежность и резервируемость основных систем, чем это принято в пилотируемых самолетах. При сбоях в работе систем летчик в ряде случаев в состоянии диагностировать и исправить аварийную ситуацию на борту, взять на себя ручное управление при посадке, но в случае с БЛА то же самое невозможно. Другим слабым местом БЛА является погодное ограничение работы оптико-электронных и ИК- систем. Особенно заметно влияют нередкая облачность и высокая влажность климата на мексиканской границе. Для минимизации этого влияния планируется оснастить Predator B дополнительно бортовой РЛС с синтезированной апертурой, работающей с высоким разрешением. Но такая РЛС имеет низкую способность отслеживать движущиеся цели и требуется использование так называемой технологии индикации движения (MTI). Однако такое функциональное расширение значительно увеличивает стоимость БЛА и затраты на эксплуатацию. Кроме того, для интеграции комплексов с БЛА в гражданское воздушное пространство должно быть решено несколько нормативных вопросов по безопасности полетов на уровне Федерального авиационного управления США.
Программа внедрения БЛА продолжалась в 2004 году. В частности, для патрулирования в пограничных районах вдоль Туссон и Юма, известных массовым явлением перехода границы нелегальными иммигрантами, были использованы два БЛА Hermes 450S израильского производства, взятых в лизинг пограничной службой. Аппараты оснащены оптическими датчиками и видеокамерами, которые обеспечивают круглосуточное наблюдение, и могут оставаться в воздухе в течение 20 часов. Аппаратура беспилотников способна засечь нарушителей на расстоянии до 24 км. Опытное использование Hermes 450S планировалось завершить в сентябре 2004 года.

Рисунок 3. БЛА Hermes 450
В феврале 2009 года, в соответствии с программой по использованию БЛА в интересах охраны границ объявлено о том, что БЛА Predator B, которые стоят на вооружении авиабазы ВВС США Grand Forks в Северной Дакоте, будут привлечены к патрулированию границы с Канадой в помощь Управлению таможенного и пограничного контроля США. В зоне ответственности находятся приграничные регионы на 400-километровом участке между канадской провинцией Манитоба и американскими штатами Дакота и Миннесота. Надо сказать, что в настоящее время Управление таможенного и пограничного контроля США уже располагает собственными БЛА Predator B, количество которых не называется. Беспилотник способен обнаружить нарушителя на удалении более 10 километров, и информация может передаваться оператору на наземный пункт управления и, далее, представителям Управления таможенного и пограничного контроля.
Согласно официальной статистике, каждый год на американо-канадской границе производится около 4000 арестов нарушителей и конфискуется до 18 тонн наркотиков. В Манитобе действует 12 пограничных пунктов. На большей части территории между пунктами находятся болота, озера, посевные поля и индейские резервации. Американские власти намерены улучшить контроль этого участка, который «потенциально может быть использован для перевозки наркотиков, незаконными мигрантами и террористами».
Для того, чтобы границы США были «на замке», предпринимаются дальнейшие меры. В частности, недавно был анонсирован проект беспилотного авианесущего крыла, который представляет собой БЛА-носитель, следящий за линией границы и выпускающий миниатюрные БЛА для «подробной доразведки подозрительных мест». Концепцию такого специального пограничного БЛА разработала американская компания AVID. БЛА-носитель будет снабжен восемью небольшими БЛА-разведчиками. Высота патрулирования составит около 6 километров.
Пограничный контроль является весьма актуальной задачей и для Израиля. Недавно в Военно-воздушных силах Израиля начало действовать первое подразделение, оснащенное новыми многоцелевыми БЛА Eitan (Heron ТР). Как сообщается, три таких БЛА способны в реальном масштабе времени обеспечить непрерывный сбор разведывательной информации о ситуации на границе с Южным Ливаном. В соответствии с планами командования израильских ВВС, к 2012 году намечено ввести в эксплуатацию около 10 таких БЛА, способных брать на борт более тонны полезной нагрузки и в автоматическом режиме выполнять патрулирование на высотах до 12000 метров в течение 60 часов непрерывно.
Рисунок 4. БЛА Eitan
Heron TP (Eitan) – разведывательной БПЛА, разработан компанией IAI. Оборудован системами спутниковой навигации, аппаратурой слежения и обнаружения целей в оптическом, инфракрасном и радиодиапазонах. Возможно, новые модификации имеют вооружения. Размах крыльев различных модификаций достигает от 26 до 35 метров (действительно, сравнимо с Boeing 737). Может пролететь до 15.000 км. Высотный потолок – 4,5 км. Может нести до 1,8 тонн «полезного груза».
В Евросоюзе еще в 2006 году было принято решение об использовании для патрулирования границ в районе пролива Ла-Манш и побережья Средиземного моря беспилотных летательных аппаратов. Сообщалось, что БЛА будут применяться и для патрулирования границы в районе Балканского полуострова. Применение беспилотных летательных аппаратов является частью плана правительства Евросоюза по оснащению таможенных и пограничных служб современными системами слежения, и на эту программу выделено всего 1,6 млрд. долл. Пока типы БЛА не назывались, но ясно, что они должны оснащаться приборами видеонаблюдения и обеспечивать предотвращение незаконной иммиграции, контрабанды и террористических актов.
Министерство обороны Италии также использует БЛА. Так, в 2009 году было заказано дополнительно два американских беспилотных летательных аппарата MQ-9 Reaper с мобильной наземной станцией управления. Стоимость сделки оценивается в 63 млн. долл. Эта сделка выполнена в дополнение к заказанным ранее в августе 2008 года четырем беспилотникам MQ-9 Reaper. Тогда стоимость сделки составила 330 млн. долл. Планировалось, что БЛА будут использоваться для обеспечения войск и патрулирования государственной границы.
Турецкое военное ведомство также намерено использовать БЛА как над территорией страны, так и для задач охраны границ. Для этого в 2008 году планировалось получить три израильских аппарата типа Aerostar компании Aeronautics. Такими беспилотниками уже оснащены ВВС США, Израиля и Анголы. БЛА Aerostar способны зафиксировать месторасположение объекта и передать данные на наземный пункт. БЛА должны значительно упростить сбор разведывательной информации о месторасположении и передвижении боевиков Курдской рабочей партии.

Рисунок 5. БЛА Aerostar
Вооруженные силы Индии планируют в ближайшие годы значительно увеличить парк БЛА для ведения, в первую очередь, разведки и патрулирования. По сообщениям издания Jane`s, в настоящее время Индия уже имеет на вооружении 70 разведывательных БЛА израильского производства типа Searcher Mk 1, Searcher Mk 2 и Heron. Наряду с этим, Индия собирается приобрести боевые БЛА типа General Atomics RQ-1 Predator, на борту которых могут быть установлены ракеты HellFire с лазерной головкой самонаведения. Их планируется разместить вдоль границ с Пакистаном и Китаем в районе спорных участков для обеспечения обнаружения различных целей, в т.ч. средств ядерного, биологического и химического нападения.
Министр обороны Бразилии в 2008 году во время масштабных приграничных учений армии и полиции в южном штате Парана сообщил, что разрабатываются беспилотные аппараты для охраны границ страны. На первом этапе планируется производство трех образцов силами авиастроительного комплекса в штате Сан-Паулу. Общая стоимость проекта должна составить 1,3 млн. бразильских реалов (616 тысяч долларов США).
Как сообщалось в 2009 году, Бразилия, рассматривающая возможность использовать беспилотники для контроля государственной границы, заключила контракт с израильской компанией IAI на поставку БЛА. Стоимость контракта тогда составила 350 млн. долл. Ожидается, что контракт будет реализован в два этапа. На первом этапе планировалось поставить 3 БЛА с необходимым оборудованием. В ходе второго этапа израильская компания поставит еще 11. Тип заказанных БЛА не называется.
Кроме того, эти БЛА будут задействованы для обеспечения безопасности проведения Кубка мира 2014 и Олимпийских игр 2016 года. Известно, что торговые отношения с IAI предусматривают продажу БЛА типа Heron для применения в бразильской полиции.
В 2009 году сообщалось о договоренности США и Ливана о поставках БЛА типа Raven для усиления контроля границы и борьбы с терроризмом. Поставки являются частью военного сотрудничества с целью обеспечить охрану границы и всей территории страны, включая южную часть Ливана, которую пока реально контролирует Хезболла.
В Грузии испытали беспилотный летательный аппарат местного производства.
По данным минобороны Грузии, представленный летательный аппарат может использоваться при выполнении сложных боевых миссий, а также для пограничного патрулирования, радиотехнической разведки, воздушной фотосъемки, мониторинга стихийных бедствий, контроля и проверки радиации.
Управление полетом осуществляется с помощью компьютера, а взлет летательного аппарата производится посредством пневматической катапульты.
Технические характеристики:
Длительность полета – 8 часов
Высота полета -100-3000 метров
Скорость – 60-160 км/час
Полезный груз — двухкамерная видеоплатформа, фотокамера, термическая камера и инфракрасная камера
Предположительно беспилотник может взлететь с любого места и приземлиться на любом рельефе.
Как сообщалось в СМИ летом 2010 года, пограничные войска Туркмении также получили на вооружение беспилотную технику. Кроме того, в 2009 году российская компания «Беспилотные системы» поставила МВД Туркмении комплекс беспилотных летательных аппаратов ZALA 421-04М (421-12), которые также имеются в опытной эксплуатации МВД и ФСБ России.
В ближайшее время значительную роль в охране границ Казахстана должны получить беспилотные средства. Как предполагается, именно беспилотники смогут обеспечить патрулирование протяженных малозаселенных пограничных территорий. Начало процессу было положено в 2009 году, когда стартовала целевая программа по развитию в Казахстане научно-технического и промышленного потенциала и, в частности, созданию беспилотных авиационных комплексов на период 2009-2020 годов. Главными сферами применения комплексов с БЛА станут охрана границ и поддержание правопорядка, антитеррористические мероприятия, обнаружение чрезвычайных ситуаций и ликвидация их последствий, экологический мониторинг и охрана природных ресурсов, мониторинг объектов промышленности, транспортной и энергетической инфраструктуры. Для реализации программы организовано партнерское объединение, в которое входят компании «Як Алакон», «Net Style», «Astel» и корпорация «Иркут». Сообщается, что уже определен и отчасти испытан ряд многоцелевых комплексов. Пока доля казахской составляющей равна 30-50%, но в дальнейшем планируется ее довести до 80-90%.
Все вышеперечисленные страны, несмотря на их «разношерстность», объединяет одно — они обладают весьма протяженными границами, проходящими часто вдоль малонаселенных или труднодоступных районов. Именно такие страны первыми обратили внимание на возможности, которые открывает использование БЛА. Можно с уверенностью говорить, что примеру этих стран вскоре последуют и другие государства, так как при постепенном урегулировании соответствующих нормативных, юридических, страховых и, отчасти технических вопросов, использование БЛА для решения задач по охране границ будет расширяться в силу экономической целесообразности и эффективности, в сравнении с другими средствами.
ТОП 10 БЕСПИЛОТНЫХ ЛЕТАТЕЛЬНЫХ АППАРАТОВ
БПЛА, летательный аппарат, Боинг, Fire Scout, Sea Scout, Pioneer, Scan Eagle, Global Hawk, Reaper, AeroVironment Raven, Bombardier, RMAX, Desert Hawk, Predator
Данный вид летательных аппаратов с каждым годом становится всё совершеннее и мобильнее. Более того, некоторые образцы уже позволяют нам серьёзно говорить о развитии беспилотной гражданской авиации. И вот, интернет-ресурс Aviation.com определил 10 самых передовых, функциональных и надёжных БПЛА, существующих на данный момент.
10. – Fire Scout/Sea Scout откорпорацииNorthrop Grumman

Беспилотный летательный аппарат RQ-8A Fire Scout, построенный на базе лёгкого пилотируемого вертолёта Schweizer Model 330SP, способен проводить разведку и следить за целью, неподвижно оставаясь в воздухе на протяжении более чем 4 часов на расстоянии почти 200 километров от места запуска. Взлёт-посадка производится вертикально, а контроль над аппаратом осуществляется через навигационную систему GPS, что позволяет Fire Scout работать в автономном режиме и управляться через наземную станцию, которая может контролировать 3 БПЛА одновременно. Улучшенная версия, Sea Scout, способна нести высокоточные ракеты класса «земля-воздух». Для армии Соединённых Штатов разработана ещё более усовершенствованная модель, MQ-8, полностью соответствующая критериям боевой автоматизированной системы следующего поколения. США планирует закупить до 192 таких аппаратов для армии и флота.
9. – RQ-2B Pioneer
Проверенный временем аппарат RQ-2B Pioneer (производства совместного, американо-израильского предприятия Pioneer UAV) состоит на вооружении морской пехоты, военно-морского флота и армии Соединённых Штатов с 1986 года. Pioneer способен днём и ночью на протяжении 5 часов проводить разведку и наблюдение, захватывать цель на автоматическое сопровождение, обеспечивать поддержку корабельного огня и производить оценку разрушений в ходе всей военной операции. Аппарат может взлетать как с корабля (с помощью ракеты или катапульты), так и с наземной взлётно-посадочной полосы. В обоих случаях посадка производиться с помощью специального тормозного механизма. Длина его составляет 4 лишним метра, размах крыла – 5 м. Высотный потолок достигает отметки 4,5 км. Взлётный вес аппарата составляет 205 кг. К тому же, Pioneer может нести 34-килограмовую полезную нагрузку либо из оптических и инфракрасных сенсоров, либо оборудования для обнаружения мин и химического оружия
8. – Scan Eagle от Боинга
18-килограмовый Scan Eagle, cпроектированный на базе БПЛА Insight от компании Insitu, может патрулировать обозначенную область более 15 часов на скорости чуть ниже 100 км/ч на высоте около 5 км. Аппарат с полезной нагрузкой до 5,9 кг может быть запущен с любой местности, в том числе и с кораблей. Как заявляет корпус морской пехоты США, Scan Eagle, размах крыла которого составляет 3 м, невидим для вражеских радаров и едва слышен на расстоянии более чем 15 метров. Контроль над аппаратом осуществляется через GPS, а максимальная скорость достигает 130 км/ч. Вмонтированная в носовую часть универсальная турель в карданном подвесе оснащается либо оптической камерой с запоминающим устройством, либо инфракрасным сенсором

7.– Global Hawk от Northrop Grumman

Самый большой в мире беспилотный летательный аппарат RQ-4 Global Hawk стал первым БПЛА, сертифицированным Федеральным авиационным агентством США, что позволяет Global Hawk летать по составленным специально для него планам полётов и использовать гражданские воздушные коридоры в Соединённых Штатах без предварительного уведомления. Вероятно, благодаря этой разработке развитие беспилотной гражданской авиации значительно ускорится. RQ-4 с успехом долетел из США в Австралию, выполнив по пути разведывательное задание, и вернулся обратно через Тихий океан. Как видно, дистанция полёта данного БПЛА впечатляет. Цена одного Global Hawk, включая затраты на освоение, составляет 123 млн долларов. Аппарат способен взбираться на высоту 20 км и оттуда проводить разведку и наблюдение, почти в реальном времени обеспечивая командование высококачественными снимками.
6. – MQ-9 Reaper от General Atomics
Специально для ВВС США был разработан беспилотный летательный аппарат класса MQ, где “M” означает многофункциональность, а “Q” – автономность. Reaper был спроектирован на основе ранней и крайне успешной разработки, Predator, компании General Atomics. Кстати, сначала Reaper был назван “Predator B”. ВВС США используют этот аппарат в Афганистане и Ираке преимущественно для поисково-ударных действий. MQ-9 Reaper способен нести ракеты AGM-114 Hellfire и бомбы лазерного наведения. Максимальный взлётный вес аппарата составляет 5 т. На высоте до 15 км скорость достигает 370 км/ч. Максимальная дальность полёта – 6000 км. В качестве полезной нагрузки 1,7 т может быть современный комплекс видео и инфракрасных сенсоров, радиометр (совмещённый с РЛС с синтезированной аппаратурой), лазерный дальномер и целеуказатель. MQ-9 может быть разобран и загружен в контейнер для доставки на любую авиабазу США. Каждая система Reaper, в которую входит 4 аппарата, оснащённых сенсорами, стоит 53,5 млн долларов.
5. – AeroVironment Raven и Raven B
RQ-11A Raven, разработанный в 2002–2003 гг, является главным образом полуразмерной версией AeroVironment Pointer 1999 года, но благодаря более совершенному техническому оснащению аппарат теперь несёт на борту управляющее оборудование, полезную нагрузку и такой же модуль системы навигации GPS. Сделанный из кевлара каждый 1,8-килограмовый Raven стоит порядка 25000–35000 долларов. Рабочая дистанция RQ-11A составляет 9,5 км. Аппарат может оставаться в воздухе на протяжении 80 минут после взлёта на крейсерской скорости 45–95 км/ч. Версия Raven B весит немногим больше, но имеет более высокие ТТХ, более совершенные сенсоры и способен нести лазерный целеуказатель. Однако Raven и Raven B часто при посадке разбиваются на части, но после ремонта они снова готовы к «бою».
4. – Bombardier CL-327
Если посмотреть на Bombardier CL-327 VTOL, то становится ясно, почему его часто зовут «летающим орехом», однако, несмотря на столь смешное прозвище, CL-327 является крайне функциональным БПЛА. Он оснащён турбовальным двигателем WTS-125, мощность по валу которого – 100 л.с. CL-327, максимальный вес которого при взлёте составляет 350 кг, может проводить обследование местности, патрулировать границы, а также применяться как ретранслятор и принимать участие в военно-разведовательных миссиях и операция по борьбе с наркотиками. Аппарат может неподвижно оставаться в воздухе почти 5 часов на расстоянии более 100 км от места запуска. Полезная нагрузка составляет 100 кг, а высотный потолок – 5,5 км. На борту могут находиться различные сенсоры и системы передачи данных. Управление аппаратом осуществляется с помощью GPS или инерционной системой навигации
3. – Yamaha RMAX
Минивертолёт Yamaha RMAX, чуть ли не самый распространённый гражданский БПЛА (около 2000 единиц), способен выполнить самые различные задачи, начиная от орошения полей и заканчивая исследовательскими миссиями. Аппарат оснащается двухтактным поршневым двигателем Yamaha, но потолок высоты программно ограничен и достигает всего 140–150 м. В качестве полезной нагрузки RMAX может нести как обычные, так и видеодиакамеры для проведения исследований, однако действительно большую популярность он заработал среди фермеров за эффективное распыление веществ для борьбы с вредителями на рисовых и других плантациях в Японии. Кроме того, RMAX отлично проявил себя в апреле 2000 года, позволив близко рассмотреть процесс извержения горы Усу на о. Хоккайдо. Эта операция стала также первым опытом автономного удалённого контроля за вертолётом вне зоны видимости.
2. – Desert Hawk от Lockheed Martin

Desert Hawk, первоначально разрабатывавшийся в соответствии с требованиями ВВС США для защиты и контроля за воздушными объектами, поступил в производство в 2002 году. Сделан аппарат из надёжного материала, пенополипропилена. Толкающий пропеллер приводится в действие элетромотором. Запуск Desert Hawk производится двумя людьми с помощью амортизирующего 100-метрового троса, который присоединяется к аппарату и затем просто отпускается. Нормальная высота для данного БПЛА составляет 150 м, но, между тем, максимальный потолок достигает 300 м. Осуществляя контроль за летательным аппаратом через систему GPS и запрограммированные точки маршрута, военные активно используют Desert Hawk в Ираке для патрулирования заданных областей. Маршрут может быть скорректирован прямо во время полёта посредством наземной станции управления, которая может контролировать 6 БПЛА одновременно. Крейсерская скорость Desert Hawk составляет 90 км/ч, а рабочий диапазон – 11 км.
1. – MQ-1 Predator от General Atomics

Средневысотный БПЛА с большой продолжительностью полёта для изоляции района боевых действий, обладает способностью проведения боевой разведки. Крейсерская скорость Predator составляет приблизительно 135 км/ч. Дистанция полёта достигает более чем 720 км, а высотный потолок – 7,6 км. MQ-1 может нести две лазерных ракеты AGM-114 Hellfire. В Афганистане он стал первым в истории БПЛА, уничтожившим военные силы противника. Система Predator в полной комплекте включает в себя 4 летальных аппарата, оснащённых сенсорами, наземную станцию управления, первичную спутниковую линию передачи данных и около 55 человек персонала для круглосуточного обслуживания. 115-сильный поршневой двигатель Rotax 914F позволяет разогнаться до 220 км/ч. MQ-1 может взлетать с жёстких взлётно-посадочных полос размерами от 1500х20 м. При этом для взлёта необходимо, чтобы аппарат находился в зоне видимости, хотя спутниковое управление обеспечивает загоризонтную свзязь.
РОССИЙСКИЕ РАЗРАБОТКИ
За последние годы выросли новые отечественные производители беспилотной техники. В первую очередь, это коммерческие и авиационные компании, работающие по заказам гражданских организаций. Такие задачи, как мониторинг территорий и объектов, мониторинг линий электропередач, ведение поисковых работ, аэросъемка местности – весьма востребованы на гражданском рынке. А наличие потребности в подобной технике, позволило большому количеству отечественных высококлассных специалистов в области авиатехники, задействовать свои знания по специальности. Такие компании как «Zala Aero», «ЭНИКС», «Аэрокон», «Радар ММС», «Иркут Инжиниринг» и другие, не только обеспечивают потребности коммерческих структур и ведомств России, но и успешно продвигают продукцию на внешние рынки.
В Белоруссии работает очень интересное КБ «ИНДЕЛА», достигшее больших успехов в создании БПЛА вертолётного типа. На базе 558-го авиационного ремонтного завода ОАО «АГАТ – системы управления» совместно с «ИНДЕЛОЙ» готовятся к выпуску мини-БПЛА, БПЛА ближнего действия и БПЛА малой дальности; ведутся разработки по аппаратам средней и большой дальности. БПЛА вертолётного типа, «ИНДЕЛА» имеет ряд готовых и успешно продаваемых образцов в лёгком классе. Не только сами БПЛА, но и средства навигации и связи выполнены на собственной базе.
Интересны разработки Истринского Экспериментального Механического Завода. Например, беспилотный комплекс постановки радиоэлектронных помех, способный работать без использования спутниковой ГЛОНАСС/GPS навигации, используя инерциальную систему, и радиомаяковую систему для высокоточной посадки. БПЛА комплекса серии «Истра» пока имеют небольшой боевой радиус – 250 км., но на заводе планируется освоить выпуск поршневого авиационного двигателя РИТМ, который позволит создавать аппараты большей дальности и автономности. Аппаратура РЭБ представлена набором сменных малогабаритных станций помех для подавления: систем радиосвязи, приемников спутниковой навигации, РЛС систем ПВО, системы государственного опознавания «свой-чужой», спутниковой телефонной связи, радиорелейных линий; в варианте противодействия средствам ПВО способна создавать несколько сотен ложных целей. Завод также производит системы автоматического управления и посадки беспилотников собственной разработки.
Росгидромет РФ давно использует БПЛА казанской компании «ЭНИКС». Аппараты «Элерон-3» использовались на полярных станциях «Северный полюс», а «Элерон-10» в прошлом году прошел испытания на Шпицбергене.
Роскомнадзор будет использовать БПЛА НПЦ «НЕЛК» по обеспечению радиоконтроля эфира. Аппараты компании будут участвовать в конкурсах на проведение ОКР министерства обороны.
Впервые сообщения о том, что охрану труднодоступных участков российской границы уже ведут беспилотники появились еще в 2005 году. Из сообщений СМИ известно, что к началу 2010 года ФСБ уже имела опыт использования для воздушной разведки отечественного БЛА «Элерон» разработки ЗАО «ЭНИКС». Как сообщает газета «Коммерсант», по результатам их применения на Северном Кавказе было выдано задание на дальнейшую доработку этого БЛА в разведывательном варианте. То же издание сообщает, что в интересах ФСБ проводились испытания комплексов с БЛА «Дозор» петербургской компании «Транзас» и «Истра-010» Истринского экспериментально-механического завода, но о серийных закупках таких аппаратов не сообщалось.
БЛА «Элерон-3»  

БЛА «Дозор-85»
Кроме того, в 2007 году по ряду сообщений в СМИ следует, что компания «Беспилотные системы» выиграла ряд конкурсов ФСБ на поставку комплексов с БЛА самолетного типа ZALA 421-04М и вертолетного типа ZALA 421-06 для выполнения патрулирования границ. В мае 2010 года заместитель руководителя Пограничной службы ФСБ РФ Николай Рыбалкин заявлял, что, несмотря на некоторые слухи о возможных поставках израильских БЛА, погранслужба «намерена закупать только отечественные беспилотные летательные аппараты». Несколько ранее первый заместитель руководителя Пограничной службы ФСБ РФ генерал-полковник Вячеслав Дорохин сообщил, что «Погранслужба в настоящий момент использует семь комплексов БЛА отечественного производства, эти комплексы состоят из двух или трех аппаратов, а в общей сложности управление сейчас располагает 14-ю БЛА». В июне 2010 года то же самое подтвердил руководитель Пограничной службы ФСБ России Владимир Проничев в интервью «Российской газете» заявив, что «в настоящее время службой закуплено семь комплексов с БЛА российского производства типа «ZALA 421-05», «Иркут-10» и «Орлан-10», и они проходят эксплуатационные испытания на границе РФ с Казахстаном». Глава погранслужбы добавил, что «беспилотные авиационные комплексы используются для осмотра труднодоступных участков местности, уточнения информации, полученной с помощью технических средств охраны границы, а также выявления браконьерской деятельности и наведения пограничных нарядов на нарушителей».

БЛА «Иркут-10»  

БЛА ZALA 421-04М
Вскоре закончатся предварительные испытания БПЛА «Орлан-30» разработки ООО «Специальный технологический центр» (СТЦ), по результатам он будет доработан и передан на госиспытания в интересах МО. Расчетная продолжительность полета аппарата составляет 10-20 часов в зависимости от массы целевой нагрузки, при стартовой массе всего 27 кг., высоте полёта 4500 м. и возможности взлёта и посадки «по самолётному».
Другой БПЛА «Орлан-10» имеет стартовую массу 14-18 кг при массе полезной нагрузки в пять кг. Аппарат запускается с разборной катапульты, приземляется на парашюте. Скорость – 90-170 км/ч, максимальная высота полета над уровнем моря – 5 км. Продолжительность полета «Орлан-10» составляет порядка 14 часов.
В качестве заключения.
Проанализировав весь спектр выпускаемых БПЛА отечественными компаниями, можно сделать вывод, что специалисты отечественных компаний способны создавать достойные образцы Беспилотных летательных аппаратов, конечно если имеют достаточное представление об облике конечного продукта и задачах, которые он должен решать.
Оригинал записи и комментарии на LiveInternet.ru
mrlycien.livejournal.com
Описание систем управления беспилотными летательными аппаратами
Федеральное агентство по образованию Российской Федерации
Государственное образовательное учреждение высшего профессионального образования
«Южно-Уральский государственный университет»
Факультет Аэрокосмический
Кафедра Летательные аппараты и управление
Реферат
по истории аэрокосмической техники
Описание систем управления беспилотными летательными аппаратами
Челябинск 2009
Введение
Сам по себе БЛА — лишь часть сложного многофункционального комплекса. Как правило, основная задача, возлагаемая на комплексы БЛА, – проведение разведки труднодоступных районов, в которых получение информации обычными средствами, включая авиаразведку, затруднено или же подвергает опасности здоровье и даже жизнь людей. Помимо военного использования применение комплексов БЛА открывает возможность оперативного и недорогого способа обследования труднодоступных участков местности, периодического наблюдения заданных районов, цифрового фотографирования для использования в геодезических работах и в случаях чрезвычайных ситуаций. Полученная бортовыми средствами мониторинга информация должна в режиме реального времени передаваться на пункт управления для обработки и принятия адекватных решений. В настоящее время наибольшее распространение получили тактические комплексы микро и мини-БЛА. В связи с большей взлетной массой мини-БЛА их полезная нагрузка по своему функциональному составу наиболее полно представляет состав бортового оборудования, отвечающего современным требованиям к многофункциональному разведывательному БЛА. Поэтому далее рассмотрим состав полезной нагрузки мини-БЛА.
История
В 1898 г. Никола Тесла разработал и продемонстрировал миниатюрное радиоуправляемое судно. В 1910 г., вдохновлённый успехами братьев Райт, молодой американский военный инженер из Огайо Чарльз Кеттеринг предложил использовать летательные аппараты без человека. По его замыслу управляемое часовым механизмом устройство в заданном месте должно было сбрасывать крылья и падать как бомба на врага. Получив финансирование армии США, он построил, и с переменным успехом испытал несколько устройств, получивших названия The Kattering Aerial Torpedo, Kettering Bug (или просто Bug), но в боевых действиях они так и не применялись. В 1933 г. в Великобритании разработан первый БПЛА многократного использования Queen Bee. Были использованы три отреставрированных биплана Fairy Queen, дистанционно управляемые с судна по радио. Два из них потерпели аварию, а третий совершил успешный полёт, сделав Великобританию первой страной, извлёкшей пользу из БПЛА. Эта радиоуправляемая беспилотная мишень под названием DH82A Tiger Moth использовалась на королевском Военно-морском флоте с 1934 по 1943 г. Армия и ВМФ США с 1940 года использовали ДПЛА Radioplane OQ-2 в качестве самолёта-мишени. На несколько десятков лет опередили своё время исследования немецких учёных, давших миру на протяжении 40-х годов реактивный двигатель и крылатую ракету. Практически до конца восьмидесятых, каждая удачная конструкция БПЛА «от крылатой ракеты» представляла собой разработку на базе «Фау-1», а «от самолёта» — «Фокке-Вульф» Fw 189. Ракета Фау-1 была первым применявшимся в реальных боевых действиях беспилотным летательным аппаратом. В течение второй мировой войны немецкие учёные вели разработки нескольких радиоуправляемых типов оружия, включая управляемые бомбы Henschel Hs 293 и Fritz X, ракету Enzian и радиоуправляемый самолёт, заполненный взрывчатым веществом. Несмотря на незавершённость проектов, Fritz X и Hs 293 использовались на Средиземном море против бронированных военных кораблей. Менее сложным и созданным скорее с политическими, чем с военными целями самолёт V1 Buzz Bomb с реактивным пульсирующим двигателем, который мог запускаться как с земли, так и с воздуха. В СССР в 1930—1940 гг. авиаконструктором Никитиным разрабатывался торпедоносец-планер специального назначения (ПСН-1 и ПСН-2) типа «летающее крыло» в двух вариантах: пилотируемый тренировочно-пристрелочный и беспилотный с полной автоматикой. К началу 1940 г. был представлен проект беспилотной летающей торпеды с дальностью полёта от 100 км и выше (при скорости полёта 700 км/ч). Однако этим разработкам не было суждено воплотится в реальные конструкции. В 1941 году были удачные применения тяжёлых бомбардировщиков ТБ-3 в качестве БПЛА для уничтожения мостов. Во время второй мировой войны ВМС США для нанесения ударов по базам германских подводных лодок пытались использовать дистанционно пилотируемые системы палубного базирования на базе самолёта B-17. После второй мировой войны в США продолжились разработки некоторых видов БПЛА. Во время войны в Корее для уничтожения мостов успешно применялась радиоуправляемая бомба Tarzon. 23 сентября 1957 г. КБ Туполева получил госзаказ на разработку мобильной ядерной сверхзвуковой крылатой ракеты среднего радиуса действия. Первый взлёт модели Ту-121 был осуществлён 25 августа 1960 г., но программа была закрыта в пользу Баллистических ракет КБ Королёва. Созданная же конструкция нашла применение в качестве мишени, а также при создании беспилотных самолётов разведчиков Ту-123 «Ястреб», Ту-143 «Рейс» и Ту-141 «Стриж», стоявших на вооружении ВВС СССР с 1964 по 1979 г. Ту-143 «Рейс» на протяжении 70-х годов поставлялся в африканские и ближневосточные страны, в том числе и в Ирак. Ту-141 «Стриж» состоит на вооружении ВВС Украины и поныне. Комплексы «Рейс» с БРЛА Ту-143 эксплуатируются до настоящего времени, поставлялись в Чехословакию (1984 г.), Румынию, Ирак и Сирию (1982 г.), использовались в боевых действиях во время Ливанской войны. В Чехословакии в 1984 г. были сформированы две эскадрильи, одна из которых в настоящее время находиться в Чехии, другая — в Словакии. В начале 1960-х годов дистанционно-пилотируемые летательные аппараты использовались США для слежения за ракетными разработками в Советском Союзе и на Кубе. После того, как были сбиты RB-47 и два U-2, для выполнения разведывательных работ была начата разработка высотного беспилотного разведчика Red Wadon (модель 136). БПЛА имел высоко расположенные крылья и малую радиолокационную и инфракрасную заметность. Во время войны во Вьетнаме с ростом потерь американской авиации от ракет вьетнамских ЗРК возросло использование БПЛА. В основном они использовались для ведения фоторазведки, иногда для целей РЭБ. В частности, для ведения радиотехнической разведки применялись БПЛА 147E. Несмотря на то что, в конечном счёте, он был сбит, беспилотник передавал на наземный пункт характеристики вьетнамского ЗРК C75 в течение всего своего полёта. Ценность этой информации была соизмерима с полной стоимостью программы разработки беспилотного летательного аппарата. Она также позволила сохранить жизнь многим американским лётчикам, а также самолёты в течение последующих 15 лет, вплоть до 1973 г. В ходе войны американские БПЛА совершили почти 3500 полётов, причём потери составили около четырёх процентов. Аппараты применялись для ведения фоторазведки, ретрансляции сигнала, разведки радиоэлектронных средств, РЭБ и в качестве ложных целей для усложнения воздушной обстановки. Но полная программа БПЛА была окутана тайной настолько, что её успех, который должен был стимулировать развитие БПЛА после конца военных действий, в значительной степени остался незамеченным. Беспилотные летательные аппараты применялись Израилем во время арабо-израильского конфликта в 1973 г. Они использовались для наблюдений и разведки, а также в качестве ложных целей. В 1982 г. БПЛА использовались во время боевых действий в долине Бекаа в Ливане. Израильский БПЛА AI Scout и малоразмерные дистанционно-пилотируемые летательные аппараты Mastiff провели разведку и наблюдение сирийских аэродромов, позиций ЗРК и передвижений войск. По информации, получаемой с помощью БПЛА, отвлекающая группа израильской авиации перед ударом главных сил вызвала включение радиолокационных станций сирийских ЗРК, по которым был нанесён удар с помощью самонаводящихся противорадиолокационных ракет, а те средства, которые не были уничтожены, были подавлены помехами. Успех израильской авиации был впечатляющим — Сирия потеряла 18 батарей ЗРК. СССР ещё в 70-е—80-е годы был лидером по производству БПЛА, только Ту-143 было выпущено около 950 штук. Дистанционно-пилотируемые летательные аппараты и автономные БПЛА использовались обеими сторонами в течение войны в Персидском заливе 1991 г., прежде всего как платформы наблюдения и разведки. США, Англия, и Франция развернули и эффективно использовали системы типа Pioneer, Pointer, Exdrone, Midge, Alpilles Mart, CL-89. Ирак использовал Al Yamamah, Makareb-1000, Sahreb-1 и Sahreb-2. Во время операции «Буря в пустыне» БПЛА тактической разведки коалиции совершили более 530 вылетов, налёт составил около 1700 часов. При этом 28 аппаратов были повр
mirznanii.com
